Всем привет! Не сложные схемы терморегуляторов на операционном усилителе давно разжёваны вдоль и поперёк. По этому ни чего нового я не придумал, как повторить рабочую схему регулятора. Мне нужно было автоматически включать - выключать циркуляционный насос отопления при включении - отключении газового котла, который находится из-за отсутствия места возле котла отопления, в другой половине дома... Насос потребляет 150 Вт и забыв выключить его в межсезонье на день, когда солнышко пригревает... Он гоняет холодную воду по системе отопления и причём отнюдь не бесплатно! А как же экономия энерго-ресурсов в современном мире?
Вот и хочу поделиться своим решением этой проблемы. Схема, плата, и мои мысли по изготовлению и настройке будут по ссылке на яндекс-диск в описании под видео!
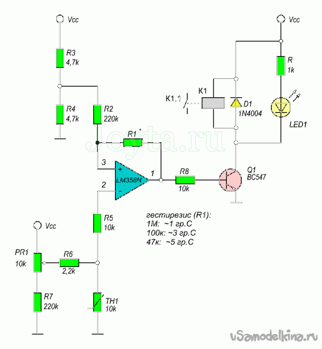
На бескрайних просторах интернета нашёл простую рабочую схему на ОУ LM358.
Немного поколдовав, адаптировал её под свои требования. Что бы включался насос при температуре примерно 43°C, а выключался примерно 38-40°C. Для меня это было оптимальным вариантом.
В вашем случае изменив номиналы резисторов обвязки операционного усилителя, можно выбрать практически любой желаемый диапазон от 0 до 100°C. Если нужно отслеживать более высокую температуру, то применяйте термопару естественно с побором сопротивлений резисторных делителей, указанных на схеме звёздочкой.
Работает примерно так:
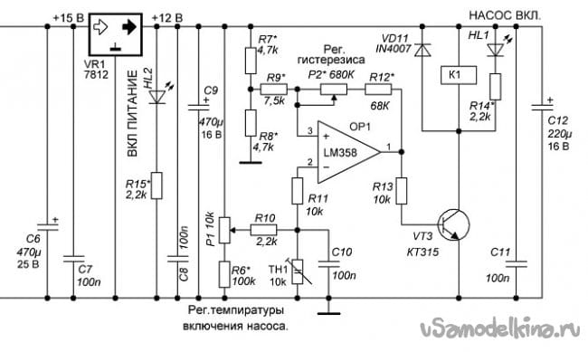
После подачи питания (индикация на светодиоде HL2) стабилизированное напряжение +12В линейным стабилизатором VR1, поступает на ОУ ОР1, он включен по схеме компаратора. На 3 ногу ОУ через делитель напряжения на резисторах R7-R9 подаётся опорное напряжение.
На 2 ногу ОУ подаётся через резистор R11 напряжение с терморезистора ТН1 с отрицательным коэффициентом, которое изменяется в зависимости от температуры измеряемой среды. В моём случае температура батареи отопления. Терморезистор ТН1 включен параллельно делителю напряжения на резисторах R6, R10, Р1, которым задаётся желаемая температура включения.
Если заданная температура (подбирается конкретно в вашем случае) ниже установленной подстроечным резистором Р2, сопротивление терморезистора оказывается не достаточно низким и на 2 ноге ОУ напряжение выше чем 3 ноге. При этом на 2 инвертирующем выводе напряжения больше чем на 3 не инвертирующем и в результате этого на 7 выводе ОУ отсутствует напряжение (логический 0).Транзистор VT3 закрыт, контакты реле К1 разомкнуты.
Как только температура достигнет заданной (задаётся резистором Р1), сопротивление терморезистора ТН1 уменьшится на столько, что на 2 выводе напряжение превысит опорное на 3 ноге. В результате этого компаратор переключиться и на его 7 выводе появиться постоянное напряжение (логическая 1). Которое через резистор R13 поступает на базу VT3, откроет его и сработает реле К1. Которое своими контактами подключит нагрузку ( у меня это насос) к сети 220В. Светодиод HL1 подключенный параллельно реле К1 через резистор R14 служит в качестве индикации включения. Гистерезис (разность температур между вкл. и откл.) задаётся резисторами Р2 и R12. Изменив их номиналы можно увеличить или уменьшить значение и диапазон гистерезиса.
При снижении температуры всё происходит в обратном порядке. Сопротивление терморезистора ТН1 увеличивается и на 2 выводе ОУ напряжение станет больше чем на 3. соответственно компаратор переключится и на 7 выводе пропадёт напряжение,(появится логический 0) Транзистор VT3 закроется, реле К1 отключит нагрузку от сети 220В.
Конденсатор С10 поставил для фильтрации возможных помех и исключения ложных срабатываний, дребезга реле.
Настройка:
В моём случае номиналы деталей указаны для включения реле К1 при температуре примерно 43 и выключении примерно 38°C.
Возможно вам нужно будет совершенно другой диапазон температур, для этого потребуется изменить номиналы резисторов со звёздочками (*)
Чем ниже опорное напряжение на 3 ноге ОУ, тем при более высокой температуре будет включаться реле. Задаётся резисторами R7-R9.
Диапазон регулировки (например в моем случае от 38 до 43 градусов ) задаётся резисторами Р1 и R6. Изменив их номиналы можно менять диапазон и температуру срабатывания реле.
Детали:
Стабилизатор:
VR1 - линейный стабилизатор на 12 В стоком от 0,5 А. Я брал у китайцев L7812, но он оказался фуфловый и пришлось посадить его на небольшой радиатор.
Светодиоды:
HL1-HL2 - любые светодиоды с падением напряжения от 2,6 до 3 В. Возможно в вашем случае придётся подобрать их токоограничивающие резисторы R14 и R15 соответственно.
Диод:
VD11 - любой выпрямительный диод с током от 1 А и обратным напряжением от 400 В. Например 1N4004-1N4007.
Резисторы:
любые малогабаритные, номиналы согласно схеме. Например МЛТ 0,125, МЛТ 0,25.
Подстроечные резисторы Р1, Р2 любые малогабаритные номиналом согласно вашей схемы. Например СП3-38а.
Конденсаторы:
С6 - 470 мкФ напряжением не ниже 25 В. Например К50-35.
С7,С8,С10-С12 - ёмкостью 100 нФ напряжением от 16 В. Керамические малогабаритные.
С9,С12 - электролиты ёмкостью 220 и 470 мкФ напряжением не ниже 16 В. Например К50-35.
Транзистор:
VT3 - любой маломощный структуры n-p-n с током коллектора от 100 мА. Например КТ315, ВС 547.
Микросхема:
ОР1 - операционный усилитель LM358 включенный по схеме компаратора. Купил у китайцев жменьку в SMD корпусе, вот и пихаю их во все свои самоделки-регуляторы...
Реле:
К1 - малогабаритное с обмоткой 12 в и током контактов от 5 А при напряжении 220 В. Например HJR-3FF-S-Z
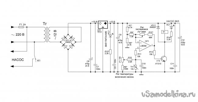
Блок питания может быть любой... Вот схема с возможными БП
У меня не было подходящего маломощного транса мощностью пару Ватт на 12 В. По этому я быстренько сварганил автогенераторный импульсник, позаимствованный у Ака Касьяна.
Как показала практика, импульсник хорошо работает на протяжении нескольких лет. Запас прочности в этой схеме у него просто БЫЧИЙ!!! Все элементы схемы БП холодные, а это значит работать он будет долго и безотказно.
Ну можно ещё варистор параллельно входу 220 В пристроить для защиты от большого входного напряжения, как это сделано в компьютерных блоках питания. Но я не ставил.... Понадеялся на то, что в розетке больше чем 270 В не будет.......
Вкратце импульсник работает так:
Подаёте на вход переменное напряжение 220 В, чё-то там выпрямляется, преобразовывается, ещё раз выпрямляется и фильтруется... И с выхода снимаете постоянное 15 В... В моём случае стабилизация происходит линейным стабилизатором L7812...
Как-то так :)






