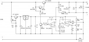
Спроектировал вот такую схему ЛБП, и в скором времени планирую начать закупать детали под неё. Хотел бы попросить вас поискать ошибки в схеме. На конденсаторе C1 должно быть напряжение 28в. Выходное напряжение от 0 до 24в, максимальный ток 5А. Стабилизация напряжения реализована на ОУ1, идея в том, что на инвертированном входе подключен выход ЛБП, а на неинвертированном входе подключен переменный резистор R13, и когда напряжение на инвертированном выводе меньше, чем на неинвертированном, на выходе ОУ появляется положительное напряжение, вследствие чего открывается транзистор Q3, а следом транзистор Q1. Когда же напряжение на инвертированном становится больше, то транзистор Q3 начинаем закрываться, а следом и транзистор Q1. По идеи ОУ1 должен войти в линейный режим, поддерживая постоянное напряжение на выходе.
Защита от КЗ реализованная на ОУ2. Когда падение напряжения на шунте R9 становится больше чем напряжение на выходе делителя R4 R12, на выходе ОУ появляется напряжение, в следствие чего открывается транзистор Q5, и транзистор Q2, который шунтирует базу транзистора Q3, останавливая работу ЛБП. К эмиттеру Q5 еще подключен светодиод, сигнализирующий об срабатывание защиты, а так же, через резистор R7, база самого Q5, что не дает ему закрыться. К базе Q5 подключена кнопка, шунтирующая её на минус питания, тем самым защита отключается.
Диапазон регулировки напряжения определяется стабилитроном D1.
Стабилизатор U6, и конденсатор C3 обеспечивают питание схемы управления, даже при кз, питания будет подаваться достаточно долго, чтобы схема отреагировала на КЗ, и закрыла Q1.
Q2, Q5 - BC547
Защита от КЗ реализованная на ОУ2. Когда падение напряжения на шунте R9 становится больше чем напряжение на выходе делителя R4 R12, на выходе ОУ появляется напряжение, в следствие чего открывается транзистор Q5, и транзистор Q2, который шунтирует базу транзистора Q3, останавливая работу ЛБП. К эмиттеру Q5 еще подключен светодиод, сигнализирующий об срабатывание защиты, а так же, через резистор R7, база самого Q5, что не дает ему закрыться. К базе Q5 подключена кнопка, шунтирующая её на минус питания, тем самым защита отключается.
Диапазон регулировки напряжения определяется стабилитроном D1.
Стабилизатор U6, и конденсатор C3 обеспечивают питание схемы управления, даже при кз, питания будет подаваться достаточно долго, чтобы схема отреагировала на КЗ, и закрыла Q1.
Q2, Q5 - BC547


