Идея состояла в проверки работоспособности (в качестве эксперимента) простейшего релейного устройства защиты от перегрузки и КЗ для регулируемого линейного блока питания, собранного без мощного резистора, используемого для измерения выходного тока. В случаи неудачи (с функцией защиты от перегрузки и КЗ) иметь возможность применения изготовленного модуля в качестве устройства для подключения-отключения нагрузки к выходу БП. Использовать в эксперименте простой блок питания собранный на основе ИС LM338.
В данной конструкции было использовано:
- Металлический корпус размерами 186х122х77мм.
- Китайский модуль цифрового ампер-вольтметра 100V 10A.
- Трансформатор маркировка 97660-215-AB RH 0703.
- Гнезда лабораторные типа «BANANA».
- Кабельный ввод PG7.
- Радиатор с вентилятором 12V 0,17A.
- Стеклотекстолит фольгированный односторонний.
- Обрезок ламината толщиной 6,7мм.
- Крепеж М3, М4.
- Провод монтажный.
- Трубка термоусадочная.
- Радиодетали согласно схемам.
- Стойки для плат высотой 10мм с резьбой под винт 3мм.
Из инструментов использовалось:
- Дрель на стойке.
- МФИ «Dremel» на стойке.
- МФИ осциллирующий.
- Паяльник
- Отвертки, кусачки и т.д.
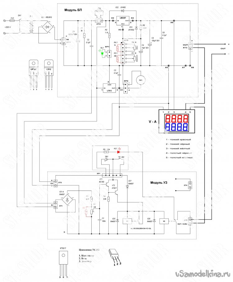
Трансформатор использован от одной из предыдущих конструкций, т.к. там был установлен более мощный. Модуль блока питания собран по типовой схеме включения ИС LM338, с добавлением дополнительного стабилизатора на 12В с использованием ИС L7812. Резисторы R3.1 и R4.1 служат для корректировки параметров R3 и R4 (в случаи необходимости).
Принципиальная схема, с использованными деталями.
Принцип работы устройства защиты (УЗ) был основан на идеи использования эффекта снижения напряжения на вторичной обмотке трансформатора, в зависимости от нагрузки на выходе БП.
Выпрямительный мост VD1-VD4 позволяет подключать УЗ, как к мосту БП (без соблюдения полярности), так и на прямую к вторичным обмоткам силового трансформатора. На транзисторах VT1, VT2 собран простейший регулятор напряжения. С помощью многооборотного подстроечного резистора R2 достаточно точно устанавливается напряжение отключения реле K1, в соответствии с проседанием напряжения на мосту БП. Т.к. под рукой не нашлось подходящего реле с большим количеством коммутируемых контактов, пришлось использовать два одинаковых реле (с коммутируемым током до 12А). В связи с разбросом параметров которых, выполняется условие – U отключения К1 > U отключения К2. (U отключения К1 получилось 2,8В).
Таким образом, при включении БП выход (минус) конструкции отключен от модуля БП, о чем сигнализирует светящийся красный светодиод HL1 (RF-OFF). При замыкании контактов кнопки SB2 (DC-ON) на обмотки обеих реле подается напряжение 12В. При этом контакт реле К1 переключает оба реле на питание от регулятора напряжения. При отпускании кнопки SB2 оба реле остаются во включенном состоянии. Соответственно контакт реле К2 подключает нагрузку и отключает светодиод HL1.
При размыкании контактов кнопки SB1 (DC-OFF) отключается питание реле, что приводит к отключению нагрузки и включению красного индикатора HL1 (до следующего нажатия кнопки SB2).
Плата модуля БП размерами 85х35мм.
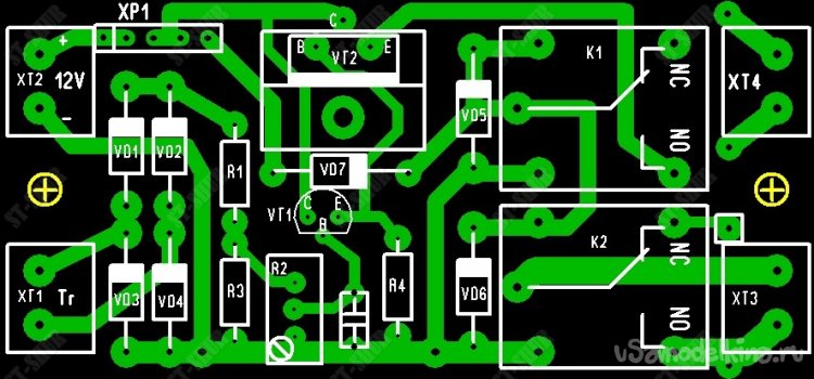
Плата модуля УЗ размерами 75х35мм. Диод VD7 можно заменить, на простую перемычку. Колодка XT4 оставлена в резерве, для возможных дальнейших модификаций.
Трансформатор и модули БП и УЗ (с помощью латунных стоек) установлены на платформе, вырезанной из обрезка ламината.
В качестве корпуса был использован металлический корпус от еще советского зарядного устройства для радиостанций. Он был слегка доработан и покрашен из баллончика.
Радиатор и вентилятор были использованы от «древнего» процессора.
В качестве кнопок SB1 и SB2 были использованы кнопки от «древних» компьютерных корпусов. Колпачки для кнопок вырезаны из деталей от авторучек. Кнопки и светодиод HL1 с резистором R5 были распаяны на установочной плате.
Силовой выпрямитель VD1 (KBU810) привинчен к задней стенке корпуса. Сетевой выключатель для удобства замены подключен с помощью «ножевых» разъемов. Передняя панель вырезана из серого пластика толщиной 2мм. Радиатор привинчен к корпусу через текстолитовые прокладки.
Окончательная сборка регулируемого блока питания.
Очень удобной функцией данного БП получилась возможность включение-отключение нагрузки с помощью кнопочек, с индикацией режима отключения. И наличие индикации устанавливаемого напряжения даже при отключенной, с помощью УЗ нагрузке.
Хотя идея принципа работы используемого УЗ скорее всего не особенно грамотная (так, что ожидается "нещадная" критика), тем не менее погонял получившееся изделие с помощью электронной нагрузки, получились следующие результаты:
- Диапазон регулировки напряжения в режиме холостого хода от 1,2В до 20В.
- Максимальное напряжение при токе 2А до 17В.
- Максимальное напряжение при токе 3А до 16В.
- Автоматическое отключение нагрузки при токе 3,2-3,3А.
- Четкое отключение нагрузки при КЗ во всем диапазоне напряжений (от 1,2В до 20В).
Скорость срабатывания УЗ (т.к. не электронное) пока не особенно критична т.к. ИС LM338 рассчитана на ток до 5А и имеет встроенную защиту от КЗ. Возможно точность настройки УЗ будет «плавать» при колебаниях напряжения сети. Пока данный БП (для простоты его конструкции) работает достаточно прилично (конечно по моему мнению).
Если что-то в описании упущено, надеюсь, эти нюансы можно рассмотреть на представленных фото. Заранее прошу прощения за возможные ошибки и опечатки.
Если нужна дополнительная информация, пишите на почту, постараюсь обязательно ответить. Отзывы, идеи, предложения по улучшению конструкции и комментарии приветствуются.
Февраль 2022г.
Станислав Шурупкин.
Email: st-shur@mail.ru
Становитесь автором сайта, публикуйте собственные статьи, описания самоделок с оплатой за текст. Подробнее здесь.



































