Всем доброго времени суток. Предлагаю вашему вниманию свой вариант изготовления простого регулируемого линейного БП и его размещение в относительно компактном корпусе от УБП-5.
Идея состояла в изготовлении именно линейного, регулируемого БП с достаточно небольшими размерами. Для различных экспериментов с относительно «слабо-токовыми» электронными схемами, электродвигателями и т.д. Разместить все элементы конструкции в вполне малогабаритном корпусе от отечественного блока питания УБП-5. При этом максимально постараться использовать трансформатор и прочие конструктивные элементы от УБП-5, с минимальными доработками его корпуса. Обойтись имевшимися в наличии деталями и материалами.
В данной конструкции было использовано:
- БП отечественного производства УБП-5.
- Китайский модуль цифрового вольтметра 2,5-30V.
- Стеклотекстолит фольгированный односторонний 39х77мм.
- Крепеж: М2, М2.5, М3.
- Провод монтажный.
- Трубка термоусадочная.
- Нейлоновые шестигранные стоки для п/п с резьбой М2.
- Радиодетали согласно схеме.
Из инструментов использовалось:
- Дрель на стойке.
- МФИ «Dremel».
- Паяльник.
- Отвертки, кусачки и т.д.
Отечественный блок питания УБП-5 имеет достаточно компактные габариты ГхШхВ-153х84х48мм. Указанные производителем выходные электрические параметры представляют всего два фиксированных режима 5В - 1А и 9В - 0,5А. Принципиальную схему (от производителя) мне найти пока не удалось, как и параметры используемого в нем трансформатора ТСТ-329.

Далее «вскрытие показало» достаточно простую конструкцию, основанную на ИС стабилизатора КРЕН5А и минимуме деталей.
Поскольку на этот довольно «симпатичный» трансформатор пока не удалось найти документации, пришлось его немного «помучить» с помощью электронной нагрузки.
В результате получились следующие результаты (без нагрузки - ХХ).
Первичная обмотка:
Выводы 1-2 подается ~ 220В.
Выводы 2-3 снимается ~ 45В.
Вторичная обмотка (ХХ):
Выводы 4-5 ~ 12,6В.
Выводы 5-6 ~ 12,6В.
Выводы 4-6 ~ 25,2В.
Результаты измерений без нагрузки и с нагрузкой, на выходе подсоединяемого к трансформатору выпрямительного моста (KBU-1010) с подключенной к нему ёмкостью 1000мкф.
При подключении к выводам 4-5:
ХХ – 16,2В.
0,5А – 12,6В.
1А – 11В.
При подключении к выводам 4-6:
ХХ – 32,5В.
0,5А – 26,3В.
1А – 22,4В.
При «прогоне» трансформатора сильного нагрева не наблюдается (чисто на ощупь), хотя выходные напряжения довольно прилично «проседают».
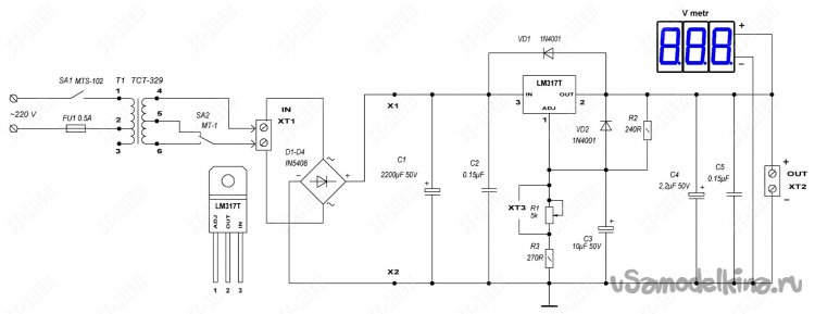
Исходя из полученных результатов, была собрана простейшая (типовая) схема регулируемого стабилизатора напряжения на основе ИС LM317T. Резистор R3 устанавливает минимальное напряжение около 2,5-2,8В, которое обеспечивает включение цифрового вольтметра (при этом отпадает необходимость отдельного индикатора включения).
Принципиальная схема, с использованными деталями.
Печатная плата размерами 77х39мм, изготовлена практически по размерам оригинальной п/п, с учетом полного совпадения крепежных отверстий.
В оригинальной конструкции УБП-5 ИС КРЕН5А «посажена» на радиатор, без какой либо изоляции. Вероятно потому, что фланец охлаждения соединен с общим минусом (т.е. прямиком на корпус). Теперь ИС LM317T крепится к радиатору через силиконовую прокладку (с использованием теплопроводящей пасты КПТ-8) и пластиковую вставку, тем самым фланец охлаждения (он же - выход ИС) изолирован от корпуса БП.


Для возможности установки изолирующей вставки фланца ИС резьбовое отверстие радиатора было рассверлено сверлом 3,5мм, на глубину около 2мм (на фото радиатор до сверловки).
С помощью МФИ «Dremel» и надфиля было изготовлено окно для вольтметра. После чего просверлены отверстия для остальных компонентов конструкции.
На переднюю панель корпуса с помощью двустороннего скотча наклеен обрезок прозрачного акрилового стекла соответствующего размера, толщиной 0,4мм. Таким образом, было «застеклено» окно для вольтметра. С наружи акрилового стекла, также с помощью двустороннего скотча, приклеена лицевая наклейка. Крепеж для цифрового вольтметра изготовлен из шестигранных нейлоновых стоек для п/п с внутренней резьбой М2 и длинной 10мм, которые были разрезаны - на стойки и гайки.

При окончательной сборке данного БП, резистор R3 был напрямую припаян к выводу переменного резистора R1 и помещен в термоусадочную трубку. Предохранитель FU1 установлен в пластиковый держатель, который располагается внутри корпуса.

В результате получился достаточно компактный, линейный БП с возможностью плавной регулировки выходного напряжения в двух диапазонах: 2,5-14В и 2,5-28В. Диапазоны переключаются тумблером SA2, расположенным в задней части корпуса, на радиаторе.
На корпус БП были установлены довольно удобные резиновые ножки.
Как показала практика, данный блок питания достаточно удобен для экспериментов с различными относительно «слабо-токовыми» электронными устройствами. При этом он прекрасно работает со «сверлилкой» для п/п, ранее изготовленной на основе электродвигателя ДПМ-30-Н1-02 (для которого номинальное напряжение - 27В). При максимальных настройках выходного напряжения и токе 1А собранный блок питания остаётся всего лишь немного тёплым, т.е. явного перегрева компонентов не наблюдается.
В результате блок питания обеспечивает два режима регулировок выходного напряжения (в зависимости от положения переключателя SA2).
Получившиеся результаты в ходе измерений с электронной нагрузкой.
Первый режим (14В):
Без нагрузки, диапазон регулировки напряжения 2,5-14,3В.
При токе 0,3А, диапазон регулировки напряжения 2,5-12,1В.
При токе 0,5А, диапазон регулировки напряжения 2,5-11,2В.
При токе 1А, диапазон регулировки напряжения 2,5-9,1В.
Второй режим (28В):
Без нагрузки, диапазон регулировки напряжения 2,5-28,7В.
При токе 0,3А, диапазон регулировки напряжения 2,5-26,7В.
При токе 0,5А, диапазон регулировки напряжения 2,5-24,4В.
При токе 1А, диапазон регулировки напряжения 2,5-20,2В.
К сожалению, достаточно значительное снижение максимальных выходных напряжений обусловлено приличной «просадкой» на вторичной обмотке трансформатора (скорее всего из-за нехватки габаритной мощности, т.к. трансформатор остался всё тот же). Хотя в принципе с задачами, для которых он и делался, получившийся БП вполне хорошо справляется (в отличие от заводского изделия УБП-5).
Если что-то в описании упущено, надеюсь, эти нюансы можно рассмотреть на представленных фото. Заранее прошу прощения за возможные ошибки и опечатки.
Если нужна дополнительная информация, пишите на почту, постараюсь обязательно ответить. Отзывы, идеи, предложения по улучшению конструкции и комментарии приветствуются.
Март 2023г.
Станислав Шурупкин.
Email: st-shur@mail.ru


































