Всем доброго времени суток. Предлагаю вашему вниманию свой вариант реализации довольно популярной и простой схемы детектора скрытой электропроводки.
Идея была собрать простое, но при этом достаточно удобное в эксплуатации устройство из имевшихся в наличии деталей и материалов, сделав законченную конструкцию (т.е. в корпусе) при этом быстро и с минимальными трудозатратами.
В данной конструкции использовано:
- Пластиковый разборный корпус 22,5х31х91мм.
- Фольгированный стеклотекстолит односторонний 26х26мм.
- Крепеж М3.
- Обрезок пластика толщиной 8мм.
- Обрезок пластика толщиной 0,6мм.
- Обрезок корпуса фломастера диаметром 8,5мм.
- Радиодетали согласно схеме.
Из инструментов использовалось:
- МФИ типа «Dremel».
- Паяльник.
- Клей.
- Отвертка, кусачки и т.д.
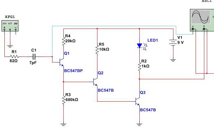
Поскольку в наличии не было подходящего «полевичка», была выбрана простейшая схемка на биполярниках (имевшихся под рукой). Звуковую «пищалку» пока добавлять не стал, т.к. на данный момент хватает световой индикации.
В схему конструкции найденную в интернете был добавлен резистор R4, который слегка корректирует чувствительность устройства. Данный резистор подбирался в ходе настройки изделия, по этому он установлен со стороны дорожек печатной платы. Размеры платы обусловлены внутренним пространством имевшегося корпуса.
Принципиальная схема с использованными деталями.
Получившаяся печатная плата размерами 26х26мм.

В ходе предварительных экспериментов пробовались разные варианты поисковых антенн. В результате остановился на варианте, в виде пружинки намотанной на круглый деревянный профиль диаметром 4,5мм медным поводом диаметром 0,65мм. После небольшого растяжения получившейся «пружинки» было оставлено 40 витков провода.
Для подключения батарейки к плате использованы готовые пружинки, оставшиеся от каких-то батарейных отсеков детских игрушек. Благодаря им батарейка легко заменяется, а при установке ее в корпус прижимается к его задней стойке, поэтому какая либо «болтанка» батарейки внутри корпуса отсутствует.
С целью борьбы со «склерозом», для включения питания была использована тактовая кнопка, а не ползунковый выключатель. Поэтому при хранении устройство всегда выключено.
В качестве корпуса была использована готовая конструкция подходящих размеров (не помню от чего осталась). Основное ее удобство заключается в используемом винтовом крепеже с встроенными в стойки металлическими гайками. К торцу верхней части корпуса был приклеен кусочек пластика толщиной 8мм, с отверстием для антенны. Печатная плата крепится к верхней части корпуса с помощью латунной стойки длинной 10мм.
В качестве защитной гильзы для антенны использован обрезок корпуса фломастера длинной 93мм внешним диаметром 8,5мм, который достаточно плотно вставляется в наклеенный на корпус кусочек пластика.
В результате все элементы конструкции удобно разместились в корпусе.
Лишние отверстия, имевшиеся в корпусе, были заклеены. В нижней части корпуса пластиковой полоской толщиной 0,6мм. В верхней части корпуса информационной наклейкой.
В результате получился вполне работоспособный приборчик, который обнаруживает в стене электропроводку, находящуюся под напряжением 220В на расстоянии до 5-10см (в зависимости от наличия рядом расположенной арматуры и прочих факторов). Точность локализации кабеля (по крайне мере для моих нужд) получилась вполне приемлемой.
Если что-то в описании упущено, надеюсь, эти нюансы можно рассмотреть на представленных фото. Заранее прошу прощения за возможные ошибки и опечатки.
Если нужна дополнительная информация, пишите на почту, постараюсь обязательно ответить. Отзывы, идеи, предложения по улучшению конструкции и комментарии очень приветствуются.
Декабрь 2022г.
Станислав Шурупкин.
Email: st-shur@mail.ru





















