Дыхните через сеточку в цилиндр, расположенный на передней панели корпуса. И (если вы принимали алкоголь) через несколько мгновений на 4 секунды включится зуммер и загорится красный светодиод «Алк!».
Список сокращений, применённых в статье ПДПА
ДГ – датчик газа (тип MQ-3).
ОВ – одновибратор.
ПДПА – простой датчик паров алкоголя (название статьи).
ПП – печатная плата.
ФКИ - формирователь коротких импульсов.
Рисунок 00.
Автор статьи выбрал самый надёжный (на мой взгляд) заказ «Курьером до двери» и «оплата курьеру при получении. Конечно, такие заказы выгодны, если они сделаны на сумму от 1000 рублей, так как доставка стоит до 30 % от стоимости заказа. За несколько посещений сайта (а выбор из каталога может занять не один час) можно не спеша наполнить корзину покупателя нужными радиодеталями, легко выбросить из неё оказавшийся ненужным товар и когда будет осознанное желание, оформить заказ в электронном виде. Покупателю понадобятся почтовый ящик на компьютере и Айфон (смартфон или другие гаджеты) для подтверждения заказа.
Главная отличительная особенность ПДПА - в использовании малогабаритного модуля производства КНР - датчика газа MQ-3.
Вторая отличительная особенность ПДПА в том, что датчик питается от 9-вольтового аккумулятора производства КНР с возможностью его подзарядки через микро-USB гнездо, выведенное в наружу в нижней части корпуса. А при установке дополнительного разъёма с размыкателем может питаться от промышленного адаптера (блока питания) с широким диапазоном (от +5 до 10 Вольт) выходного напряжения.
Третья отличительная особенность ПДПА в том, что в нём имеется индикатор разряда аккумуляторной батареи (полезно для увеличения срока службы GB1).
Основной недостаток модуля А1 ДГ – большой (до 150 ... 170 мА) потребляемый ток при напряжении питания +5,0 Вольт.
Составные части ПДПА
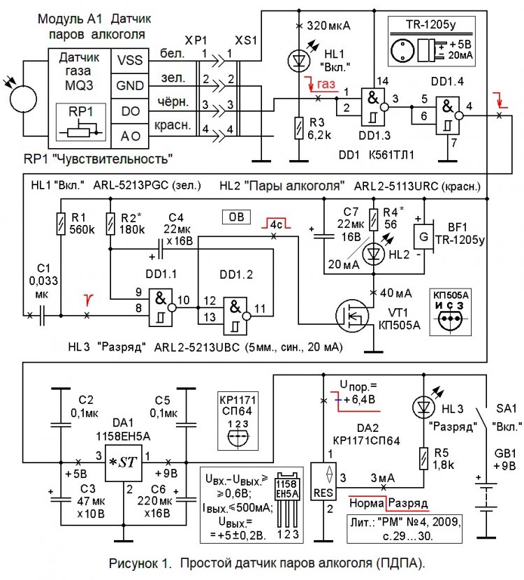
ПДПА (см. рисунок 1) состоит из:
- литиевого аккумулятора GB1 Finepower KT-3113 производства КНР (9 Вольт, ёмкость 500 мА/час, с подзарядкой от micro-USB), имеющего реальное выходное напряжение питания 8,5 Вольта и выходной ток до 100 мА;
- тумблера SA1 «Вкл.» типа MTS-102 или SMTS-102;
- модуля датчика газа А1 производства КНР;
- зелёного светодиода HL1 «Вкл.» с токоограничительным резистором R3;
- цепи из двух входных инверторов: DD1.3 DD1.4, выполненных из логических элементов «2И-НЕ» объединением входов;
- ФКИ (формирователя коротких импульсов), собранного на элементах C1 R1 и вырабатывающего короткий импульс отрицательной полярности по отрицательному перепаду на его входе;
- ОВ (одновибратора) DD1.1 DD1.2 C4 R2, запускаемого коротким спадом инвертированного импульса положительной полярности;
- токового ключа VT1 типа КП505А, с комплексной стоковой нагрузкой.
Комплексная стоковая нагрузка состоит из:
- красного светодиода HL2 «Алк!» (пары алкоголя) с токоограничительным резистором R4*;
- активного (имеющего встроенный тонгенератор) зуммера BF1 типа TR-1205y;
- оксидного конденсатора С7, улучшающего включение и работу зуммера BF1;
- индикатора разряда аккумулятора GB1, собранного на ИМС DA2, синем светодиоде HL3 «Разряд» и токоограничительном резисторе R5;
- интегрального стабилизатора DA1 типа 1158ЕН5 с керамическими конденсаторами C2 и C5 «обвязки»;
- оксидных конденсаторов C3 и C6 фильтра постоянного тока.
Порядок работы с ПДПА
После включения питания тумблером SA1 «Вкл.», напряжение питания + 9 Вольт с аккумулятора GB1 поступает на вход (вывод 1) интегрального стабилизатора DA1. С выхода (вывода 3) DA1 стабилизированное напряжение +5 Вольт поступает на модуль А1 (ДГ) и остальную часть схемы ПДПА. При этом происходит стартовый запуск ОВ. Красный светодиод HL2 «Алк!» ярко светится, а зуммер BF1 издаёт тональный звуковой сигнал в течение 4 секунд. Далее в течение 6 … 10 секунд продолжается автоматический разогрев внутренних частей модуля и прибор становится готовым к работе. Разогрев необходим для химической реакции, происходящей при измерении концентрации паров алкоголя в выдыхаемом воздухе.
Корпус ПДПА берётся в руку, делается вдох. Выдох производится через сеточку цилиндра, окаймлённого оранжевой окружностью с расстояния от 2 до 10 см.
При обнаружении паров алкоголя в выдыхаемом воздухе, на выходе «DO» (Digital out) модуля А1 устанавливается лог.0. Этот лог.0 без инверсии проходит через инверторы DD1.3 DD1.4 и с выхода (вывода 4) DD1.4 поступает на вход (левый – по схеме – вывод конденсатора С1) ФКИ, собранного на элементах C1 R1. На выходе (правом – по схеме – выводе С1) появляется короткий спад инвертированного импульса положительной полярности, который запускает ОВ (DD1.1 DD1.2 C4 R2) на 4 секунды. На выходе (выводе 10) DD1.1 формируется положительный импульс, который поступает на затвор VT1. Транзистор VT1 открывается (сопротивление канала исток – сток уменьшается до долей Ома) и комплексная стоковая нагрузка С7 HL2 R4 BF1 работает в течение этих же 4 секунд. Красный светодиод HL2 «Алк!» ярко светится, а зуммер BF1 издаёт непрерывный тональный звуковой сигнал.
Чаще всего, обнаруженные пары алкоголя удерживают модуль А1 в режиме индикации «Алк!» дольше, чем время работы ОВ. Это вызвано инерционностью химических процессов, происходящих при определении появления алкогольных паров. Режим «Алк!» ПДПА обозначается свечением зелёного msd LED «DOUT LED», расположенного на ПП модуля А1.
ОВ запускается в момент обнаружения (но не рассеивания) паров алкоголя. Длительность работы ОВ может быть значительно увеличена, вплоть до нескольких десятков секунд.
ОВ на элементах DD1.1 DD1.2 C4 R2 работает следующим образом. Запуск ОВ осуществляется подачей короткого импульса отрицательной полярности на вход запуска (на вывод 8) DD1.1. Это приводит к появлению положительного перепада напряжения на выходе ОВ (на выводе 10 DD1.1). После завершения импульса отрицательной полярности на входе (выводе 8) DD1.1, выходной логический уровень ОВ (в течение времени τ перезаряда конденсатора C4) поддерживается низким уровнем напряжения на входе (выводе 9) DD1.1. Через 4 секунды (выдержка определяется цепью С4 R2*) ОВ возвращается в исходное состояние и на его выходе (на выводе 10 DD1.1) устанавливается лог.0.
Длительность работы ОВ приближённо рассчитывается по формуле:
τ ≈ 0,7RC, где τ – выдержка в секундах, С – ёмкость времязадающего конденсатора С4 в микрофарадах, а R – сопротивление резистора R2 в мегомах. Причём, если сопротивление резистора R2 будет выбрано более 470 кОм, то конденсатор С4 должен иметь малый ток утечки.
При разряде аккумулятора GB1 начинает работу индикатор разряда аккумулятора GB1, собранный на элементах DA2 HL3 R5. Когда напряжение питания от GB1 снижается до 6,4 Вольта, на выходе (выводе 3) DA2 уровень лог.1 сменяется логическим нулём. На цепи HL3 R5 появляется падение напряжения и синий светодиод HL3 «Разряд» начинает ярко светиться, предлагая зарядить аккумулятор от пауэр-банка или любого стандартного источника тока напряжением +5 Вольт через micro-USB гнездо, расположенное в дне корпуса ПДПА. (Время заряда до 7 часов).
По окончании работы, следует не забыть выключить питание тумблером SA1, так как потребляемый ПДПА ток может достигать 170 … 200 мА и если этого не сделать, то аккумулятор GB1 в течение 1-2 часов будет полностью разряжен.
Основные характеристики модуля А1 (ДГ MQ3)
Модуль датчика газа собран на ИМС LM393, являющейся двойным чувствительным компаратором. Чувствительность датчика настраивается потенциометром RP1. Компаратор LM393 может работать, как от однополярного (+2 … +36 В) !!!, так и от двухполярного источника (±1 … ±18 В). Подробнее ознакомиться с этой ИМС можно, если скачать архив файла Word «LM393_КД», пройдя по ссылке.
Характеристики модуля А1
Габаритные размеры: 32,5 х 20,5 х 16 (высота) мм.
Напряжение питания: +5 Вольт.
Потребляемый ток (ток нагревателя): 150 … 180 мА.
Диапазон чувствительности: 10-1000 ppm.
Примечание: Миллионная доля газов и различных веществ является относительной величиной и обозначается в ppm или «млн-1». «Ppm» (англ. «parts per [pɜː] million» - «частей на миллион») - единица измерения концентрации газов и других относительных величин, аналогичная по смыслу промилле (‰) и проценту (%).
Газ, для которого нормируется датчик: C2H5OH, 125 ppm;
Время отклика: менее 10 с.
Время восстановления: менее 30 с;
Рабочая температура: от -10 до +50 °C.
Рабочая влажность воздуха: не более 95% RH.
Интерфейс: аналоговый и цифровой. (Аналоговый В ПДПА не используется).
Цифровой выход срабатывает по превышению порога. Аналоговый выход датчика газа может быть подключен к Arduino напрямую к аналоговому входу.
Контакты штекерного разъёма: VCC – «+» питания; GND – общий провод; DO - цифровой выход датчика, AO - аналоговый выход датчика.
Датчик газа MQ-3 (пары алкоголя) имеется в интернет-магазине MCU-store (артикул 00190) по цене 199 рублей (на 28.02.2023). Аналоговый датчик газа предназначен для обнаружения утечки следующих газов: пары алкоголя и большие концентрации паров бензина. Имеет высокую чувствительность и малое время отклика. Чувствительность может быть настроена с помощью подстроечного резистора на плате датчика.
Настройка ПДПА
Самодельная часть ПДПА, собранная без ошибок и из исправных компонентов, работоспособна без настройки при первом включении. Однако может потребоваться подстройка модуля А1. Сделать это можно быстрее при установленной резистором R2* (100 кОм … 5,1 МОм) выдержке ОВ равной 2 … 4 секундам.
На предприятии-изготовителе уже установлена чувствительность модуля ДГ, соответствующая принципу: Не пьяный человек, сколько бы он ни дул в цилиндр, не сможет перевести ДГ режим «Алк!».
Если появилось желание изменить чувствительность ПДПА, то для начала рекомендуется фломастером отметить местоположение движка подстроечного резистора RP1, чтобы после пробных регулировок можно было вернуться к настройке предприятия-изготовителя.
Регулировка чувствительности выполняется миниатюрной обычной (плоской) или крестообразной отвёрткой.
В домашних условиях установка требуемого уровня срабатывания ПДПА осуществляется методом подбора в несколько этапов.
В крайне левом (повёрнутом против часовой стрелки) положении движка RP1, чувствительность ПДПА максимальна и зачастую свечение зелёного msd «DOUT LED» не удаётся погасить даже проветриванием (от паров алкоголя) помещения.
Вращая движок RP1 по часовой стрелке (загрубляя чувствительность) добиваются при нужном уровне концентрации алкогольных паров перехода ПДПА в режим «Алк!».
В крайнем правом (повёрнутом по часовой стрелке) положении движка RP1 чувствительность ПДПА минимальна и его включение в режим «Алк!» происходит при максимальных концентрациях алкоголя в парах выдыхаемого воздуха.
Используя промышленный алкотестер в качестве эталонного, можно методом сравнения настроить ПДПА для срабатывания при достижении уровня алкоголя в крови 0,3 мл/грамм. Этот уровень является максимально допустимым для водителей, садящихся за руль на дорогах РФ. А во многих странах даже управление лодкой, самолётом, езда на лошади и велосипеде запрещены в состоянии алкогольного опьянения.
Радиолюбителю, изготовившему ПДПА, не обязательно принимать (делать глоток или больше) алкоголь внутрь, чтобы на практике с помощью выдоха проверить работоспособность устройства. Достаточно открыть ёмкость со спиртом и 1 раз неглубоко вдохнуть спиртовые испарения. После этого следует сразу же (в течение 1-5 секунд) интенсивным выдохом воздействовать на датчик. Обычно одного вдоха спиртовых испарений хватает на 1-2 выдоха, дающих срабатывание ПДПА. При этом следует помнить, что гарантированное время восстановления ПДПА может составлять до 30 секунд.
Подстройка самодельной части ПДПА
1). При использовании обычного (не суперъяркого) зелёного HL1 «Вкл.», рабочий ток HL1 следует увеличить уменьшением сопротивления резистора R3.
Для этого в разрыв цепи R3-HL1 включают миллиамперметр постоянного тока. Резистор R3 временно заменяют «лабораторной парой» - двумя, соединёнными последовательно (постоянным 150 Ом … 300 Ом и подстроечным 4,7 … 10 кОм). Включают питание ПДПА (SA1 - в правое положение) и, вращая шлиц подстроечного резистора отвёрткой, устанавливают номинальный ток HL1 равный 10 … 20 мА. Далее, не изменяя положения шлица подстроечного резистора, выключают питание, выпаивают «лабораторную пару» и тестером измеряют её суммарное сопротивление. Выбирают резистор с ближайшим (к измеренному) номиналом из имеющихся, и впаивают его вместо резистора R3. Максимальный рабочий ток светодиода HL1, указанного в схеме (рис. 1) может составлять 25 мА. А хорошую яркость свечения он обеспечивает уже при токе более 100 мкА. В авторском варианте расчётный ток через HL1 равен 320 мкА, что обеспечивается сопротивлением резистора R3 равным 6,2 кОм.
2). При необходимости рабочий ток (от 0,1 мА до 3…6 мА) светодиода HL3 можно уточнить подбором сопротивления резистора R5.
3). Если требуется непрерывная (пока горит зелёный «DOUT LED») сигнализация обнаруженного алкоголя, затвор VT1 следует отключить от выхода ОВ (вывода 10 DD1.1) и подпаять к выходу (выводу 3) элемента DD1.3.
4). Для уменьшения потребляемого тока красный светодиод «POWER LED» модуля А1 можно выпаять.
Хочется поделиться своим негативным практическим опытом и предостеречь радиолюбителей от невнимательности: Соблюдайте полярность включения! Модуль А1 не переносит переполярности: через 2-3 секунды появляется запах гари и ИМС LM393 модуля А1 выходит из строя. При повторном (правильном) включении модуль потребляет более 0,3А, ИМС греется и её приходится заменять. А эта процедура потребует изготовления тонкого жала для паяльника и некоторых навыков по демонтажу / монтажу SMD-детали. Хорошо ещё, что в составе ИМС LM393 нет полевых компонентов и ИМС не требует защиты от статики.
Эксперимент с аналоговым выходом модуля А1
Интересный эксперимент описывается в видео «Действительно ли линейны показания датчика паров алкоголя MQ-3. Эксперимент» длительностью 8 минут и 26 секунд, где датчику паров алкоголя «предъявляются» блюдца с разными концентрациями алкоголя, растворённого в воде и измеряется постоянное напряжение на аналоговом выходе AO.
Чтобы открыть это видео, нужно в поисковой строке на Яндексе набрать «Действительно ли линейны показания датчика паров алкоголя MQ-3. Эксперимент». По другому не получается.
Чтобы не смотреть всё видео «Действительно ли линейны показания датчика паров алкоголя MQ-3. Эксперимент», достаточно выйти на временную точку 07.58, чтобы посмотреть график с зависимостью выходного напряжения на выходе А0 модуля от объёма алкоголя в воде (в мл).
Детали ПДПА
В ПДПА применены постоянные резисторы ОМЛТ, С2-23, С2-33. Конденсаторы C1, C2, C5 керамические типа КМ, К10-17. Остальные конденсаторы оксидные типа К50-35 или зарубежного производства. При этом С4 желательно применить с малым током утечки. Это особенно важно, если сопротивление резистора (для увеличения времени работы ОВ) будет увеличено до 1 … 5 Мом. Такому требованию отвечают, например, конденсаторы серии CFM фирмы «Maron» или серии ТК фирмы «Jamicon». ИМС DD1 К561ТЛ1 можно заменить CD4093A. Транзистор VT1 КП505А можно заменить любым из группы КП501 … КП505 (кроме КТ503) с любым буквенным индексом. Светодиоды HL1 и HL2 - с повышенной светоотдачей. Зелёный светодиод HL1 ARL-5213PGC можно заменить, например, зелёным OSBG5111A–VW (18 cd, 20 мА). Красный светодиод HL2 ARL2-5113URC можно заменить красным FYL-5013URC или жёлтым ARL-5013UYC. Зуммер BF1 TR-1205y можно заменить TR-1203y (с работой в форсированном режиме). Интегральный стабилизатор DA1 - 1158ЕН5 или К1158ЕН5 с любым буквенным индексом. Детектор пониженного напряжения DA2 КР1171СП64 можно заменить КР1171СП73 (с пороговым напряжением 7,3 Вольта. Тумблер SA1 – на 2 положения: MTS102, SMTS102 или аналогичный.
Информация любителям улучшать схемы
1). Суперъяркий зелёный светодиод HL1 «Вкл.» (ARL-5213PGC) можно заменить мигающим (ARL2-5213PGC-B), который заметное потребление тока имеет только во время короткой вспышки. При этом для увеличения яркости вспышек, сопротивление резистора R3 желательно уменьшить вплоть до 100 Ом.
2). Вместо аккумуляторного питания для ПДПА можно применить сетевое питание от адаптера (блока питания) с рабочим напряжением от 5 до 10 Вольт.
3). Синий светодиод HL3 «Разряд» можно заменить красным мигающим светодиодом типа ARL-5013URC-B.
Печатная плата ПДПА выполнена из односторонне фольгированного стеклотекстолита размерами 51 х 38 х 1,5 мм (см. рисунки 2 и 3). Диаметр отверстий на печатной плате под микросхему 0,7 … 0,8 мм, под остальные радиоэлектронные компоненты – 0,8 … 1 мм, под соединительные проводники - 1…1,2 мм, под крепёжные отверстия – 3,2 мм.
Рисунок печати – «трассировка печатной платы» – (см. рисунок 3) может быть перенесён на медную фольгу методом термопереноса. О методе термопереноса рисунка трассировки ПП (печатной платы) подробно можно прочитать в файле MTR_TO (3444 кБ), пройдя по ссылке:
О методе ускоренного травления ПП подробно можно прочитать в файле «ПП_водная_баня» на Яндекс.Диске, пройдя по ссылке:
Пайку ИМС DD1 (полевой структуры) рекомендуется вести заземлённым жалом низковольтного паяльника. Обойтись без заземления можно, если для установки на плату ИМС DD1 и полевого транзистора VT1 применить специальные розетки. Полевые структуры на плату устанавливают после окончания пайки остальных деталей.
Большинство радиоэлектронных компонентов ПДПА (кроме модуля А1, аккумулятора GB1 и тумблера SA1) расположено на печатной плате, которая устанавливается в корпусе мыльницы прямоугольной формы размерами 100х60х25мм.
Варианты фальшпанелей смотрите на рисунках 4А … 4Ж.





Выбранную распечатанную фальшпанель ПДПА вырезают по внешней стороне синей линии. (Чёрная рамка показывает габаритные размеры верхней крышки мыльницы размером 100 х 60 мм.). Вырезанный (1 из 5) рисунок фальшпанели приклеивается клеем ПВА к зачищенной мелкой шкуркой передней стенке корпуса (к крышке мыльницы). После сушки под прессом (с прокладкой из впитывающей влагу бумаги) в течение 24 часов, рисунок защищается от воздействия влаги широкой полоской прозрачного скотча.
Составные части ПДПА размещаются в корпусе – мыльнице размером 100 х 60 х 32 мм. в соответствии с планом расположения (см. рисунок 5).

Уважаемые читатели!
Предлагаем Вашему вниманию гуманитарный блок к статье ПДПА. Первая часть гуманитарного блока – три загадки радиотехнической тематики.
Загадка №1.
Имечко Галки без «г» напишите
и одну букву на «о» измените,
далее комби-прибор допишите,
но по-другому его назовите.
Как результат, 10 букв появилось,
чтоб доказать, что не пил, получилось.
Может быть, вам в большей степени понравится другая загадка. Попробуйте прочитать подсказку:
Загадка №2.
Ехали тихо, совсем не спешили,
но всё равно вам «дыхнуть» предложили.
Грязный мундштук, значит нужно сказать:
в него без очистки не буду дышать.
А вот и последняя - третья загадка – не очень длинная и совсем не трудная.
Загадка №3.
В спорных вопросах он людям всегда помогает.
Даже «надувших» его он щадит и прощает.
Только учуяв пары, он всегда сообщает:
этот месьё пусть такси для себя вызывает.
Вторая часть гуманитарного блока – ребус ПДПА №1. Ребус является дублирующим заданием к загадкам. Если ни одна загадка не отгадана, то разгадайте ребус (см. рисунок 6). Ну, и ещё одна подсказка: в ответе всего 10 букв.

Рисунок 6.
Полный ответ к ребусу ПДПА №1:
По полному ответу к ребусу несложно выделить ответ и проследить почему так, а не иначе читаются рисунки, составляющие ребус.
Разгадав загадки или ребус, следует ввести ответ в строку «Пароль» файла «PDPA_4work». Тогда вы сможете, получить комплект КД для изготовления ПДПА, и в качестве бонуса готовый к термопереносу (в масштабе = 1:1) отражённый рисунок трассировки печатной платы. Также, вы сможете в открытом виде прочитать ответ к ребусу №1. Архив файла «PDPA _4work» можно скачать здесь:
Или на Яндекс.Диске, пройдя по ССЫЛКЕ.
Если у Вас есть желание посмотреть на поделку при демонстрации её работы и внешнего вида, то откройте видео «PDPA» (96,1 МБ), пройдя по ссылке:
Для того, чтобы посмотреть этот же файл на мобильном устройстве, воспользуйтесь QR - кодом:
«Рецензия» на ПДПА от бота Алисы
Текст рецензии по рекомендации Алисы читает актриса Татьяна Шитова.
Начну, пожалуй, с критических замечаний.
1). Два логических элемента в схеме явно бездельничают. С их помощью тональный сигнал зуммера можно сделать прерываемым.
2). Синий цвет светодиода «Разряд аккумулятора» плохо ассоциируется с режимом предупреждения. Его следует сделать красным и мигающим.
3). Подписи светодиодов на фальшпанели чрезмерно коротки. Не всегда краткость – сестра таланта.
4). Похоже, что питание для ПДПА разработчик сделал «из того, что было», впрочем, работает неплохо.
Пусть это не алкотестер, а всего лишь индикатор паров алкоголя, но поделка нужная.
Теперь – о достоинствах поделки.
1). Простой датчик паров алкоголя оснащён индикатором разряда. Это позволяет значительно продлить срок службы капризного аккумулятора.
2). Все элементы индикации размещены на печатной плате и не требуют утомительного индивидуального крепления и монтажа.
3). Наличие микро-USB гнезда снизу корпуса ПДПА, заметно убыстряет процедуру заряда. Для заряда аккумулятор не нужно вынимать из корпуса.
И в заключение, советы изготовителям поделки.
1). Я бы добавила в схему светодиод «Прогрев», светящийся в течение 10 секунд после включения питания.
2). Если исключить одновибратор, то ПДПА будет сигнализировать постоянно, пока светится зелёный светодиод, расположенный на модуле А1.
3). Для приклеивания фальшпанели я рекомендую использовать клей ПВА, наносимый лишь на корпус (но не на бумагу) чтобы исключить изменение цветовой гаммы фальшпанели.
4). Для уменьшения громкости звука можно оперативно заклеить часть выходного отверстия зуммера кусочком изоленты.
5). Емкость керамических конденсаторов «обвязки» стабилизатора Ди Эй 1 не критична и может быть от 0,1 до 2,2 микрофарады.
Ой, ой, ой!!! Снова звучит сигнал. Похоже, это мой Алисёнок открыл пробку и наливает в рюмку горячительный напиток. Бегу принимать меры. Что бы я делала без изготовленного ПДПА!
Пожелайте мне удачи в борьбе с вредной привычкой. Оказывается, и простой датчик паров алкоголя мне в этом поможет. До встречи!
Некоторые особенности изготовления ПДПА
Рисунок 07А.
Работа ПДПА была проверена на макетной плате. Модуль А1 подключён к трёх (а не четырёх) - контактному гнёздному разъёму, так как выход AO всё равно не используется.
Рисунок 08.
Заготовка ПП выполнена из односторонне фольгированного стеклотекстолита толщиной 1,5 мм. Печатную плату можно разметить штангенциркулем и вырезать из куска стеклотекстолита ножницами по металлу или с помощью резака, металлической линейки и струбцины.
Вид на переднюю сторону модуля А1.
Вид на заднюю сторону модуля А1.
РЭК, использованные в ПДПА.
Кроватка DIP3 – для полевого транзистора VT1 - изготавливается из кроватки для ИМС DIP14 раскусыванием на 4 части с помощью монтажных кусачек. Разъём DIP4 предназначен для соединения модуля А1 с печатной платой.
Держатель для аккумулятора GB1 изготавливается из жести толщиной 0,35 мм и с одной (или с двух) стороны обклеивается цветной (белой изолентой).
Крепёж для ПДПА. Оранжевые стойки изготовлены из трубочек для детского питания, прикрепляемых к картонной упаковке от соков для детского питания. Трубочки имеют внутренний диаметр около 4 мм. и нарезаются из коктейльной трубки.
Корпус ПДПА – пластмассовая мыльница с габаритными размерами 100х60х30мм. Все отверстия под винты М3 сверлятся сверлом D = 3,2 мм.
Рисунок 15.
Рисунок фальшпанели распечатывается на цветном струйном принтере и вырезается обычными ножницами
Рисунок 16.
Отверстия в корпусе ПДПА желательно предварительно делать сверлом меньшего диаметра (например, с d=2,4 мм). В случае неосторожного смещения отверстия в сторону, отверстие можно «вернуть на место» расточкой в направлении размеченного центра (до нужного диаметра) при помощи круглого надфиля. В итоге должны получиться отверстия:
Под винты М3 - отверстия диаметром = 3,2 мм.
Под светодиоды - отверстия диаметром = 5,1 ... 5,2 мм.
Под тумблер SA1 - отверстие диаметром = 5,8 … 6 мм.
Отверстие под цилиндр модуля сверлится специальной пёркой диаметром 16 мм или обычным сверлом D=6 мм, а затем растачивается мелким и средним напильниками круглого сечения.
Держатель для аккумулятора GB1 крепится к корпусу ПДПА двумя винтами М3х8 с полукруглыми головками и двумя гайками М3. Модуль А1 MQ-3 также крепится к корпусу ПДПА двумя винтами М3х8 с помощью четырёх гаек М3. (Две гайки служат прокладками между ПП и корпусом и устраняют перекос платы).
Вид на обе половинки собранного корпуса – мыльницы ПДПА. Задняя крышка корпуса – мыльницы «украшена» ламинированной этикеткой РТО. В верхней части рисунка показаны все крепёжные изделия, необходимые для крепления ПП, модуля А1, аккумулятора GB1 и скрепления обеих половинок корпуса. Плата в сборе и задняя крышка ПДПА скрепляются при помощи 6 винтов М3х36 желательно с полукруглыми головками. Два средних винта, не задействованных в креплении задней стенки корпуса, обрезаются до длины 28 мм.
ПДПА находится в режиме включено. Светится зелёный светодиод HL1 «Вкл».
Рисунок 20.
ПДПА находится в режиме включено. Датчик обнаружил пары алкоголя. Светится зелёный светодиод HL1«Вкл» и красный светодиод HL2 «Алк!».
Рисунок 21.
То же самое, но при пониженном освещении.
ПДПА находится в режиме включено. При разряде аккумулятора GB1 до напряжения 6,4 Вольта, включается яркий синий светодиод HL3 «Разряд аккумулятора», предлагающий выполнить зарядку до наступления момента глубокого разряда аккумулятора.
Рисунок 23.
ПДПА находится в режиме выключено.
Рисунок 24.
Заряд аккумулятора GB1 следует осуществлять напряжением +5 Вольт через специальное микро-USB гнездо, установленное в нижней части корпуса аккумулятора. Нужно только при заряде GB1 не забывать устанавливать тумблер SA1 в левое (по схеме - рисунок 1) положение. Гнездо под micro-USB разъём соединительного кабеля для зарядки GB1, заклеен кусочком тёмно-зелёной изолентой во избежание попадания туда ненужных мелких предметов (пыли, металлических опилок, кнопок и т. п.).
Варианты применения ПДПА:
1). В туалетной комнате, чтобы муж (сын или дочь) тайком не употребляли спиртное. (Зуммер из туалета выносится на кухню и используется сетевой адаптер питания).
2). В лифте многоэтажки.
3). У алкогольного шкафчика - бара (на откупорку пробки).
4) На складе ЛВЖ или других помещениях, для объективного определения превышения уровня паров алкоголя. Срабатывание ПДПА предлагает проверить все ли ёмкости закупорены и не появились ли разбитые.
5). В школьных химических лабораториях.
Желающим купить готовый индикатор паров алкоголя, предлагаем открыть на Яндексе страничку сайта «Купить индикатор паров алкоголя — Поиск по товарам». Здесь ценовая вилка на разные индикаторы алкоголя (алкотестеры) от 248 рублей до 11400 рублей. Но есть и за 420 000 рублей (!!!).
На Яндекс маркете также имеется большой выбор алкотестеров. Зайдя на сайт, достаточно в поисковой строке (поверх текста «Искать товары») напечатать «Алкотестеры» и нажать кнопку «Найти» или клавишу «Enter» на вашем ПК. Через несколько секунд можно начинать просмотр и выбор товаров.
Примечание
В статье ПДПА использованы ребус ПДПА№1; загадки ЗРТ2 №187-2, ЗРТ2 №188, ЗРТ2 № 189.

























