Работа предполагает много беготни и езды по городу и постоянный круговорот ключей по карманам и рукам очень надоедает. Также иногда приходится возвращаться за забытыми ключами.
И решился повторить кнопку Старт/Стоп по схемам найденным на просторах интернета. Но как и всегда что то там не досказано, не додумано и контроллер чересчур запасливый. Пришлось делать с нуля.
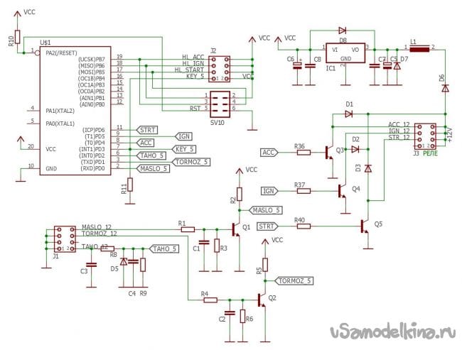
Контроллер выбрал самый дешевый Attiny2313 - около 1$.
Блок работает следующим образом:
1. После снятия автомобиля с охраны на блок через реле поступает питание (опционально, если есть выход с сигнализации для управления внешней нагрузкой, либо использовать вывод управляющий центральным замком). В дальнейшем дополнится RFID идентификация.
2. Затем поочередно RGB диод (кнопка со встроенным диодом) загорится синим, красным и зеленым цветом по 1 секунде на каждый цвет (возможно добавить звуковое подтверждение). Блок готов к работе.
3. Кратковременное нажатие на кнопку включит (выключит) реле ACC, загорится синий цвет диода.
4. Длинное нажатие на кнопку включит (выключит) реле ACC и реле зажигания, загорится синий и красный диод (при RGB - фиолетово-белый цвет).
5. Длинное нажатие на кнопку при нажатой педали Тормоза включит реле ACC, реле зажигания и включит реле стартера. После запуска двигателя контроллер мониторит давление масла, как только появится давление масла - реле стартера отключается, автомобиль завелся, включится зеленый цвет диода. Контролировать по давлению масла не идеальный вариант, т.к. летом и зимой по разному будет откликаться, в будущем будем мониторить по данным с тахометра. Повторное длинное нажатие на кнопку при нажатой педали Тормоза выключит все реле - автомобиль выключен. Можно ставить на сигнализацию.
6. Если в процессе езды автомобиль заглохнет или мы его заставим, контроллер отработает отсутствие давления масла и вернется в исходное состояние (аналогично выключению кнопкой).
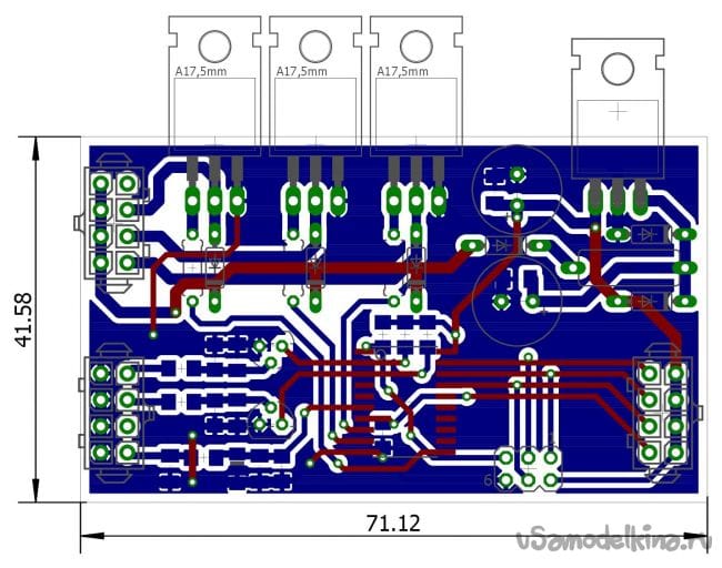
Схема собрана на схеме, на которой размещены все детали кроме кнопки (с подсветкой) и реле.
Схема и печатная плата создана в
Eagle:
sch_avtozapusk.rar
[63.66 Kb] (скачиваний: 560)
Становитесь автором сайта, публикуйте собственные статьи, описания самоделок с оплатой за текст.
Подробнее здесь.