Здравствуйте, друзья Самоделкины! В этой статье речь пойдёт о простейшем тестере для проверки работоспособности микросхем NE555.
Я уже писал в предыдущей статье, что заказал их на Алиэкпресс. Доверие к китайским микросхемам, мягко говоря, не очень. Поэтому и решил сделать первичную, так сказать, отбраковку. Почему на Али? Да стоимость одной такой микросхемы в Чип и Дип (а там тоже Китай!) равняется 10-ти микросхемам с Али.
Но больше всего мне хотелось обкатать технологию ЛУТ (Лазерно-Утюжная-Технология) на этом простеньком изделии. Так что в статье больше внимания будет уделено ЛУТ, которой я занимаюсь впервые. Итак, поехали.
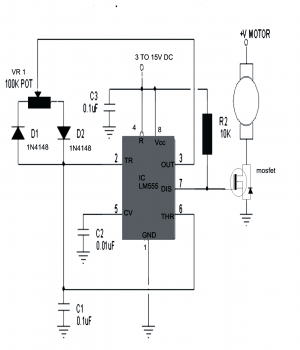
Схем данного тестера на просторах Интернета предостаточно, я выбрал, как мне показалось, наиболее простую и приемлемую. Думаю, что комментировать её работу нет необходимости. При рабочей микросхеме светодиоды будут перемигиваться. В противном случае (если один из светодиодов или оба светятся постоянно или совсем не горят) микросхема неисправна. Нарисовал её в программе sPlan 7.0.
Затем в программе Sprint-Layout 6.0 нарисовал плату и развёл дорожки.
Теперь настала очередь печати и собственно ЛУТа.
Лазерный принтер Pantum P2200 (тоже китайский девайс) был куплен ещё в период резкого падения доллара и, соответственно, снижения цен на Али, то есть где-то в октябре прошлого года (старый струйник Canon уже почил в бозе к тому времени — накрылась печатающая головка. Кстати, от него я и использовал вал для второй направляющей для сверлильного станочка).
Естественно, я перелопатил кучу статей из Интернета по этой тематике. Первое, что я уяснил, надо убрать все настройки по экономии тонера. Но единственное, что я нашёл в настройках, это смена разрешения с 600 на 1200 dpi (то есть качество печати) — что я и сделал.
После пробной печати оказалось, что при сильном увеличение видны дефекты на дорожках платы (тонер полностью не заполняет их). К сожалению, сделать фотографии дефектов оказалось невозможным, так как надо снимать с очень большим увеличением плюс ещё и подсветка. Я опять полез в настройки. На вкладке “Бумага” я обнаружил, что можно выбрать из нескольких вариантов, в том числе и печать на прозрачную плёнку.
Здраво рассудив, что это то, что нужно, я поставил эту опцию и опять распечатал плату на бумаге — теперь всё было, как надо: дорожки под сильной лупой выглядели очень качественно.
Теперь надо выбрать носитель отпечатка. Проанализировав все советы из Интернета, я выбрал глянцевую фотобумагу. Почему именно так? Для кальки надо делать соответствующий конвертик (иначе будет сминаться), самоклеющейся плёнки (чтобы использовать от неё подложку) я не нашёл, жена повыбрасывала все свои глянцевые журнальчики в помойку, когда вышла на пенсию — так что осталась только фотобумага (несколько листиков фотобумаги Epson у меня были).
Итак, я распечатал на фотобумаге плату тестера. Получилось, по-моему, очень качественно.
Подготовил соответствующий кусочек фольгированного стеклотекстолита (прошёлся шкуркой “нулёвкой” с водой и мылом и обезжирил спиртом).
Затем выбрал наилучший (как мне показалось) отпечаток и пошёл клянчить у жены её любимый утюг Bosch.
Далее действовал, как предписывала инструкция в Интернете:
1. Нагрел плату на утюге в течение нескольких минут.
2. Подогрел феном отпечаток платы на фотобумаге.
3. Приклеил отпечаток на плату (благо эмульсия на фотобумаге размягчилась).
4. Прогладил утюгом через газету получившийся “сэндвич” в течение 2 минут с сильным нажимом.
5. Неостывший “сэндвич” бросил в горячую воду на 15 минут.
После этих действий бумага сошла с платы в лёгкую — не пришлось даже ничего оттирать пальцами.
Получился очень аккуратный и чёткий отпечаток платы на фольгированном текстолите.
Плата после травления в хлорном железе.
А дальше оказалось самое трудное — удалить тонер с платы. Что я только не пробовал: и ацетон, и бензин, и спирт и… В результате удалить удалось чисто механически — тонкой стальной путанкой (когда-то выпросил у стекольщиков, которые удаляют ею следы разметки на стёклах) и ластиком для чернил.
Говорят, что хорошо использовать жидкость для смывки лака для ногтей, но у жены её не было, так как она ногти не красит.
Далее всё просто. Накернил отверстия и засверлил сверлом Ø0,8 мм (пришлось притащить с балкона Корвет-46, патрончика с Китая так пока и не дождался, открыл спор).
Пролудил проводники старым дедовским методом.
Набил плату деталюшками.
Достал последнюю посылку из Китая (посылка пришла на удивление быстро).
И приступил к тестированию.
Для запитывания тестера использовал лабораторный блок питания.
Оказалось, что я был плохого мнения о наших братьях китайцах! Из 10-ти микросхем 9 были полностью рабочими. Только одна как-то странновато себя вела (заводилась не сразу, а через долю секунды). Вот так, научились делать! Что ж, дело за блоком питания и регулировки скорости для сверлильного станочка. Деталюшки все вроде есть.



























