Доброго здравия, друзья Самодельщики! Представляю вам свою новую самоделку — блок питания и регулятор оборотов для мини-сверлильного станочка, который я собрал в феврале этого года.
Действительно, блок питания (далее БП), который я использовал, слабоват для моторчика HRS550S-7015F. Он выдаёт не больше 1 A и сильно греется при работе станочка, плюс ещё подсветка съедает порядка 150 mA. В закромах своей квартиры, а именно, в личной гардеробной, которая постепенно превратилась в чулан (как говорит мне постоянно жена), я нашёл старый нерабочий блок бесперебойного питания (далее ИБП), от которого я использовал корпус, трансформатор и ещё кое-какие деталюшки. Но по порядку.
Какие инструменты потребуются
1. Шуруповёрт.
2. Бормашина с различными насадками.
3. Сверлильный станок.
4. Слесарный инструмент.
5. Разметочный инструмент.
6. Мультиметр.
7. Паяльник.
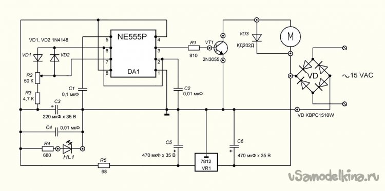
Схема БП с ШИМ-регулятором оборотов достаточно известна и в комментариях не нуждается. Единственное, что надо, это подогнать её под имеющиеся у меня радиодетали. Нарисовал схему в программе sPlan 7.0.
В качестве выходного транзистора в схеме стоял КТ819. Я нашёл у себя 2N3055. Это даже лучше, так как коллекторный ток составляет 15 A. В качестве стабилизатора напряжения использовалась отечественная микросхема КРЕН8Б. Я использовал LM7812, что одно и тоже. Таймеры NE555 уже приехали из Китая. Диодный мост KBPC1510W у меня был в наличие (он тоже рассчитан на 15 A). Не было только переменного резистора на 50 К, пришлось съездить в Чип и Дип и докупить. Итак, приступим.
В программе Sprint-Layout 6.0 нарисовал плату и развёл дорожки.
Дальше метод “ЛУТ” мне в руки и… — плата после травления в хлорном железе (получается всё лучше).
Спасибо пользователю st-shur, который посоветовал годный растворитель — смыло тонер на раз! Опять пришлось тащить с балкона Корвет-46 и сверлить им… Патрончик из Китая для своего станочка так и не получил (а радиодетали пришли очень быстро!), открыл спор с продавцом и параллельно заказал у другого продавца. Стоит подороже (одна цанга с хвостовиком по цене целого комплекта цанг), так как цанга сделана в “теле” патрона, но, думаю, что так будет лучше (только бы пришли!). Заказал два размера 0,7 (от 0,2 до 0,7 мм) и 1,2 (от 0,7 до 1,2 мм).
Набил платку деталями, а потом принялся "слесарить", то бишь делать радиаторы под сильноточку.
Начал с радиатора для LM7812. Думаю, что сильно греться не будет, так, на всякий случай. Кусок 15-ти мм алюминиевой трубы распилил бормашиной вдоль по диагонали и просверлил отверстие Ø3 мм для крепления микросхемы.
В загашнике было два ребристых радиатора размерами 50х50х27 мм. На одном будет крепиться выходной транзистор, на другом — диодный мост.
Сперва из тонкого картона сделал шаблончик под транзистор.
Разметил центры между рёбер радиатора и по шаблону наметил отверстия.
На сверлильном станке просверлил два отверстия под ножки транзистора и два под крепление. Нарезал в отверстиях для крепления резьбу М3.
А потом меня бес попутал (не надо было надеяться на память, а надо было посмотреть цоколёвку диода КД202). Я взял и просверлил в этом радиаторе посадку под диод, перепутав анод с катодом (но это я понял уже только при проверке схемы)!
С радиатором под диодный мост проблем не было — посадил его на винт М5.
Зашлифовал поверхности радиаторов мелкой шкуркой и прикрутил детали.
Трансформатор с ИБП выглядит довольно солидно и весит хорошо. Во всяком случае, железо тянет ватт на 150. На шильдике ИБП написано, что его мощность по нескольким каналам от 285 до 300 Вт. Но надо учитывать, что в ИБП стоит ещё и аккумулятор, который “тянет” эту мощность во время отключения электроэнергии, а трансформатор просто подзаряжает аккумулятор. Но для моей самоделки, я думаю, сойдёт. Напряжение на основной вторичной обмотке где-то 15,6 В. Есть отвод от середины, но я использовать его не буду. Есть ещё одна вторичная обмотка, судя по тонким проводам не сильноточная. С ней разберёмся позже.
Итак, собрал макет на столе, подключил его к сети, проверил напряжение на коллекторе транзистора — “0”! Транзистор не запускается, хотя, когда крутишь ручку переменного резистора, что-то происходит. Проверил всю сборку и только тогда обнаружил злосчастный диод КД202 с перепутанными выводами! Отпаял с анода провод — на выходе тут же появилось напряжение. И чёрт меня дёрнул поставить его на радиатор вместе с транзистором?! Ведь, когда разрабатывал плату, предусмотрел для него отдельное посадочное местечко! Ну, сжечь, вроде, я ничего не мог, кроме этого диода. Проверил диод — рабочий (умели в СССР делать!). Ладно, продолжим.
В качестве нагрузки использовал галогенку 20 Вт на 12 В.
При минимальном положении движка переменного резистора R2 напряжение на галогенке было около 3 В.
Заменил резистор R3 на 2,4 К. Напряжение упало до 1,2 В. При максимальном положении движка R2 напряжение на галогенке составляло 14,2 В. Уменьшил сопротивление резистора R1 до 120 Ом. Напряжение поднялось до 17,6 В.
Всё вроде было в норме — грелась только галогенка да чуть тёпленькой была LM7812. Диод КД202 “поехал” на своё законное место на плату, а на радиатор вместо него просто прикрутил лепесток, который будет контактом коллектора транзистора 2N3055.
(плата в собранном виде)
Начнём разбираться с корпусом девайса. Корпус ИБП состоит из 3-х основных частей: боковая часть с передней панелью (она же одновременно является крепёжной для трансформатора и платы ИБП), вторая боковина с отсеком для аккумулятора и с ответкой для трансформатора и задняя запирающая крышка с сетевым и компьютерными разъёмами и кнопкой сброса. Ещё есть крышечка отсека аккумулятора, которая особой смысловой нагрузки не несёт — просто закрывает дырку. Решил, что буду монтировать элементы девайса, разделяя их по принципу выделения тепла, тем более, что в задней части (где стоит трансформатор) есть якобы вентиляционные решётки. При ближайшем рассмотрении это оказалось только имитация решёток. С этого я и начал.
Бормашиной с толстым отрезным диском пропилил решётки насквозь сверху и с боковин корпуса.
На переднюю панель закрепил переменный резистор и два (ещё совдеповских!) разъёма “мама” под бананы.
В ответной боковой части (где находится аккумуляторный отсек) выпилил в передней стенке окно, чтобы иметь доступ к передней панели изнутри. Закрепил на стойках внутри аккумуляторного отсека плату ШИМ-регулятора.
На задней крышке оставил только один сетевой разъём, блок выходных компьютерных разъёмов удалил. Образовавшееся окно заклеил пластиковой пластинкой, которую выпилил с передней части корпуса.
На пластине закрепил тумблер включения питания 220 В на 3 А (тоже из совдеповских запасов). Этот тумблер имеет две группы контактов, то есть может прерывать сразу фазу и ноль.
В заднем отсеке закрепил на уголках радиаторы с диодным мостом и выходным транзистором.
Пришла мысль — почему бы не использовать штатные светодиоды для индикации? Не надо будет ничего мудрить.
D3 — зелёный светодиод, D41 — жёлтый, D22, D23 — красные светодиоды. На плате ИБП (хорошо, что не выкинул) последовательно с зелёным светодиодом стоит резистор 530 Ом. Такого я не нашёл, поменял на своей плате резистор R4 на 510 Ом. Подпаялся к остаткам шлейфа проводом МГТФ и поставил индикаторную плату на штатное место.
А дальше дело техники — пайка, разводка проводов и т.п. Тут главное не ошибиться. Кое-где пришлось использовать клеммники VAGO (по-моему, так называются) для соединения проводов. Для соединения трансформатора с диодным мостом использовал штатные клеммы, предварительно обжав их пассатижами.
Прежде чем окончательно закрыть блок, померил на неиспользуемой вторичной обмотке напряжение — 19,36 В.
В дальнейшем хочу данную обмотку использовать для запитки подсветки на сверлильном станочке, а то при малых оборотах (т.е. при напряжениях меньше 8 В) она просто гаснет. Ещё в планах сделать защиту по току на операционнике LM358 (есть у меня такие), поэтому и оставил на задней панели кнопку сброса. На передней панели есть неиспользуемые красные светодиоды для индикации режима защиты. Ну, все эти доработки — тема отдельной статьи.
Поставил на коммутационный блок сверлильного станочка разъём питания и ответку на провод питания станочка, с противоположной стороны провода закрепил бананы.
ШИМ-регулятор подключил к сети и к станку — всё работает.



































