Здравствуйте, коллеги!
Согласитесь, хорошо, вечером прилечь на диван или кровать, включить телевизор и посмотреть какую-нибудь постановочку? Одна беда - большой контраст между ярким экраном и сумраком в комнате. Глаза устают. Врачи рекомендуют смотреть телепередачи с дополнительным светом - включать торшер, бра или верхний свет. А они отражаются в экране, что тоже плохо. Вот и приходишь к выводу: надо делать подсветку ТВ. Телевизора, то есть.
Творчески полазил по Интернету и узнал, что , в принципе, существуют два типа подсветки – адаптивная и фоновая.
Адаптивная – Philips Ambilight - анализирует цветовую картинку кадра на экране ТВ и воспроизводит эти цвета по периметру экрана при помощи светодиодов RGB размещенных на задней стенке ТВ. Это если по-простому. А для этого нужны:
Светодиодная лента RGB;
Либо компьютер с Windows, либо контроллер, например на Arduino;
Блок питания для того и другого.
Подключаться либо к USB, либо к HDMI.
Фоновая – это без особых выкрутасов, главное чтоб в темноте глазам легче было. В тоже время тоже есть свои заморочки:
Светодиодная лента, как правило, белого света;
Повышающий модуль для СД ленты с запиткой от USB. Вот тут могут быть подводные камни- надо знать сколько потребляет этот модуль, какой ток. Потому как почти у всех современных ТВ, по шине USB, максимальный ток в пределах 500 мА. Тут как бы не навредить ТВ.
Это все для того, чтобы при включении ТВ включить и подсветку. А так, в конце концов, можно за ТВ и настольную лампу поставить. Главное, чтобы в глаза не светила.
Далее. Что адаптивная, что фоновая подсветки подразумевает установку ТВ на небольшом расстоянии от стены (и параллельно ей), на которую будет проецироваться свет СД. Установка в углу на тумбочке или в мебельной стенке может здорово огорчить телезрителя. Из-за несбывшихся надежд. И ещё. Включил ТВ , включилась подсветка и все это несмотря на внешнюю освещенность- сумрак , темно в комнате или яркий день. Подсветка будет работать всегда.
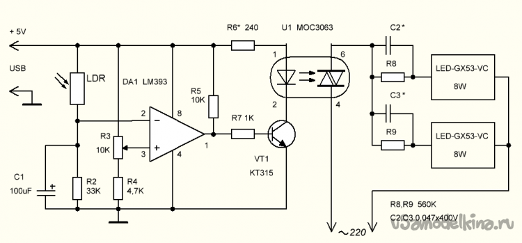
И вот я предлагаю такую версию фоновой подсветки. В качестве СД лент использую светодиодные лампы, что монтируют с натяжными потолками. Например, LED-GX53-VC 8W 3000К. Теплый свет- не такой резкий. Да и все причиндалы, необходимые для работы светодиодов (блок питания, драйверы) в них уже присутствуют. Будем собирать фотореле на LM393. Фотореле и даст подсветке возможность сообразить- день сейчас или ночь. 
Понадобятся :
- две СД лампы LED-GX53-VC 8W GX 3000K или аналогичные, с патронами (крепежом);
-компаратор LM393;
-оптопара МОС3063;
-фотосопротивление LDR –подробнее в тексте;
-транзистор КТ315А…Д;
-потенциометр 10…22кОм;
-оксидный (электролитический) конденсатор ≥100µF на 10 и более вольт;
-постоянные конденсаторы 0,047µFх400V –две штуки;
-постоянные резисторы, провода, шнур с разъемом USB, монтажный инструмент.
В основе этой конструкции лежит компаратор LM393
В корпусе 8 DIP. Внутри микросхемы установлены два независимых компаратора. Используем один из них. Компаратор производит сравнение напряжений (для данной схемы), поданных на его входы (выводы 2 и 3). Потенциометр служит для установки опорного напряжения, т.е. настройки включения (темно) или выключения (светло) подсветки, это напряжение подается на вывод 3. На вывод 2 подается изменяющееся, в зависимости от освещенности фотосопротивления, напряжение с делителя LDR,R.
Свет, попадая на фоторезистор, изменяет его сопротивление. Соответственно изменяется напряжение на ножке 2 микросхемы и, в конечном итоге, на выходе компаратора- ножке 1. В случае, когда в комнате темно, напряжение на входе- ножке 2 уменьшается, на выходе- ножка 1 появляется положительное напряжение, которое открывает транзисторный ключ на VT1., при этом через светодиод оптопары U1 начинает протекать ток. Светодиод, зажигаясь, открывает фотосимистор оптопары и на нагрузку- СД лампы- подается напряжение. Они загораются. При освещении фоторезистора происходит обратное действие- на входе (2) компаратора напряжение становится более положительным, он отрабатывает таким образом, что на выходе (1) напряжение уменьшается настолько, что транзисторный ключ закрывается, ток через фотодиод не проходит и, соответственно, закрывается фотосимистор, отключая от сети СД лампы. Свет гаснет. Потенциометром R3, при внешнем освещении, мы выбираем точку срабатывания фотореле когда, прикрывая от света фоторезистор, загораются лампы. Резистор R4 изменяет плечо делителя, позволяя более плавно выбирать значение опорного напряжения- сравните- регулировка в треть оборота потенциометра или более половины. Любителям делать замеры: у меня на 3 ноге стабильно 1,9В, на второй ножке при освещении фоторезистора 3,3В, при затемнении (да пальцем закрыл и всё) 1,5В.
Конденсаторы С2 и С3- гасящие. Подбирая их величину можно установить необходимую яркость свечения ламп. Чем больше емкость- тем ярче.
Конденсатор С1 для небольшой задержки отключения ламп при кратком освещении фоторезистора, как говорят «фарами проезжающих машин». Подбирать. Из-за малого сопротивления R2 мала и постоянная времени, т.е. конденсатор С1 быстро разряжается. Но всё равно присутствует некоторая «вальяжность» схемы, это как компьютерную мышку настраивать- курсор резко дергается, либо плавно перемещается.
Фотосопротивление LDR от фотоаппарата-мыльницы. При его освещении величина сопротивления около 4-5 кОм, когда он затемнен -45-50 кОм.
Ток через фотодиод устанавливается при помощи R6 в районе 12-15 мА, как рекомендуют производители. Минимальный ток- 5 мА. Тут тоже без фанатизма, т.к. максимальный выходной ток компаратора- 20мА, это в том случае, вдруг решите светодиод оптрона подключить напрямую к выводу 1 ИМС, съэкономив резисторы R5, R7 и транзистор VT1.
Питание фотореле осуществляется от разъема USB телевизора. При этом потребляемый ток в режиме ожидания -«светло»- около 2 мА. При рабочем режиме -«темно» -около 17-19 мА.
Само фотореле собрано в клеммной коробке. Фоторезистор распаян на полоске стеклотекстолита, там же припаяны соединительные провода, а полоска припаяна к куску одножильного провода Ǿ1,5 мм, длиной около 10 см, который служит для позиционирования фотоэлемента «окно- верхний свет», чтобы срабатывало и от того и от другого. Сверху полоски одета термоусадка.
Всё это закреплено на деревянной рейке на треть короче корпуса ТВ и на его подвесе. Т.к. у меня ТВ расположен на высоте около 2 м и наклонен градусов на 25-30 к зрителю, блок фотореле расположен на расстоянии (до ламп) около 60 мм от стены и параллельно ей. Конечно за задней стенкой ТВ.
Свеху закрепил козырьки- потолок подвесной, бликует. Но оказалось - бесполезно. Убрал. По торцам СД мотанул черной изолентой, стало лучше.
Валин, апрель 2023.





