Здравствуйте, самодельщики!
Неплохая штука- МР3 плеер. Мои девушки его используют, в основном, для воспроизведения закачанных аудио книг и спектаклей. Слушают их занимаясь какой-нибудь своей работой, вязанием или чем то подобным. Кстати, во времена Союза, по УКВ, вечером каждого вторника, шла передача «Театр у микрофона». Но у плеера недостаток- слушает лишь один человек через наушники. Да и неудобны они при работе- выпадают из ушей и провода мешают. Попросили сделать, чтоб погромче и всем было слышно. Значит делаем акустическую колонку- это чтобы погромче и всем. Здесь же предусмотреть возможность питания от сети, подключения зарядного устройства для подпитки аккумулятора плеера и зарядки его- слабоват, маленький, в автономке часа на четыре только хватает. Можно было бы взять какую-нибудь компьютерную акустику, да не тянут они плеер: выходная мощность его около 10 мВт, на наушниках будет примерно 25-30 мВ. Даже при максимальной громкости акустики слабовато. И стереозвук, ну зачем он в этом варианте? Не концерт же симфонической музыки прослушиваешь- спектакль или чтеца. А расставлять самопадающие и легкие колонки, формируя стерео зону прослушивания, та ещё работа. Как ни старайся, плохо. Надо хорошее стерео- слушай через наушники. Один. И радио им не нужно, музыка абы какая, дикторы соревнуются в остроумии, забывая о слушателях, неся откровенную чушь и пр 
Корпус взял от автоматического измерителя кровяного давления. Был несколько покоцан, но все равно надо было убрать пленку, что закрывала индикатор, кнопку пуска. Использовав её как трафарет изготовил фальшпанель, что закроет громкоговоритель. Отверстия сверлил по металлической решетке динамика от какого-то приемника, закрепив ее полосками скотча.
Внутри коробки, где стоял компрессор, выломал весь лишний крепеж и перегородки. Крышку батарейного отсека приклеил, на ней собрал блок питания- установлен трансформатор, диодный мост и фильтрующие конденсаторы. Здесь же ,по бокам, установил входной разъем, выключатель сети, розетку для подключения зарядки и разъем для внешнего громкоговорителя (здесь использовал, при необходимости, колонку от музыкального центра, при этом качество воспроизведения звука намного улучшалось- сравните как звучит карманный приемник и, даже средний, музыкальный центр).
На внутренней стороне передней панели установил громкоговоритель, плату усилителя, на месте кнопки пуска регулятор громкости и светодиод- индикатор включения.

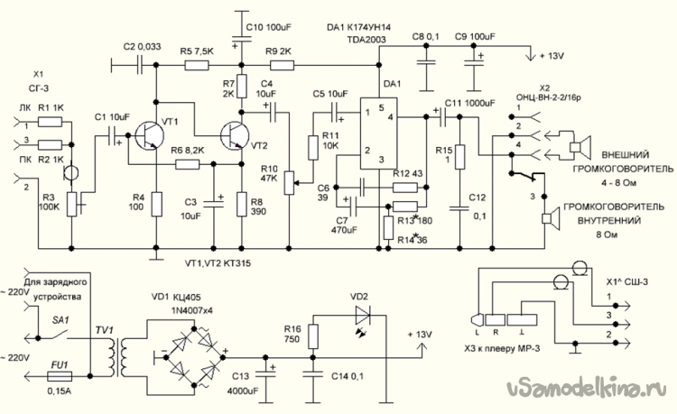
Схема предусилителя- двухкаскадного с отрицательной обратной связью- широко распространенная, не требующая наладки и работающая в широком диапазоне питающего напряжения. Резисторы R1,R2 и потенциометр R3- выполняют роль сумматора входного сигнала. Это чтобы информация с левого и правого каналов стереофонического сигнала без потерь приходила на вход монофонического усилителя. Потенциометром R3 регулируют чувствительность усилителя.
По аналогичной схеме (предусилителя) сделаны старинные ИМС серий К118 и К122. Надо только выполнить обвязку т.е. добавить недостающие внешние элементы. Это кто захочет делать. Но я отдал предпочтение дискретным радиодеталям. Сам усилитель мощности выполнен по типовой схеме фирмы- изготовителя. Они просили установить ИМС на радиатор, поставил что под рукой было. Хуже не будет, благо места навалом, но можно и чуть поменьше. Схема простая, единственное, что можно установить нужный Вам коэффициент усиления при помощи резисторов R13 и R14.
Кус= R13/R14. На типовой схеме R13= 220 Om, R14= 2 Om. Т.е. Кус= 10. В моей схеме R13= 180 Om, R14= 36 Om, т.е. Кус равен 5. На мой взгляд, вполне достаточно, и не забывайте про регулировку чувствительности потенциометром R3. В противном случае при максимальной громкости динамик будет хрипеть. Потенциометр (для эстетов- переменный резистор, переменное сопротивление) R10 –регулятор громкости. На нем установил R11. Просто забыл разместить на плате. Резисторы R1 и R2 распаяны непосредственно на выводах разъема Х1. У зарядного устройства, коль оно будет использоваться только здесь, укоротил провод зарядки, примерно до 30 см и установил светодиод- индикатор включения в сеть.
Трансформатор от какого-то китайского чуда. Выход 12В, при токе 250мА. MODEL E135. Кнопка- лягушка, закреплена обрезками от демонтажа корпуса на клею и установлена на задней стенке колонки. Светодиоды любого типа, любимого Вами цвета. Длина соединительного провода до плеера около 30 см, сам плеер не стал крепить к колонке. Неудобно, да и плееров у нас два, разных габаритов, так что пусть лежит рядом. Конструкцию делал давно, лет 7 прошло, так что извините, нет у меня пошаговых фотографий процесса изготовления. 

Так, разобрал что можно и сфотографировать что получилось.

