Приветствую всех самодельщиков.
Понадобился в хозяйстве мощный регулятор мощности, так чтобы с нагрузкой ватт 1000- 1500 мог работать. Это с запасом. А так есть старенький ,советский рабочий пылесос «Тайфун», вот и хочу этот регулятор с ним применить. 1980 года выпуска, последние лет 15-20 использую его в качестве строительного- опилки ,там, убрать или при работе с перфоратором собирать пыль при сверловке. Даже, было, потолки белил при его помощи. Мощность его 600 Вт, коллекторный, вихревого типа. Сосет, только шум стоит. Громкий. Вот и хочу при некоторых работах уменьшить его шумность, снизив обороты движка. Запаса мощности у него хватает. Самому делать регулятор с нуля как то лениво что ли, а тут , как раз валялся и ждал своего часа диммер для осветительных ламп.
Неисправный. Знакомый отдал, себе новый взял. Разобрал, посмотрел, не горелый (там и гореть то нечему), но симистору пришел полярный зверек.
Что он к нему подключал неизвестно, но загубить симистор ВТВ04-600, рассчитанный на ток 4А, надо постараться. Видимо в параллель к шести рожковой люстре подключал электрокипятильник на 1000 Вт. Ну это его проблемы. Вот и решил взять за основу этот диммер, вернее его кишочки. Все эти регуляторы, в принципе, изготавливаются по одной схеме.
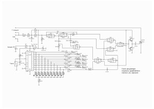
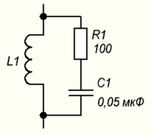
Здесь используется принцип фазового управления симистором. Т.е. на основе изменения момента включения симистора VS2 относительно перехода сетевого напряжения через ноль. Конденсатор С1 заряжается через резисторы R1 и R2 до тех пор, пока напряжение на нем не достигнет порога пробоя динистора VS1 - около 32 В. Откроется динистор, откроется и симистор. Через нагрузку потечет ток, определяемый суммарным сопротивлением открытого симистора и нагрузки. Резистором R2 устанавливается напряжение открывания пары динистор- симистор, т.е. происходит регулировка мощности. И, в общем то, при замене симистора можно регулировать работу более мощной (напр. 2500 Вт) нагрузкой. Надо лишь выбрать нужный симистор и обеспечить его нормальное охлаждение, в данном случае радиатор нужной площади. Вот и здесь.
Симистор был закреплен алюминиевой заклепкой на несколько хиловатом радиаторе из полоски алюминия, без теплопроводящей пасты. На корпусе диммера указаны его данные: напряжение 250V~, мощность 25W-400W, выключатель на потенциометре держит 250V~, 800W.
Нашел в закромах хороший просторный корпус от блока питания чего то советского не знаю чего- БП 10-12 Россия.
Он вставляется прямо в розетку, без лишних проводов. Буду ставить симистор ВТА16-600 на пасту и новый радиатор от какого то телевизора, похоже. Главное, он хорошо улегся по месту. Тут небольшое уточнение- конечно маловат радиатор , да еще в закрытом объеме, симистор может греться, и не хило, при работе на максимуме, да ведь и я не буду сутками держать диммер под нагрузкой. Ну тут немного перебдел- закрепил радиатор на куске оргстекла 8х25х55 винтом М3, подложив шайбу около 1 мм между ними, чтобы образовался небольшой зазор.
Саму подложку (оргстекло) закрепил непосредственно на крышку БП винтами. Почему так? Так я выиграл место для платы диммера, радиатор сместился немного вверх и полностью изолирован от случайного прикосновения.
Здесь дело в том, что широкораспространенные симисторы серии ВТ выпускаются в корпусах двух типов: с изолированным корпусом, т.е. вывод А2 (средний) не соединен с подложкой корпуса и его можно монтировать на радиатор без установки изолирующих прокладок. Радиатор не будет находится под напряжением. Такой корпус имеет маркировку ВТА. Другое дело корпус ВТВ- здесь вывод А2 имеет электрический контакт с подложкой, которой он крепится к радиатору. Есть риск поражения эл.током. Но все равно изолировал радиатор. Выводы у нового симистора ,что был у меня, оказались коротковаты, потому сделал переходную платку для подключения к диммеру. Да даже если бы они были нормальной длины, все равно сделал бы так же. Не нравится мне когда накручивают провода на выводы. Поначалу вроде бы нормально все, но это до первой замены детали- потом так же аккуратно не накрутить, и некрасиво сразу- не монтаж а будто в носу ковырялся. Вот этими проводами и выполнил соединение симистора с платой. Провода использовал гибкие, многожильные , сечением 0,35 мм², по табличным данным,
они держат ток 7А и мощность нагрузки -1500 Вт. Для подключения нагрузки взял колодку с контактами от обычной сетевой розетки. Закрепил ее в корпусе при помощи винтов М5 потай, нарезав резьбу на колодке в штатных отверстиях. Для того, чтобы винты крепления проводов не упирались в корпус, поставил на винты М5 пластиковые трубки высотой 18 мм (из корпусов старых шариковых ручек).
Саму платку диммера закрепил на корпусе при помощи гайки на потенциометре.
Он довольно крепко припаян к плате, не оторвешь. 
По примерно такой же схеме делал регуляторы мощности для знакомого. У него в саду для бани был сделан электрокотел на трех ТЭНах по 1500Вт каждый. Нет, конечно же была и дровяная печь! Там были установлены симисторы ВТА16-600 на радиаторах 300 см² (такие как-то продавали в радиотоварах) на каждый ТЭН. Для удобства и контроля регулировок потенциометр был оснащен шкалой в процентах регулируемой мощности. Потенциометров на 500 кОм в загашнике не нашлось, поставил советские СП1 на 1 Мом группы А , подключив в параллель резистор 750 кОм. Получилась равномерная шкала от 0 до 100% мощности.
Платы эти он планировал установить в электрошкаф. Куда и что я уж туда не лез. Он сам несколько лет отработал электриком, так что умного учить- только калечить. Уж года три прошло, но париться еще не звал. Любопытным: питание у них в саду трехфазное, 380В.


