Всех приветствую, сегодня мы сделаем довольно популярную и мощную схему ШИМ регулятора мощности на микросхеме NE555.
У меня на ютуб канале на эту тему вышел видеоролик и я буду вам очень благодарен если вы посмотрите и оцените его.
Для начала давайте рассмотрим несколько способов регулировки мощности. Самый первый и самый надёжный регулятор это линейный способ регулировки.
Отличным примером может послужить обычный переменный резистор, чем больше сопротивление резистора тем меньше ток будет на выходе. Но у него есть большой минус, а именно линейный режим работы. Всё лишнее напряжение перерабатывается в тепло. Допустим на нашем БП будет напряжение 30В, а на выходе у нас будет 12В и в качестве нагрузки будет лампочка, которая будет потреблять ток 3А. По не трудной формуле можно высчитать сколько ватт тепла будет выделяться на резисторе.
P=(30-12)*3=53Вт тепла будет выделяться на резисторе. Сперва кажется, что эта цифра не очень большая, но на самом деле это огромная цифра и обычный переменный резистор сгорит за считанные секунды. Поэтому нам потребуется мощный резистор который сможет переварить такую мощность плюс должен быть еще запас по мощности. Данный способ годится только тогда когда между входом и выходом небольшая разница по напряжению.
Следующий способ это DC-DC способ регулировки. КПД таких регуляторов уже намного выше и может быть даже выше 90%. Вникать в принцип работы схемы мы не будем, но скажу одно, если вам потребуется регулировать мощность мощных ламп и моторчиков, то этот способ тоже не очень сильно подойдёт так, как все ровно будут потери на дросселе, диоде и даже на конденсаторе.
Также есть третий вид регулировки мощности, а именно ШИМ регулировка. КПД таких схем уже очень большой, связанно это с тем что всю нагрузку через себя пропускает только полевой транзистор у которого очень маленькое сопротивление, причём это всё работает в импульсом режиме. Внимание: первый и второй способ подойдёт для регулируемого БП, третий способ категорически не подходит.
ШИМ регулятор преобразует постоянный сигнал в набор периодичных импульсов определённой частоты в нашем случае схема работает на частоте 27Килогерц но все ровно при регулировке скважности частота будет немного меняться в ту или иную сторону но на работоспособность схемы ну и на саму нагрузку это влиять не должно. ШИМ регулятор преобразует постоянный сигнал в набор периодичных импульсов определённой частоты в нашем случае схема работает на частоте 27кГц, но все ровно при регулировке скважности частота будет немного меняться в ту или иную сторону, но на работоспособность схемы ну и на саму нагрузку это влиять не должно.
Если заполнение шима будет 50% то лампочка будет светиться в половину своей мощности, а моторчик будет крутиться в 2 раза медленнее.
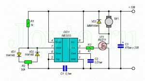
Сердцем схемы является микросхема NE555, она довольно дешёвая и найти её совсем несложно. Конденсатором на 1nf мы задаём рабочую частоту схемы, чем меньше номинал конденсатора тем выше будет частота и наоборот чем больше номинал конденсатора, тем ниже будет наша частота.
На схеме также присутствует стабилизатор напряжения 7812 - он запитывает микросхему стабильным напряжением. Я использовал советский аналог КРЕН8Б она тоже стабилизирует напряжение в районе 12В.
А если у вас нету стабилизатора на 12В то в принципе подойдёт любой другой стабилизатор напряжения, который стабилизирует напряжение от 6 до 18В.
Всю нагрузку через себя пропускает мощный полевой транзистор irf2805, в принципе подойдут любые полевики. Но будьте в курсе что если вы купили радиодетали на Aliexspress то знайте что характеристики будут отличаться от заявленных параметров.
Для начала мы собираем узел запитки самой микросхемы. Деталей не много всего навсего 2 конденсатора и 1 кренка. Подключаем блок питания на котором должно быть выставлено от 13 до 28В, проверяем есть ли напряжение на выходе. В моем случае должно быть примерно 12В если всё будет хорошо то дальше собираем часть генератора частоты.
После того как собрали эту часть берём и снова проверяем схему. Если у вас есть осциллограф, то проблем никаких не будет, а если осциллографа нету, то можно использовать другой метод. Для проверки, нам потребуется динамик, которого мы подключаем к минусу и к 3 ноге микросхемы. Также потребуется увеличить номинал конденсатора на 1nf параллельно к нему можно подключить ещё один но уже на 10nf. Когда вы включите схему вы должны услышать писк, а когда начнёте крутить переменным резистором то частота поиска должна изменяться. После проверки вы смело можете припаять силовую часть схемы и можете быть уверены, что регулятор запуститься.
При больших нагрузках полевик будет немного нагреваться поэтому желательно прикрутить небольшой радиатор. Но если нагрузка будет небольшая, то можно и не прикручивать его.
С коллекторными моторами тоже идёт всё на ура. Но заметьте что если вы будете регулировать мощность мощных моторов то дополнительно на выход желательно припаять защитный диод который будет на себе сжигать всё пульсации которые выходят из моторчика.
Также хочу сказать что напряжение после ШИМ регулятора не меняется, оно постоянное если на входе будет 15В то и на выходе будет 15В только оно будет пульсировать. Измерительные приборы принимают это как регулировку напряжения, но на самом деле это не так, а доказать это я смогу вам показав фото выше.
Данная схема мне очень понравилась и советую вам тоже её сделать. Запускается с первого раза и не требует никаких наладок. А на этом всё, надеюсь вам понравилась моя статья, также напомню что вначале есть ссылка на мой видеоролик не забудьте посмотреть это важно, всем пока.
Становитесь автором сайта, публикуйте собственные статьи, описания самоделок с оплатой за текст. Подробнее здесь.


















