
ШИМ регулятор предназначен для регулирования скорости вращения полярного двигателя,яркости освещения лампочки или мощностью нагревательного элемента.
Преимущества:
1 Простота изготовления
2 Доступность компонентов(стоимость не превышает 2$)
3 Широкое применение
4 Для новичков лишний раз потренироваться и порадовать себя=)
Однажды понадобился мне "девайс" для регулировки скорости вращения кулера. Для чего именно уже не помню. С начала пробовал через обычный переменный резистор, он сильно грелся и это было не приемлемо для меня. В итоге покопавшись в интернете нашел схему на мне уже знакомой микросхеме NE555. Это была схема обычного ШИМ регулятора с скважностью (длительностью) импульсов равной или меньше 50% (позже приведу графики как это работает). Схема оказалось очень простой и не требовала настройки, главное было не накосячить с подключением диодов и транзистора. Первый раз его собрал на макетной плате и испытал, все заработало с пол оборота. Позже уже развел небольшую печатную плату и аккуратнее все выглядело=) Ну теперь взглянем на саму схему!
Схема ШИМ регулятора
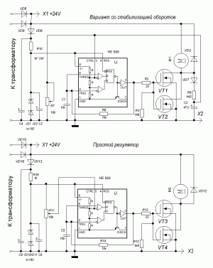
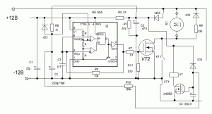
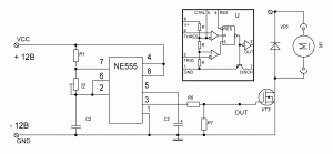
Из нее мы видим что это обычный генератор с регулятором скважности импульсов собранный по схеме из даташита. Резистором R1 мы и меняем эту скважность, резистор R2 служит нам защитой от КЗ, так как 4 вывод микросхемы через внутренний ключ таймера подключен на землю и при крайнем положении R1 он просто замкнет. R3 это подтягивающий резистор. С2 это задающий частоту конденсатор. Транзистор IRFZ44N - это N канальный мосфет. D3 - это защитный диод который предотвращает выхода из строя полевик при обрыве нагрузки. Теперь немного о скважности импульсов. Скважность импульса - это отношение его периода следования (повторения) к длительности импульса, то есть через определенный промежуток времени будет происходить переход от (грубо говоря) плюса к минусу, а точнее от логической единицы к логическому нулю. Так вот этот промежуток времени между импульсами и есть та самая скважность.
Из нее мы видим что это обычный генератор с регулятором скважности импульсов собранный по схеме из даташита. Резистором R1 мы и меняем эту скважность, резистор R2 служит нам защитой от КЗ, так как 4 вывод микросхемы через внутренний ключ таймера подключен на землю и при крайнем положении R1 он просто замкнет. R3 это подтягивающий резистор. С2 это задающий частоту конденсатор. Транзистор IRFZ44N - это N канальный мосфет. D3 - это защитный диод который предотвращает выхода из строя полевик при обрыве нагрузки. Теперь немного о скважности импульсов. Скважность импульса - это отношение его периода следования (повторения) к длительности импульса, то есть через определенный промежуток времени будет происходить переход от (грубо говоря) плюса к минусу, а точнее от логической единицы к логическому нулю. Так вот этот промежуток времени между импульсами и есть та самая скважность.
Скважность при среднем положении R1
Скважность при крайнем левом положении R1
Скважность при крайнем правом положении R
Ниже приведу печатные платы с расположением деталей и без них
Теперь немного о деталях и их вид. Сама микросхема выполнена в DIP-8 корпусе, конденсаторы керамические малогабаритные, резисторы на 0,125-0,25 ватт. Диоды обычные выпрямительные на 1А (самое доступное это 1N4007 их везде навалом). Так же микросхему можно устанавливать на панельку, если в будущем вы хотите ее использовать в других проектах и лишний раз не выпаивать ее. Ниже приведу фотографии деталей.
![]()
![]()
![]()
![]()
![]()
![]()
P.S:Номинал конденсатора может варьироваться от 2.2 нанофарада до 4.7 нанофарад. Сопротивление резистора R4 от 47-180 ом.
P.P.S: Данный Шим регулятор я использовал и для регулирования:оборотов двигателя,яркости лампочки и температуру нагревательного элемента.
Всем творческих успехов.Спасибо за внимание!
Ниже приведу печатные платы с расположением деталей и без них
Теперь немного о деталях и их вид. Сама микросхема выполнена в DIP-8 корпусе, конденсаторы керамические малогабаритные, резисторы на 0,125-0,25 ватт. Диоды обычные выпрямительные на 1А (самое доступное это 1N4007 их везде навалом). Так же микросхему можно устанавливать на панельку, если в будущем вы хотите ее использовать в других проектах и лишний раз не выпаивать ее. Ниже приведу фотографии деталей.






P.S:Номинал конденсатора может варьироваться от 2.2 нанофарада до 4.7 нанофарад. Сопротивление резистора R4 от 47-180 ом.
P.P.S: Данный Шим регулятор я использовал и для регулирования:оборотов двигателя,яркости лампочки и температуру нагревательного элемента.
Всем творческих успехов.Спасибо за внимание!
Становитесь автором сайта, публикуйте собственные статьи, описания самоделок с оплатой за текст. Подробнее здесь.


