Всем доброго времени суток. Думаю, каждый из вас сталкивался с проблемой тихого звука в ноутбуке или телефоне, когда собираешься посмотреть фильм в компании или послушать музыку на природе, а звук на телефоне тихий. Недавно я столкнулся с такой проблемой и решил сделать портативную мини колонку для телефона. Исследовал множество радиолюбительских сайтов, на которых вычитал много полезного для создания такого чуда и остановился на очень простой но работоспособной схеме с усилениям в 200 раз.
Для создания мини усилителя нам понадобятся:
• Переменный резистор на 10кОм
• Микросхема LM386 (я использовал в SMD корпусе так как стоит она копейки)
• Конденсатор 0.1мкФ
• Конденсатор 0.05мкФ
• Конденсатор 10мкФ
• Конденсатор электролитический 250мкФ 16В
• Резистор на 10 Ом
• Текстолит, хлор железа (для травления платы) можно и навесным монтажом
• Паяльник и паяльные принадлежности
Усилитель будем собирать по такой схеме

Для того чтобы сделать печатную плату я использовал программу «DipTrace» эта прога удобна тем, что после того как мы собираем в ней схему ее можно легко конвертировать в печатную плату.
И так, собираем схему и конвертируем в печатную плату
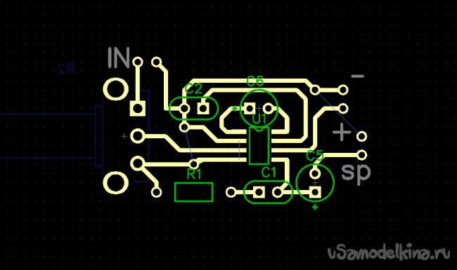
Вот что должно получиться
Можно расположить элементы как вам захочется, связи не нарушаются!
Выставляем элементы так чтобы они занимали как можно меньше места на плате и выполняем трассировку
Далее печатаем на лазерном принтере и переводим рисунок на текстолит, травим плату и лудим ее, затем сверлим отверстия.
После чего вставляем элементы и запаиваем их с обратной стороны
Впаиваем провода для подключения источника звука, динамика и питания
Все, наш усилитель готов, можно тестировать!
Вот архив с печатной платой
Всем удачи!
Становитесь автором сайта, публикуйте собственные статьи, описания самоделок с оплатой за текст. Подробнее здесь.


