Подключение мощных светодиодов в осветительных устройствах осуществляется через электронные драйверы, которые стабилизируют ток, на своём выходе.
В наше время большое распространение получили так называемые энергосберегающие люминисцентные лампы (компактные люминисцентные лампы –КЛЛ).Но со временем они выходят из строя. Одна из причин неисправности –перегорание нити накала лампы. Не спешите утилизировать такие лампы потому, что в электронной плате содержатся много компонентов которые можно использовать в дальнейшее в других самодельных устройствах. Это дроссели, транзисторы, диоды, конденсаторы. Обычно, у этих ламп электронная плата исправна, что дает возможность использования в качестве блока питания или драйвера для светодиода. В результате таким образом получим бесплатный драйвер для подключения светодиодов, тем более это интересно.
Можно посмотреть процесс изготовления самоделки в видео:
Перечень инструментов и материалов
-энергосберегающая люминисцентная лампа;
-отвертка;
-паяльник;
-тестер;
-светодиод белого свечения 10вт;
-эмальпровод диаметром 0,4мм;
-термопаста;
-диоды марки HER, FR, UF на 1-2А
-настольная лампа.
Шаг первый. Разборка лампы.
Разбираем энергосберегающую люминисцентную лампу аккуратно поддев отверткой. Колбу лампы нельзя разбивать так, как внутри находятся пары ртути. Прозваниваем нити накала колбы тестером. Если хоть одна нить показывает обрыв, значит колба неисправна. Если есть исправная аналогичная лампа, то можно подключить колбу от нее к переделываемой электронной плате, чтобы удостовериться в ее исправности.
Шаг второй. Переделка электронного преобразователя.
Для переделки я использовал лампу мощностью 20Вт, дроссель которой выдержать нагрузку до 20 Вт. Для светодиода мощностью 10Вт это достаточно. Если нужно подключить более мощную нагрузку, можно применить электронную плату преобразователя лампы с соответственной мощности, или поменять дроссель с сердечником большего размера.
Также возможно запитать светодиоды меньшей мощности, подобрав требуемое напряжение количеством витков на дросселе.
Смонтировал перемычки из провода в на штырьках для подключения нитей накала лампы.



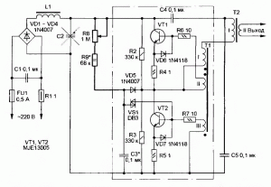
Поверх первичной обмотки дросселя нужно намотать 20 витков эмальпровода. Затем припаиваем вторичную намотанную обмотку к выпрямительному диодному мостику. Подключаем к лампе напряжение 220В и измеряем напряжение на выходе с выпрямителя. Оно составило 9,7В. Светодиод, подключенный через амперметр, потребляет ток в 0,83А. У этого светодиода номинальный ток равен 900мА , но чтобы увеличить его ресурс в работе специально занижено потребление по току. Диодный мостик можно собрать на плате навесным монтажом.
Схема переделанной электронной платы преобразователя. В результате из дросселя получаем трансформатор с подключенным выпрямителем. Зеленым цветом показаны добавленные компоненты.
Шаг третий. Сборка светодиодной настольной лампы.
Патрон для лампы на 220 вольт убираем. Светодиод мощностью 10Вт установил на термопасту на металлический абажур старой настольной лампы. Абажур настольной лампы служит теплоотводом для светодиода.
Электронную плату питания и диодный мост разместил в корпусе подставки настольной лампы.

За час работы измерил температуру нагрева светодиода и она показала 40 градусов Цельсия.

По моим ощущениям освещенность от светодиода примерно соответствует лампе накаливания на 100 ватт .
Эта переделанная настольная лампа на светодиоде работает уже полгода. Нареканий нет, меня устраивает. В общем результате получился драйвер для светодиодов бесплатно и из бросовых материалов.
Становитесь автором сайта, публикуйте собственные статьи, описания самоделок с оплатой за текст. Подробнее здесь.







