Ничего не найдено :(
    В гостях у Самоделкина! » Форум » Идеи самоделок » Курилка-кофейня. Общая ветка для общения #1

    Курилка-кофейня. Общая ветка для общения #1

    Dmitrij

    Ветка для обсуждения самоделок, общения, размышлений и прочего. Курить я не курю, но кофе пью, поэтому буду сюда заглядывать yahoo ok

    Здесь можно болтать о разном, что не противоречит правилам сайта, а также задавать вопросы по работе с сайтом и не только.


    Ветка перенесена:

    Ссылка на вторую ветку

    Древовидные комментарии
    Древовидным комментариям быть? (система ответов на комментарии)
    Всего проголосовало: 18
    9 264 ответа
    Информация
    Возможность комментирования данной публикации было отключено.
    R555 #68913
    Korolev,


    Если много "битых" секторов, можно HDD Regenerator-ом попытаться "вылечить", мне часто помогает. При разных случайных сбоях по питанию, при вибрациях, и т.п., винт в своей флеш-памяти помечает сектора как "бэд", переадресует на резервные, отсюда и задержки. HDD Regenerator стирает эту "информацию" и прогоняет все сектора побитно, во всех режимах, при переходах с "0" в "1", с "1" в "0",

    А я вот, Игорь пошел своим путём и перекинул информацию с системного диска  на диск памяти (D)  Кроме того я позволил платному антивирусу просканиролвать мою систему. Назвать имя этого дорогого антивируса?  Реклама? Но мой комп стал работать лучьше и быстрее....


    Кто не ошибается, тот не делает ничего.
    Dmitrij #68912 Автор

    имхо, если виктория видит бэдблоки, винт в под систему ставить нельзя уже. Кончились резервные сектора и лечиться винту нечем. 

    А если есть просто медленные сектора, той же викторией их можно затереть, перезаписать или переназначить. Короче советую почитать мануал по вике



    «Марти! Думать нужно в четырех измерениях...»
    Korolev #68911
    R555,
    Что, на помойку выкинуть, а может рано?

    1. У тебя единственный комп - это ноут, с единственным системным хардом? Если да, то это не есть гуд.

    2. Как правильно заметил Дмитрий: "Викторией нужно прогнать да посмотреть."

    3. Есть ещё неплохая софтина MHDD, работает без загрузки ОСи.

    4. Если много "битых" секторов, можно HDD Regenerator-ом попытаться "вылечить", мне часто помогает. При разных случайных сбоях по питанию, при вибрациях, и т.п., винт в своей флеш-памяти помечает сектора как "бэд", переадресует на резервные, отсюда и задержки. HDD Regenerator стирает эту "информацию" и прогоняет все сектора побитно, во всех режимах, при переходах с "0" в "1", с "1" в "0", "0" между двумя "1", "1" между двумя "0" и т. д..Правда процедура эта весьма небыстрая, поэтому и задал вопрос № 1.

    ino53 #68910

    У меня 2 диска и две системы, 8 и 10, всегда можно перезапуститься с с другой системой и сравнить. (Преимущества стационарного аппарата!) Но обычно вдвигаю Mobile Rack с Линуксом, в нем неплохая встроенная система проверки и работы с дисками. А вообще то Dmitrij прав, нужна Victoria HDD, форматирование не поможет. pardon 

    Dmitrij #68908 Автор
    R555,

    Викторией нужно прогнать да посмотреть, не из под системы желательно. А тормозят додесяткины со временем все, не может старая винда нормально работать с диском, приходится раз в год переустанавливать. 

    «Марти! Думать нужно в четырех измерениях...»
    R555 #68907
    Pronin,


    С больного винчестера нужно перенести всю (нужную) инфу в какое-нить место (Ядиск, облако, др диск)

    Сейчас этим и занимаюсь. внешний диск у меня аж 1 Терабайт USB коннект. Но с этими тормозами займёт не менее часа.

    Спасибо, что откликнулся первым yes 


    Кто не ошибается, тот не делает ничего.
    Pronin #68906
    Цитата: R555

    У меня стоит вопрос. И этот вопрос адресован преимущенно Королёву, поскольку он говорил про то, что бук запоминает свой аккумулятор. У меня на ноуте, причём с лицензионной ОС 7 уже давно пошли тормоза. Разумеется, я все лишнии приложения удалил, с автозагрузки проги удалил и тд. и тп. Я не лох, а продвинутый юзер. Мне друг подсказал, мол у тебя сыпется жёсткий диск.

    Что, на помойку выкинуть, а может рано? Запрашиваю совет.

    Это последствия применения Win7. (Раздражают меня эти Win7 - Win10) Они же постоянно "дергают" Винчестер. И без нужды шерстят. Даже без всяких Антивирусов и тп. У меня Win XP. Но для просмотра Ютроликов и тп загружаю с другого винча Win7.

    С больного винчестера нужно перенести всю (нужную) инфу в какое-нить место (Ядиск, облако, др диск) И полностью Отформатировать. Если опять Win7 и будут сбойные, то недолго и се ля ви


    R555 #68905
    Razrabotchik,


    Да-а-а..., плюрализм, как же без него? А я вот как-то без него. И пью и сплю и делаю всё что хочу и думаю и изобретаю всё что душе угодно, короче живу. Ну да ладно, пойду приму рюмку коньяка и полистаю каналы телевизора.  Пока!

    Привет! Зря здесь некоторые на тебя нападают. Я и сам, было дело тебя встретил в штыки. Но потом понял, что ты, как и я творческий человек. И на некоторые, точнее множественные твои ошибки я просто закрыл глаза. Во всяком случае, лучше чем у бездардого Димона-Бидона. yes 

    P.S. А тему вырывать и склеивать цитаты на этом сайте замутил я, между прочим. Причём так. что никто и не заметил yahoo 


    Кто не ошибается, тот не делает ничего.
    R555 #68904

    Привет, друзья!

    У меня стоит вопрос. И этот вопрос адресован преимущенно Королёву, поскольку он говорил про то, что бук запоминает свой аккумулятор. У меня на ноуте, причём с лицензионной ОС 7 уже давно пошли тормоза. Разумеется, я все лишнии приложения удалил, с автозагрузки проги удалил и тд. и тп. Я не лох, а продвинутый юзер. Мне друг подсказал, мол у тебя сыпется жёсткий диск.

    Что, на помойку выкинуть, а может рано? Запрашиваю совет.

    Кто не ошибается, тот не делает ничего.
    ino53 #68900
    Цитата: Razrabotchik
    И пью и сплю и делаю всё что хочу и думаю

    При общении с этим чел. вспоминается пословица про "глаза" и "божья роса"...


    Razrabotchik #68897
    ino53,


    Ооо... Лучше помолчу... Пусть мужики выскажутся. xaxa

    Да-а-а..., плюрализм, как же без него? А я вот как-то без него. И пью и сплю и делаю всё что хочу и думаю и изобретаю всё что душе угодно, короче живу. Ну да ладно, пойду приму рюмку коньяка и полистаю каналы телевизора. popcorn Пока!


    ino53 #68895
    Цитата: Razrabotchik
    Фигня фигнёй

    Оооо... Лучше помолчу...  Пусть мужики выскажутся. xaxa 


    Razrabotchik #68894
    ino53,


    А насчёт чуть "сложно"-

    Фигня фигнёй xaxa Зачем импульсный трансформатор? Всё решается очень просто и получается очень эффективно и в добавок с обратной связью. Конечно, если нет симистора, а только тиристоры КУ202, то импульсник необходим, но основная схема остаётся прежней и разряд выходного конденсатора будет на импульсный трансформатор. Качественные показатели моей схемы, очень высокие и все кто её правильно спаяет, будет доволен результатом. dance3


    Razrabotchik #68893
    ino53,


    Привет! Схема работает очень просто. Происходит временной сдвиг меандра на выходе. Через конденсатор формируются управляющие импульсы на У.Э.. Положительные управляют положительной фазой, а отрицательные отрицательной. Схема очень экономична и СИФУ тут работает безукоризненно. Я спокойно получал 5 Вольт на выходе.

    ino53 #68892
    Цитата: Razrabotchik
    Есть схема, которая решает все ваши обсуждаемые проблемы.

    Интересное схемотехническое решение... Зачем двухтактный выход на УЭ тиристора, это же не затвор полевика? Да еще и через конденсатор... И резистор утечки куда-то сбежал... Больше не смотрел. pardon     xaxa 

    А насчет "чуть сложно" -

    Razrabotchik #68891

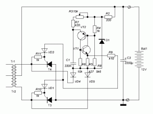
    Дико извиняюсь, схема перевёрнута, вот эскиз оригинала. popcorn 

    Razrabotchik #68889

    ino53,


    Стали разбираться - при малых Uвых. ток через нагрузку был банально меньше тока удержания, поэтому симистор открывался вторым, а, может, и третьим импульсом в УЭ.

    Не ребята, все схемы от куда-то. read и они не стабильны. Я уже на эту рассуждал и объяснял доходчивым языком, т.е. простым русским, без мата fool Лучше чуть сложно, чем никак. В своей новой публикации - ЛБП от RAZRABOTCHIKA, Есть схема, которая решает все ваши обсуждаемые проблемы. Скоро надеюсь публикация выйдет. А пока могу предложить эскиз схемы по этой теме.


    Trufan #68877

    Я как-то делал на симисторах 161 200 а чтоб на малых токах  нормально работало я в поролель к ним ку208 поставил 

    ino53 #68845
    Цитата: Pronin
    Особенно при малых Uвых..

    Во! good Делали как то партию приборов с симисторным выходом, столкнулись с нестабильностью выходного тока при малых уровнях. Стали разбираться - при малых Uвых. ток через нагрузку был банально меньше тока удержания, поэтому симистор открывался вторым, а, может, и третьим импульсом в УЭ. Развязка была импульсными трансформаторами, МИТ-какие-то. Попробовали вместо ТС122-25 поставить ТС106-10, расчетная надежность упала. Сделали такой финт - на развязку вместо МИТов поставили симисторные оптопары АОУ163. Финт в чем - на малых токах, если большой симистор не открылся, тока через оптопару хватало для работы. Что-то в этом роде:


    Trufan #68844

    Спасибо буду пробовать 

    Pronin #68843
    ino53, схема в упр.симистор ТС122-25-5 

    На аналоге однопереходного тр-ра неплохо работает на малых мощностях (КУ202 и тп.). А при токах >10A нужен более мощный тиристор. А он потребует больший ток упр. и стабильный импульс. Особенно при малых Uвых.. Схемы конечно есть, но не оптимальны и деталей многа. 

    Пробовал смоделировать упр. с тиристором на Multisim12. Ни вкакую не получатся... Оказалось, что нет моделек Тиристоров. То есть, список в таблице имеетца, а оне пустые. .. boss    Нашел у себя в проекте модель тиристора 2N2578 (из какой-то базы). Так и есть упр.от однопереходного идет импульсиком (остроконечным) от кондера. Поэтому надо не меньше 0,5мкф ставить.    


    ino53 #68839
    Цитата: Pronin
    Теперь с претензией, что на малом токе (при выгонке) стало "скакать" значение тока...

    Возможно, схема была упрощенная, вот эти, что схемы ниже, четко ток поддерживают... pardon 


    ino53 #68838
    Цитата: Trufan
    есть хорошая схема зу для акб проверенная годами

    Не такая уж она и хорошая, нет в ней порогового элемента для четкой фиксации момента открывания, особенно при малых токах. Эта получше, хоть и сложнее. Кстати, тут напр. на обмотке было маловато, пришлось ток поднимать с пом. конд.С3.

    А вот тут попроще, но с защитой от переполюсовки и КЗ на выходе.

    Pronin #68835

    По теме тиристорного регулятора. Клиенту делал устр. для самогоноварения. Теперь с претензией, что на малом токе (при выгонке) стало "скакать" значение тока... И вся возгонка (4 дня) ушла в брак ("вонющее гавно")  heat 

    Ну, так тиристорное упр. этож не стабилизатор тока....   

    Trufan #68833

    Sergeyp здравствуй есть хорошая схема зу для акб проверенная годами собрана на тиристорах ку202 .диодах д226 . кандентсаторах 6.8 микрофорат  .и резисторах постоянный 62 ома переменный 1 килоом 2 вата и более . Возможноли доработать ету схему чтоб можно было использовать не такой мощный переменный резистор ато дефицит и порой даже двух ватный бывает невыдержует . Извини за качество фото .

    Korolev #68818
    sergeyp,
    Но мы ведь понимаем, что реально это должно стоить на порядки дороже - поэтому и не рискуем..

    А я думаю, что даже при самой низкой цене, эти барыги ещё и "навариваются", и то, что они предлагают, не стоит и тех денег, которые они запрашивают! yes 

    Korolev #68817
    ino53,
    достаточно назойливо предлагает ОТДАТЬ мне остатки инструмента. Даром, всего за 100 бр

    Ну прямо один в один! Меня даже к подъезду подвёз, и тут цена резко выросла более чем на порядок! yes 

    Korolev #68815
    Валерий,
    Срочно надо уезжать,Отдаю за полцены, потому как, даже на билет денег нет....))))

    Тоже подходит как-то один ко мне с кейсом, та же песня, а чуть подальше. на противоположной стороне улицы, у рынка, ещё человек шесть с такими же кейсами. Ну я и спрашиваю: "А чё, вы всей толпой "попали на бабки" и у всех на билет не хватает?" 

    У них сеть развёрнута широко, могут себе крупный опт позволить...)))

    Ну в моём-то случае были мужики цыгане, а у них-то сеть будь здоров!

    Валерий #68813
    Цитата: ino53
    Интересный эпизод сейчас произошел... Иду между домами, подъезжает БМВ, выходит мужик кавказской внешности и достаточно назойливо


    С "ЯПлакалЪ" С темы про такие бензопилы, Боши и прочее:

    Але нови ностра алис!
    sergeyp #68812
    Цитата: ino53
    На КУ202 при примерно 4 А падение около 1 В


       Ну, я-то про то, что это узел регулировки, у него своё падение, угловое, а падение на открытом тиристоре, как впрочем и на диодах моста - это само собой...)))

    Привет, Гость!


    Зарегистрируйтесь

    Или войдите на сайт, если уже зарегистрированы...

    Войти

    Добавьте самоделку

    Добавьте тему

    Онлайн чат

    Последние ответы

    Все ответы