Со временем у меня скопилось определенное количество различных китайских AC-DC преобразователей для зарядки аккумуляторов мобильных телефонов, фонарей, планшетов, а также небольшие импульсные источники питания для электронных поделок и собственно сами акккумуляторы. На корпусах зачастую указываются электрические параметры устройства, но так как чаще всего дело приходится иметь именно с китайскими изделиями, где завысить показатели дело святое, то не лишним было бы проверить реальные параметры устройства, прежде чем использовать его для поделки. Кроме того возможно использование источников питания без корпуса, на которых не всегда имеется информация об их параметрах.
Многие могут сказать, что достаточно использовать мощные переменные или постоянные резисторы, автомобильные лампы или попросту нихромовые спирали. У каждого метода есть свои недостатки и преимущества, но главное — при использование этих методов плавной регулировки тока добиться довольно сложно.
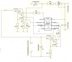
Поэтому я собрал для себе электронную нагрузку на операционном усилители LM358 и составном транзисторе КТ827Б с испытанием источников питания напряжением от 3 В до 35В. В этом устройстве ток через нагрузочный элемент стабилизирован, поэтому он практически не подвержен температурному дрейфу и не зависит от напряжения проверяемого источника, что очень удобно при снятии нагрузочных характеристик и проведении других испытаний, особенно длительных.
Материалы:
— микросхема LM358;
— транзистор КТ827Б (NPN транзистор составной);
— резистор 0,1 Ом 5 Вт;
— резистор 100 Ом;
— резистор 510 Ом;
— резистор 1 кОм;
— резистор 10 кОм;
— переменный резистор 220 кОм;
— конденсатор не полярный 0,1 мкФ;
— 2 шт конденсатор оксидный 4.7 мкФ х 16В;
— конденсатор оксидный 10 мкФ х 50В;
— алюминиевый радиатор;
— стабильный источник питания 9-12 В.
Инструменты:
— паяльник, припой, флюс;
— электродрель;
— лобзик;
— сверла;
— метчик М3.
Инструкция по сборке устройства:
Принцип действия. Устройство по принципу работы является источником тока, который управляется напряжением. Мощный составной биполярный транзистор КТ 827Б с током коллектора Iк= 20А, коэффициентом усиления h21э более 750 и максимальной рассеиваемой мощностью 125 Вт является эквивалентом нагрузки. Резистор R1 мощностью 5Вт — датчик тока. Резистором R5 изменяют ток через резистор R2 либо R3 в зависимости от положения переключателя и соответственно напряжение на нем. На операционном усилители LM358 и транзисторе КТ 827Б собран усилитель с отрицательной обратной связью с эмиттера транзистора на инвертирующий вход операционного усилителя. Действие ООС проявляется в том, что напряжение на выходе ОУ вызывает такой ток через транзистор VT1, чтобы напряжение на резисторе R1 было равно напряжению на резисторе R2 (R3). Поэтому резистором R5 регулируют напряжение на резисторе R2 (R3) и соответственно ток через нагрузку (транзистор VT1). Пока ОУ находится в линейном режиме, указанное значение тока через транзистор VT1 не зависит ни от напряжения на его коллекторе, ни от дрейфа параметров транзистора при его разогреве. Цепь R4C4 подавляет самовозбуждение транзистора и обеспечивает его устойчивую работу в линейном режиме. Для питания устройства необходимо напряжение от 9 В до 12 В, которое обязательно должно быть стабильным, поскольку от него зависит стабильность тока нагрузки. Устройство потребляет не более 10 мА.
Последовательность работ
Электрическая схема простая и не содержит много компонентов, поэтому не стал заморачиваться с печатной платой и произвел монтаж на макетной плате. Резистор R1 поднял над платой, так как он сильно греется. Желательно учитывать расположение радиокомпонентов и не ставить рядом с R1 электролитические конденсаторы. У меня не совсем получилось это сделать (выпустил из виду), что не совсем хорошо.
Мощный составной транзистор КТ 827Б установил на алюминиевый радиатор. При изготовлении теплоотвода его площадь должна быть не менее 100-150 см2 на 10 Вт рассеиваемой мощности. Я использовал алюминиевый профиль от какого-то фото устройства общей площадью порядка 1000 см2. Перед установкой транзистора VT1 зачистил поверхность теплоотвода от краски и нанес теплопроводную пасту КПТ-8 на место установки.
Использовать можно любой другой транзистор серии КТ 827 с любым буквенным обозначением.
Также вместо биполярного транзистора можно в этой схеме использовать полевой n-канальный транзистор IRF3205 или другой аналог этого транзистора, но необходимо изменить номинал резистора R3 на 10 кОм.
Но при этом есть риск теплового пробоя полевого транзистора при быстром изменении проходящего тока от 1А до 10А. Скорее всего корпус ТО-220 не способен передать такое количество тепла за столь малое время и закипает изнутри! Ко всему можно добавить, что еще можно нарваться на подделку радиодетали и тогда параметры транзистора будут совсем непредсказуемы! То ли алюминиевый корпус КТ-9 транзистора КТ827!
Возможно проблему можно решить установив параллельно 1-2 таких же транзисторов, но практически я не проверял — отсутствуют в наличии те самые транзисторы IRF3205 в нужном количестве.
Корпус для электронной нагрузки применил от неисправной автомагнитолы. Ручка для переноса устройства присутствует. Снизу установил резиновые ножки для предотвращения скольжения. В качестве ножек использовал крышечки от пузырьков для медицинских препаратов.
На передней панели для подключения источников питания разместил двухконтактный акустический зажим. Такие используют на аудио колонках.
Также здесь расположена ручка регулятора тока, кнопка включения/выключения питания устройства, переключатель режимов работы электронной нагрузки, ампервольтметр для визуального контроля процесса измерения.
Ампервольтметр заказывал на китайском сайте в виде готового встраиваемого модуля.

Электронная нагрузка работает в двух режимах испытания: первый от 70 мА до 1А и второй от 700 мА да 10А.
Питание устройства происходит от стабилизированного импульсного источника питания напряжением 9,5 В.
При подключения электронной нагрузки на ампервольтметре отображается значение 0,49В (значение может отличаться). Это особенность работы операционного усилителя LM358 и составного транзистора КТ827, но на точность измерения это никак не влияет. Кому хочется эстетического вида, то можно применить полевой транзистор, тогда показания будут 0 В. Еще раз повторю — эти значения не влияют на точность измерения!
Заключение
С данной электронной нагрузки я смог выжать порядка 100 Вт при питании 12В, может возможно и более, но проверить нечем. Плавная регулировка тока, минимальный температурный дрейф и независимость от напряжения проверяемого источника позволяет более точно определить характеристики испытуемого источника питания.
Данное устройство подходит для тестирования единичных источников питания, но если подойти с умом к делу, то можно создать на его основе много канальное устройство для проверки, к примеру, компьютерного БП.
Становитесь автором сайта, публикуйте собственные статьи, описания самоделок с оплатой за текст. Подробнее здесь.















