Лет пять назад мной был приобретен фотоаппарат Nikon Coolpix L320, который работает на четырех батарейках/аккумуляторах типа АА. По началу использовал только алкалайновые батарейки, но их хватало на пару десятков снимков, а дальше фотоаппарат отказывался работать, поэтому в целях экономии и стабильной работы, решился на покупку качественных Ni-Mh аккумуляторов Fujitsu 2000 mAh HR-3UTC EX без эффекта памяти с технологией LSD (низкий саморазряд) и высокой токоотдачей, что идеально подходит для зарядки фотовспышки.
Для зарядки аккумуляторов поначалу использовал зарядное устройство ATABA AT-308, которое покупалось очень давно, но качество зарядного устройства меня не устраивало.
Принцип заряда сводился к ограничению зарядного тока от трансформаторного источника питания посредством токоограничивающих резисторов, кроме того заявленный ток заряда 150 мА не соответствовал действительности и был гораздо меньше, такая же ситуация была и при зарядке 6F22 («Крона») ток заряда составлял менее 10 мА.
Решено было сделать собственное зарядное устройство в корпусе АTABA AT-308, но с другой принципиальной схемой, которая включала бы в себя контроль заряда аккумулятора и визуальный контроль окончания заряда
Материалы:
микросхема LM324;
микросхема MC34063;
микросхема TL431 (регулируемый прецизионный стабилитрон);
микросхема LM317;
транзистор КТ815 (NPN транзистор);
светодиоды 5 шт;
резистор 0,5 Ом;
резистор 10 Ом 2Вт;
резистор 27 Ом;
резистор 39-51Ом;
резистор 180 Ом;
резистор 470 Ом;
резистор 750 Ом;
резистор 1 кОм;
резистор 2 кОм;
резистор 3 кОм;
резистор 8,2 кОм;
резистор 10 кОм;
резистор 36 кОм;
диод 1N4007;
диод Шотки 1N5819;
дроссель;
конденсатор не полярный 0,1 мкФ;
конденсатор не полярный 470 пФ;
конденсатор оксидный 100 мкФ;
конденсатор оксидный 470 мкФ.
Инструменты:
паяльник, припой, флюс;
электродрель;
лобзик;
сверла.
Пошаговая инструкция изготовления зарядного устройства для Ni-Cd и Ni-Mh аккумуляторов
Сердцем зарядного устройства является микросхема LM324, в корпусе которой расположено четыре независимых друг от друга операционных усилителя.

Схема рассчитана на зарядку одного аккумулятора, поэтому я буду собирать устройство на четыре канала на микросхеме LM324, при этом цепочка R5-R6-R7-R8-TL431 будет общей для всех каналов. Инверсные входы LM324 объединяются и соединяются с R5. Напряжение на выходе (на аккумуляторах при зарядке) установлено 1,46 В с помощью регулируемого прецизионного стабилитрона TL431 и резисторов R6 и R7.
Ток заряда устанавливается резистором R3 и при значении 5 Ом, составляет порядка 260 мА, что незначительно превышает 0,1С для моего случая. Уменьшение номинала R3 приведет к повышению тока заряда пропорционально. Для получения требуемого тока я соединил параллельно два резистора по 10 Ом (не было нужного номинала). Мощность резисторов 2Вт.
Транзистор КТ815 возможно заменить на полный зарубежный аналог BD135 или другой, подобрав по характеристикам. У меня получилось 2 шт. КТ815, КТ817 и BD135
Об окончании заряда аккумуляторов сигнализирует светодиод. По мере заряда светодиод будет слабее светить до полного затухания в конце заряда. Светодиоды поставил сверхяркие 5 мм .
Кроме того зарядное устройство ATABA AT-308 предполагало зарядку 2 шт батарей 6F22 («Крона»), а так как я использую одну такую для питания мультиметра, то решил параллельно создать простенькую схему для заряда током 25-30 мА.
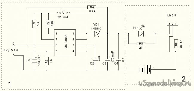
Первая часть схемы основана на микросхеме MC34063, которая будет преобразовывать 5В от блока питания, который я буду использовать для своей зарядки, в 10,5-11В. Это самое простое решение в моем случае, особенно при ограниченном пространстве для монтажа радиокомпонентов.
Для получения требуемого выходного напряжения необходимо подобрать резисторы делителя напряжения. В сети полно онлайн калькуляторов для этой микросхемы, если не хочется вести пересчет вручную.
Вторая часть схемы собрана на интегральном линейном стабилизаторе напряжения, а моем случае — тока, LM317L c выходным током до 100 мА. Собранный по такой схеме стабилизатор выполняет функцию стабилизации тока, что при зарядке аккумулятора является важной. Регулировка зарядного тока осуществляется подбором резистора R6, расчет которого можно посмотреть в даташите на микросхему либо рассчитать на онлайн калькуляторе. У себя поставил 51Ом для тока заряда 25 мА. Светодиод HL1 и резистор R5 выполняют роль узла индикации процесса заряда.
Поскольку схема должна была встать в корпусе АTABA AT-308, то пришлось разводить печатную плату с учетом «особенностей» корпуса, а именно — контактные площадки аккумуляторов, монтажные отверстия и индикаторные светодиоды должны были остаться на своих местах.
Печатную плату нарисовал в программе SprintLayout_6.0.

Перенес изображение на фольгированный текстолит по методу ЛУТ , протравил, просверлил отверстия на печатной плате и залудил печатные токоведущие дорожки оловяно-свинцовым припоем. Ну тут как обычно, рассказывать нечего.
Запаял радиокомпоненты на печатной плате в соответствии с принципиальной схемой. Резисторы R3 поднял над печатной платой для улучшения теплового режима.
Корпус бывшего АTABA AT-308 немного переделал, отрезав вилку для сетевого питания и заделал, образовавшееся отверстие, пластиковой вставкой.
Для подключения зарядного устройства к блоку питания сделал короткий USB шнур. Блок питания использую с характеристиками 5В 2,5А, что получается с запасом для зарядного устройства.
Заключение
Зарядное устройство выполняет свою функцию — заряжает аккумуляторы током приблизительно 0,15С, что рекомендуется (допускается) большинством производителей аккумуляторов Ni-Mh и Ni-Cd. Для АА типа зарядный ток составляет 260 мА, для 6F22 («Крона») - 25 мА.
В качестве доработки схемы можно предусмотреть установку дополнительного резистора R3 другого номинала с переключателем, для выбора требуемого тока заряда. Ну это для тех, кто будет заряжать аккумуляторы другой ёмкости либо не готов заряжать 10 часов, у меня особого выбора не было — место в корпусе было ограничено! Кроме того Ni-Mh и Ni-Cd не очень «любят» перегрев при заряде, поэтому рекомендую учитывать эту особенность при выборе значения зарядного тока.
Безусловным плюсом данного зарядного устройства является независимый заряд каждого в отдельности аккумулятора, что гарантирует полный его заряд, чего нельзя утверждать при заряде последовательно соединенных аккумуляторов .
Становитесь автором сайта, публикуйте собственные статьи, описания самоделок с оплатой за текст. Подробнее здесь.














