Когда то давно зародилась у меня идея, сделать портативную колонку для прослушивания музыки, но с возможностью подключения гитары. Да, сейчас не встретить подростка с орущей невменяемую музыку небольшой коробкой это не редкость, а портативные комбики легко покупаются через интернет. Так же в силу распространения модульного конструирования и доступности этих самых модулей на алиэкспресс породило невероятное количество самодельных детищь всевозможного качества. Но тогда...тогда все было иначе. Наличие подобной игрушки вызывало недоумение у прохожих и восторг в компании. По сему с некоторой помощью друзей радиолюбителей началась разработка своего собственного представителя. Целью была портативная система с наименьшим возможным потреблением и хорошим звучанием. Так же в качестве питания должен был выступить аккумулятор дабы не тратиться постоянно на батарейки. В результате получилось вот это:
Общую схему, разбитую на блоки для удобства, вы можете наблюдать ниже.
Справедливости ради хочу отметить, что колонка давно утеряна и данная статья скорее мемориал в память и демонстрация того, как мы это делали лет 10-15 назад.
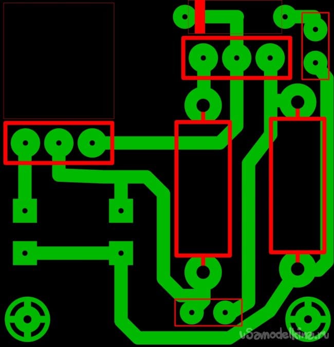
Блок УНЧ
В качестве усилителя была выбрана микросхема TDA2822. Примечательно то, что лучше использовать микросхему с 16-тью выводами, а не с 8-мью. При таком же потреблении она обеспечивает значительно лучшее звучание. Микросхема была разработана специально для портативных систем и систем с малым потреблением, не редко на нее можно наткнуться в дешевых китайских USB колонках.
Подключение типичное по мостовой схеме. При напряжении питания 6В и сопротивлении нагрузки 4 Ом микросхема способна выдать 0,65 ватта на канал, то бишь в мостовом подключении получим примерно 1,3 Вт, что вполне достаточно. Поверьте, в конечном итоге агрегат орет так, что если включить на полную громкость, то на улице в пяти метрах от него разговаривать не очень комфортно. Большим плюсом является так же то, что микросхема не требует никакого дополнительного охлаждения, радиатор не нужен. Такие усилители, несмотря на свою моральную устарелость, я собираю для разных проектов и до сих пор. Они имеют неплохие характеристики и звучат однозначно лучше дешевых китайских модулей D класса за 10 рублей.
Зарядный регулятор, индикатор.
Тут все достаточно просто. Напряжение снимаемое с эмитора транзистора VT3 задается стабилитроном D1 и светодиодом LED4. Если стабилитрон имеет напряжение стабилизации 5,7В, то красный светодиод стоит подобрать такой, что бы напряжение, проседаемое на нем было 1,6-1,7 вольта. В итоге на выходе схемы мы должны получить 7,3-7,4 вольта. Я всегда настраиваю на 7,35В, стремитесь к этому значению. Светодиод LED3 - зеленый. Причем желательно использовать светодиоды для индикации, те, которые светят тускло и такие матовые. И он должен быть именно зеленый, а не салатовый или с желтым оттенком. Тогда этот светодиод будет индицировать окончание заряда аккумулятора и под конец его заряда будет светиться ярко, в то время как при разряженном аккумуляторе — тускло, или не будет светиться вовсе.
Стоит отметить, что транзистор VT3 необходимо установить на радиатор. Я собирал данное зарядное устройство, оно проверенно и работает. Но в силу определенных обстоятельств позже мною было собрано и использовано другое зарядное устройство.

Описание взято со стороннего ресурса, мне добавить нечего.
Изображенная выше схема – это обычный стабилизатор тока, к которому добавлен ограничитель тока, состоящий из Q1, R1, и R4. Когда ток становится слишком большим, транзистор Q1 открывается, вызывая тем самым снижение выходного напряжения.
Выходное напряжение составляет 1.2х(P1+R2+R3)/R3 В. Ограничение тока срабатывает, когда ток достигает величины 0.6/R1 А. Для 6-вольтового аккумулятора, требующего быстрой зарядки, напряжение заряда составляет 3х2.45 = 7.35 В (3 ячейки по 2.45 В на ячейку). Таким образом, суммарное сопротивление R2 + P1 должно быть 585 Ом. Для 12-вольтового аккумулятора значение R2 + P1 составляет 1290 Ом.
Для того, чтобы схема работала эффективно, входное напряжение должно быть больше выходного не менее чем на 3 В.
P1 – стандартный подстроечный резистор подходящей мощности.
Микросхема LM317 должна хорошо охлаждаться большим радиатором.
Выходное напряжение составляет 1.2х(P1+R2+R3)/R3 В. Ограничение тока срабатывает, когда ток достигает величины 0.6/R1 А. Для 6-вольтового аккумулятора, требующего быстрой зарядки, напряжение заряда составляет 3х2.45 = 7.35 В (3 ячейки по 2.45 В на ячейку). Таким образом, суммарное сопротивление R2 + P1 должно быть 585 Ом. Для 12-вольтового аккумулятора значение R2 + P1 составляет 1290 Ом.
Для того, чтобы схема работала эффективно, входное напряжение должно быть больше выходного не менее чем на 3 В.
P1 – стандартный подстроечный резистор подходящей мощности.
Микросхема LM317 должна хорошо охлаждаться большим радиатором.
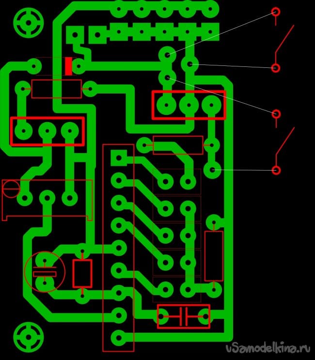
Мною вместо транзистора BC140 был использован 2N2222. Ниже прилагаю печатную плату, имейте в виду, что эта печатная плата рассчитана под то, что LM-ка ляжет на текстолит и сверху будет установлен радиатор. Если хотите сделать по-обычному — просто отзеркальте печатку по вертикали. На задней стенке устройства расположено гнездо под блок питания, в качестве которого можно использовать любой блок способный выдать от 10,3 вольта. Замечательно подходит блок для примочек на 12В. Но имейте в виду, что для зарядки лучше использовать именно тот блок, с которым вы настраивали стабилизатор. Напряжение на выходе стабилизатора пусть и не значительно, но может меняться в зависимости от напряжения подаваемого на его вход.
Устройство управления и индикации.
Это, наверное, самая интересная и сложная часть данного девайса. Данный блок реализует возможность индикации заряда батареи, а так же защиту последней от глубокого разряда. Так же схема защищает устройство от КЗ, мало ли под какой дождь придется с ним попасть. Схема реализована на линейном индикаторе AN6884 и транзисторном ключе. Можно конечно просто сделать сборку на компараторах. Включение и отключение устройства выполняется кнопками SA1 и SA2. Кнопки должны быть без фиксации, на замыкание. Стабилитроном D1 задается «нулевая точка», напряжение которое микросхема будет считать нижним порогом. Его придется подобрать, т. к. стабилитроны с таким номиналом в продаже найти сложно. Напряжение стабилизации должно быть в пределах 5,7-5,8 вольта, но не ниже, чем 5,7В. Делитель R9/R10 позволяет дополнительно установить порог срабатывания. В качестве него мною был использован многоповоротный триммер на 1к.
Резистор R8 стоит подобрать так, что бы потребление схемой было наименьшим. Транзистор VT4 выступает в качестве самого обычного ключа, его можно заменить на любой аналогичный. А еще лучше использовать вместо него полевик, ну конечно в таком случае придется немного подогнать схему.
Резистор R8 стоит подобрать так, что бы потребление схемой было наименьшим. Транзистор VT4 выступает в качестве самого обычного ключа, его можно заменить на любой аналогичный. А еще лучше использовать вместо него полевик, ну конечно в таком случае придется немного подогнать схему.
Теперь маленький нюанс. Резисторы по 27 Ом стоит увеличить. Лично я поставил по 1,5к. Возможно имеет смысл поставить резистор на каждый светодиод отдельно, в особенности если будете использовать светодиоды разных цветов. Я уже не помню как делал у себя. Цель состоит в том, что бы добиться индикации, а не свечения, мы же не фонарик собираем. Наше устройство портативное, нам не за чем тратить заряд на светодиоды. Пока я не увеличил сопротивление этих резисторов данный блок потреблял 120 мА, практически как сам усилитель, согласитесь, безрассудство полное. Теперь всего лишь 35 мА. Стремитесь к этому значению.
Устройство индикации перегрузки
К сожалению эта часть так и не была реализована, т.к. схему нужно настраивать конкретно под микросхему, для чего нужен осциллограф. Такового тогда не имелось, идея отбросилась.
Питание.
Как я уже сказал в начале, схема заточена под работу со свинцово-кислотным аккумулятором 6В. На рынке не трудно достать эти аккумуляторы, они часто используются в китайских портативных радио/фонарях и т.д. Бывают разной емкости, мне попадались 4,5 и 6 Ампер часов. Лучше конечно брать большей емкости.
Я не высчитывал на сколько хватит заряда такого аккумулятора, но скажу, что на средней громкости хватало до 40-ка часов. Заряжается всю ночь, при этом не стоит бояться за него, свинцовые аккумы не бояться перезаряда при установленном напряжении заряда, в то время как глубокого разряда бояться очень. Достаточно один раз довести его до последнего, как эффективность снижается на 30%, на второй раз - на 50%, третий - 70%, можно выбрасывать. По этому всегда следите за тем, что бы ваш аккумулятор был заряжен, я так по глупости уже 2 поменял.
Вот как стоит коммутировать блоки:
В качестве блока обработки сигнала у меня стоит обычный пассивный темброблок, собранный по классической схеме Баксандала, к которому я добавил регулятор уровня сигнала.

Стоит отметить, что выходы с телефонов/плееров стерео, по этому левый и правый каналы стоит соединить через резисторы по 1к. Так же поступаете с соединением гитарного сигнала и сигнала с плеера, если собираетесь использовать их одновременно. После этого уже пускаете сигнал на темброблок. Имейте в виду, что такой темброблок может посадить сигнал. На задней стенке устройства я добавил дополнительный разъем с питанием, к которому подключаю "пицотпятый зум", и играю через него. Лучшего применения ему и не придумаешь.
Вот так выглядит одно из устройств. Собирал для себя. Раньше на решетке еще эмблемка моя была, но потом оторвалась. Собирал больше 2 лет назад, по этому жизнью уже побит) Всего за мою память было собрано порядком 5-6 подобных устройств, все они исправно работают и радуют своих владельцев.
Корпус из десятой фанеры, сделан из старого радио Ленинград 002. Делать практически ничего не пришлось, корпус этого радио сам по себе сделан из фанерных дощечек, все что было нужно — нарезать их на необходимые куски. Передняя стенка вместе с динамиком взяты от туда же. Динамик, к слову, в нем стоит очень хороший (3ГД-32). В некоторых источниках говорят что это лучший широкополосный динамик, производимый в СССР. Заднюю крышку вырезал из пятой фанеры. Решетку отодрал от телевизора найденного в лесу, правда пришлось долго за нее драться с другом XD
И вот уж получилось, корпус на тот момент уже был готов, и решетка аккурат стала на свое место, везет же иногда) Ручку выдрал со старого чемодана и отнес сапожнику чтобы обшил кожей. Сам корпус обклеен так называемой "винил кожей", вообще выпускают специальный материал для этих целей, но в домашних условиях он заменяется кожей молодого дермантина, которая покупается в магазинах тканей под видом ткани для обтяжки кухонных уголков. Вариантов там много, можно выбрать на любой вкус и цвет.
Корпус из десятой фанеры, сделан из старого радио Ленинград 002. Делать практически ничего не пришлось, корпус этого радио сам по себе сделан из фанерных дощечек, все что было нужно — нарезать их на необходимые куски. Передняя стенка вместе с динамиком взяты от туда же. Динамик, к слову, в нем стоит очень хороший (3ГД-32). В некоторых источниках говорят что это лучший широкополосный динамик, производимый в СССР. Заднюю крышку вырезал из пятой фанеры. Решетку отодрал от телевизора найденного в лесу, правда пришлось долго за нее драться с другом XD
И вот уж получилось, корпус на тот момент уже был готов, и решетка аккурат стала на свое место, везет же иногда) Ручку выдрал со старого чемодана и отнес сапожнику чтобы обшил кожей. Сам корпус обклеен так называемой "винил кожей", вообще выпускают специальный материал для этих целей, но в домашних условиях он заменяется кожей молодого дермантина, которая покупается в магазинах тканей под видом ткани для обтяжки кухонных уголков. Вариантов там много, можно выбрать на любой вкус и цвет.
На задней стенке расположены гнездо для зарядки, индикатор зарядки, гнездо для подключения внешних устройств (в моем случае процессора), контейнер для шнура питания процессора и совершенно ненужный тумблер. Решетку прилепил дабы акустическая система была открытой, как по мне так гораздо лучше звучит. Сама решетка защищает внутренности от механических повреждений, а ткань наклеил что бы защитить от пыли.
Ну сверху я думаю все понятно кнопки питания, ручки темброблока. Светодиоды показывают заряд аккумулятора.
Нутрянка. Не очень аккуратно, но учитывая сколько раз я его переделывал...
Вопрос о транспортировке.
Если кто надумает делать нечто подобное большой вам совет. По началу, когда устройство только было сделано, задумывалось носить его за ручку. Но со временем стало ясно, на сколько это не удобно. Во-первых надоедает тащить его в руке. Я вообще ненавижу носить что-то в руках. Во вторых из-за аккумулятора устройство имеет довольно большой для своих размеров вес, мое весит около 3 кг, казалось бы не много, но если ходишь долго - руки устают.
По этому было решено снабдить его ремнем, что бы можно было носить через плечо. Ремень на карабинах, по этому при желании его можно снять. Учтите это когда будете продумывать корпус. Я просто заказал у токаря два вот таких вот винта со специфической шляпкой.
По этому было решено снабдить его ремнем, что бы можно было носить через плечо. Ремень на карабинах, по этому при желании его можно снять. Учтите это когда будете продумывать корпус. Я просто заказал у токаря два вот таких вот винта со специфической шляпкой.
В общем как-то так мы собирали портативные колонки 10-15 лет назад) Конечно сейчас многое из этого уже не актуально, свинец давно заменили подешевевшие более легкие и емкие Li-ion аккумуляторы, модули зарядки и контроля за их разрядом продаются мешками по бросовой цене, а "стандартом" для портативных систем стало беспроводное соединение по протоколу A2DP. В то же время статья думаю является хорошей демонстрацией, что сделать это можно и из компонентов, доступных из компонентов, добыть которые можно из старой(все относительно конечно), ненужной техники.
Печатные платы, схемы, даташиты можно скачать одним архивом ниже.
Скачать
Становитесь автором сайта, публикуйте собственные статьи, описания самоделок с оплатой за текст. Подробнее здесь.















