В данной статье я расскажу об ещё одном линейном стабилизаторе напряжения, который собрал относительно недавно. Построен он на популярной микросхеме LM317 и биполярном PNP транзисторе. Готовый модуль выглядит следующим образом:
Видео по теме:
В прошлой статье я рассказал о похожем линейном стабилизаторе напряжения на TL431 и NPN транзисторах.
Данная схема в отличие от вышеупомянутой содержит немного меньше деталей, и способна выдерживать более высокие токи, благодаря более мощному транзистору.
Основные характеристики:
• Входное напряжение до 30В (в моем варианте т.к. конденсатор на входе на 35В)
• Выходное напряжение 3-25В (зависит от тока, чем больше ток, тем меньше максимальное выходное напряжение)
• Ток до 9А (с транзистором TIP36C при входном напряжении 18В и выходном 12В, а вообще зависит от выбранного транзистора и рассеиваемой мощности )
• Стабилизация выходного напряжения при изменении входного
• Стабилизация выходного напряжения при изменении тока нагрузки
• Отсутствие защиты от КЗ
• Отсутствие защиты по току
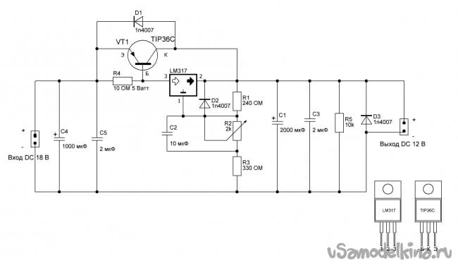
Модуль собран по следующей схеме:
Пояснения по схеме:
Микросхема LM317 куплена на АлиЭкспресс (скорее всего не оригинальная) имеет 3 вывода. Выводы обозначены на схеме и картинке в нижнем правом углу.
Микросхема управляет мощным биполярным PNP транзистором VT1. Я для этой цели использовал TIP36С. Основные характеристики транзистора: напряжение – 100В, ток коллектора – 25А (на самом деле 8-9А, т.к. транзистор не оригинальный и куплен на АлиЭкспресс), статический коэффициент передачи тока от 10.
Очень важно следить за мощностью, которую рассеивает транзистор, чтобы она не превышала 50-55 Ватт (для транзистора в корпусе ТО-247 или похожих по габаритам, а для транзисторов в корпусе ТО-220 – не более 25-30 Ватт) . Рассчитать можно по формуле:
P = (U выход -U вход)*I коллектора
Например входное напряжение - 18 В, мы выставили выходное напряжение - 12 В, ток у нас 9 А:
Р = (18В-12В) *9А = 54 Ватт
Резисторы R1, R2, R3 задают напряжение, которое наша схема будет стабилизировать. Резистор R1 берется стандартно на 240 Ом (мощность любая). Резистор R2 переменный, лучше брать в районе 2-3к Ом. Изначально я поставил на 4,7к Ом, в результате где-то в середине диапазона вращения ручки напряжение достигает максимального значения и дальше не меняется. Я припаял параллельно потенциометру резистор на 3,9к Ом, регулировка стала более плавной и стал использоваться весь диапазон вращения ручки. Резистор R3 дополнительный, служит для того, чтобы немного сдвинуть нижнюю и верхнюю границы диапазона регулировки в сторону увеличения. Общее правило: чем больше суммарное сопротивление резисторов R2 и R3, тем выше выходное напряжение. Это подтверждает формула из Даташита:

Резистор R4 служит для небольшого ограничения тока на вход микросхемы LM317. Сопротивление 10 Ом. LM317 максимально может через себя пропустить около 1А ( до 1,5А, если оригинальная). На первый взгляд мощность резистора R4 должна быть:
P= I^2*R = 1*1*10 = 10 Ватт
Но т.к. ток проходит ещё и через базу транзистора VT1, в обход резистора, можно взять резистор R4 и на 5Ватт.
Указанные выше компоненты составляют ядро схемы, всё остальное - дополнительные элементы для улучшения стабильности и обеспечения некоторых защит.
Конденсатор C2 (керамический 1-10 мкФ) – припаивается параллельно переменному резистору и улучшает стабильность регулировки.Чтобы при разряде конденсатора C2 защитить микросхему LM317 ставится диод D2. Они вместе с диодом D1 защищают микросхему и транзистор от обратного тока. Диод D3 служит для защиты схемы от ЭДС самоиндукции при питании электродвигателей. Конденсаторы C4 (электролитический 35В 470-1000 мкФ) и C5 (керамический 1-10 мкФ) образуют входной фильтр, а конденсаторы C1 (электролитический 35В 1000-3300 мкФ) и C3 (керамический 1-10 мкФ) образуют выходной фильтр. Резистор R5 на 10к Ом (мощность любая) создает небольшую нагрузку для стабильности работы схемы на холостом ходу и помогает быстрее разрядить конденсаторы в случае отключения питания схемы.
Процесс сборки:
Сначала всё собрал навесным монтажом и протестировал.
Далее спаял схему на макетной плате в виде модуля.
Добавил небольшой радиатор.
С таким радиатором схема может долго работать только на небольших токах. Для того, чтобы схема работала долго на полную мощность нужен более массивный радиатор.
LM317 и транзистор можно крепить на радиатор без изолирующих прокладок, т.к. по схеме эти выводы (выход LM317 и коллектор транзистора) соединены.
Протестировал готовый модуль и проверил характеристики.
В целом схема мне понравилась: довольно простая и ток можно получить приличный. Не хватает только защит от КЗ и по току. Ну и кончено КПД не высокий и тепла выделяет не мало. Но это особенность всех подобных линейных схем, которая лично меня не очень беспокоит.
Всем спасибо за внимание! Надеюсь, статья была для Вас полезной.
Становитесь автором сайта, публикуйте собственные статьи, описания самоделок с оплатой за текст. Подробнее здесь.










