Навеяно темой «Десульфатор - устройство для «лечения» аккумуляторов» и недавними событиями в своей жизни. Начну издалека.
...Когда-то, давным-давно, подходит ко мне старый приятель, стройный и кучерявый владелец и одновременно работник маленькой, на два работника, СТО, и просит слепить десульфатор (далее ДС) по принесенной им схеме. Я посмотрел на схемку, скривился и отказался. Он не стал уговаривать, а пнул ногой по принесенной им сумке, там звякнуло и я взялся за паяльник.
...На днях подъезжает на белом джипе тот самый приятель, толстый и лысый владелец СТО, АЗС и гостиницы для дальнобоев, и просит слепить еще очередной ДС, по старому фура проехала. Я начал отбиваться, он не стал уговаривать, только пошуршал зелеными бумажками, и я взялся за паяльник.
Мораль – профессиональному автомобилисту с огромным опытом и стажем работы эта штука нужна, значит, работает, и, скорее всего, неплохо.
Итак, как это работает (сборка цитат).
Принцип работы ДС
ДС питается от батареи, которую восстанавливает. По этой же цепи питания он генерирует обратные короткие мощные импульсы. В пике эти импульсы достигают 30 В при силе тока 15-25 А, это на клеммах самой батареи, и разрушают оксидные пленки. Конечно, у этого метода восстановления есть и минусы: не все АКБ поддаются восстановлению, а только порядка 85%. Ещё одним минусов является очень длительный процесс протекания восстановления, которой может длиться от суток до месяца.
Процесс восстановления аккумуляторной батареи
Перед восстановлением желательно полностью зарядить батарею. Если же собираетесь восстанавливать АКБ, стоящую на машине, то обязательно скиньте одну клемму питания автомобиля, чтобы не повредить электронику своего авто.
Далее подключаем ДС и ждем. Время ожидания всегда индивидуально. Требуется только периодический контроль батареи – замер напряжения, чтобы не допустить полного разряда. Замер напряжения необходимо производить при отключенном ДС, это обязательно.
Хотя устройство автономно, не рекомендуется его оставлять без присмотра.
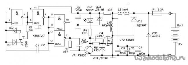
О схеме устройства.
Оригинал схемы с сайта "Радиокот", приведен и далее доработан Бородачем (borodach) и немного мной.
Там генератор собран на 555 таймере, его под рукой не оказалось, поэтому, как у Пугачевой: "Я его слепила из того, что было…", на 561ЛА7 по схеме с возможностью ШИМ регулирования.

Процесс отработки схемы на макете.
Результат.
ШИМа работает. Для чего такой огород? Схема, которую мы рассмотрим позже, работает сл. образом – во время открытия ключа на полевом транзисторе (далее ПТ) через индуктивности протекает ток и в них накапливается энергия, которая в момент закрывания ПТ (резкого!) выделяется в виде высоковольтного (относительно) выброса, приложенного к АКБ. Регулировка скважности позволяет оптимизировать эти вещи. Как – не знаю. Аккумуляторщик, который этим занимается, что то бурчит про импульсный вольтметр и токовые клещи, но, по моему, он этим занимается с помощью великого мастера ТЫКа.
А вот и вся схема
Генератор на К561ЛА7 с ШИМ регулированием, драйвер на КТ630, ключ на полевике, все понятно.
Инструменты и материалы.
Обычный слесарно-монтажный инструмент.
О деталях все ясно по схеме, моточные примерно подобраны из обломков импульсных блоков питания с помощью измерителя индуктивности.
Конструктивное оформление начинается с выбора корпуса.
Для единичного изделия разрабатывать и изготавливать печатную плату (ПП) нет смысла, это рабочая лошадка, а не выставочный экземпляр, собираем на макетке.
ПП на стадии сборки. Дальнейшие фото частично пропущены из-за малой информативности.
Пробуем ставить в корпус.
Заготовка задней платы еще не обрезана.
И наконец - собрано, проверяем.
Испытали устройство на аккумуляторе от моего(!) шуруповерта, отчего тот к утру необратимо сдох. Ес-но, моя антипатия к этому устройству только усилилась.
Судьба изделия. Корпус хозяин замотал скотчем, посетовал, что выходные провода тоненькие, надо было в мизинец толщиной, прицепил тяжеленные латунные клеммы. Через пару дней после того, как он забрал ДС, звоню узнать подробности. Ответ – все хорошо, все работает, не мешай.
И маленькое дополнение.
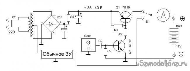
Когда то, когда зарядные устройства делали на галетниках и транзисторах, была незаслуженно забытая схема с функциями зарядки и десульфатации.
Здесь выпрямитель собран по схеме двухполярного, но за общий принят минусовой провод. Получился двухуровневый выпрямитель, от меньшего напряжения (можно без сглаживания) запитано обычное зарядное, в т.ч. возможно тиристорное, от большего - ДС. Мощность импульсов ДС определяется вторым конденсатором (ну и, ес-но, напряжением на нем). Генератор – обычный мультивибратор с усиленным выходом, диф. цепочка С2, R2 формирует короткие импульсы, которые через ключ П210Ш подаются на АКБ.
Ну вот и все, комментируйте.













