Предлагаю познакомиться с очередной моей разработкой. Как всегда причина возникновения идеи и ее реализация заключается в попытке решения некоторых неудобств, в данном случае освещения кухонного рабочего места.
Часто кухонные полки, подвешиваются над рабочим кухонным столом и перекрывают верхний свет. Поэтому появляется необходимость в дополнительном освещении кухонного стола. Проблема не нова и легко решается подвешиванием различных светильников на днище полки или на стену под полкой.
Неудобство появляется при включении/выключении светильников подсветки. Необходима хорошая доступность выключателя (органа управления), а так же защищенность выключателя от мокрых или загрязненных рук. Возникла идея создания сенсорного управления такой подсветкой. Были рассмотрены различные способы сенсорных датчиков – емкостной, индуктивный, в виде «разомкнутого» входа. Такие решения, по моему мнению, достаточно сложны для реализации и настройки и могут содержать довольно сложные электрические схемы. На эту реализацию навел опыт применения инфракрасного дальномера GP2Y0A21YK Optoelectronic Device в решении автоматической озвучки и подсветки музейного экспоната при его осмотре. Применение такого дорогостоящего дальномера, как элемента системы нецелесообразно, поскольку существенно удорожает конструкцию. В качестве альтернативы был выбран инфракрасный оптический сенсор TCRT1000 Reflective Optical Sensors , представляющий собой инфракрасную разомкнутую оптопару, в которой фототранзистор и светодиод размещены на одной стороне общего корпуса и «глядят» параллельно друг другу. Таким образом фототранзистор будет улавливать сигнал светодиода, который должен отразиться от какого-либо препятствия (предмета или руки), находящегося в зоне чувствительности прибора.
Простые замеры чувствительности входящего в состав сенсора фототранзистора показали, что при постоянном излучении светодиода на выходе фототранзистора возникает хорошо различимый сигнал при 1-2 см до отражающей поверхности (руки). К сожалению, выходной сигнал сильно зависит от внешней засветки видимым светом. Для улучшения характеристик сенсора был применен способ напоминающий работу синхронного детектора. При этом излучающий IR светодиод запитывается прямоугольным импульсом и замер выходного сигнала фототранзистора производится два раза за период изменения входного напряжения светодиода – в момент зажигания светодиода и в момент его гашения. Для определения уровня полезного сигнала одно показание вычитается из другого. Для уменьшения погрешности производится цикл таких измерений перед анализом уровня полезного сигнала. В дальнейшем измеренный уровень сравнивается с подобранным пороговым значением и принимается решение об управлении устройством подсветки. Этот механизм позволил увеличить расстояние до 3-4см и существенно уменьшить погрешность от внешнего освещения.
Дополнительные сервисные возможности программы обработки сигнала позволяют осуществлять плавное включение/выключение подсветки, а так же регулировку яркости. При срабатывании сенсора звучит сигнал и отрабатывается задержка для обеспечения распознавания вызываемой функции – включения/выключения или регулировки яркости. Для управления яркостью необходимо удерживать руку (отражающий предмет) в области чувствительности сенсора. При этом шаг изменения яркости сопровождается звуковым сигналом. Когда достигнута максимальная яркость подсветки звуковой сигнал и пауза увеличены, что позволяет безошибочно установить максимальную яркость подсветки.
Алгоритм управления подробно:
А. Включение – выключение подсветки.
1. Подносим руку – звуковой сигнал.
2. В течении 0,5 сек. убираем руку – звуковой сигнал другого тона по окончании задержки.
3. После сигнала происходит плавное выключение или плавное включение подсветки до заранее заданной величины.
Б. Регулировка яркости.
1. Подносим руку – звуковой сигнал
2. Продолжая удерживать руку в зоне чувствительности сенсора слышим циклический звуковой сигнал и наблюдаем пошаговое изменение яркости.
3. Убираем руку при достижении необходимой яркости подсветки. Установленный уровень яркости запоминается и включение подсветки будет осуществляться до этого уровня (п. А) если не отключать питание. При отключении питания начальный уровень яркости сбросится в ноль, что обеспечит отсутствие нежелательного включения при аварийном сбое питания.
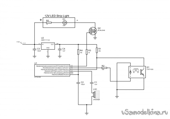
Принципиальная электрическая схема функционально не представляет сложности: вторичный источник питания для микроконтроллера с конденсаторами на входе и выходе, микроконтроллер с цепью замедленного включения, оптоэлектронный сенсор, подключенный к аналоговому входу микроконтроллера, электромагнитная «пищалка», подключенная к цифровому выходу через конденсатор (причина выбора – малые габариты, обеспечение достаточного уровня звукового сигнала), выходной MOSFET, на другом выходе микроконтроллера.
Спецификация с ценами на компоненты (цены дорогого магазина)
В итоге цена изделия немного выше за счет ЛУТ-технологии, цены куска одностороннего стеклотекстолита 55х11мм (ширина позволяет разместить плату в профиле для LED - ленты), расходы на припой, промывку, но не значительно.
Цена на саму ленту, профиль под нее, разъем питания (если нужно) и источник AC-DC ~220В - 12В, (амперы выбираются по мощности LED-ленты), в таблице не приведена, возможны варианты с учетом местных условий. В изготовленной мной конструкции использован отрезок LED-ленты 90 см -200руб., профиль длиной 1м - 256руб., адаптер AC-DC 220/12В 400 ма – 800р. Таким образом, мне обошлось все целиком чуть меньше 1700руб (без работы).
Печатная плата разведена в популярном графическом редакторе в один слой для SMD компонентов и SOT, SO – корпусов. Пришлось ввести одну навесную перемычку для соединения двух выводов оптического сенсора (катода излучающего диода и эмиттера фототранзистора) с землей, на рисунке выделена зеленым цветом.
Для облегчения изготовления привожу рисунок чистой печатной платы отображенной зеркально для применения в ЛУТ-технологии.
Плата с напаянными мною компонентами выглядит так:
Программа была написана в среде Arduino IDE 1.8.13. Для облегчения повторения конструкции и творческих устремлений по внесению собственных дополнений прикрепляю листинг программы. В качестве программатора использовался Arduino Nano с загруженным скетчем Examples-ArduinoISP и использованием описания ядра 85. Микроконтроллер ATTIny85 подключался стандартно по SPI на стенде - зажимной плате.
Получившийся внешний вид:

Всем успехов при анализе и применении конструкции, заложенных идей. Критические замечания по делу принимаются, консультации всем желающим.
Листинг программы с подробными комментариями:






