Высоковольтный блок питания
для ремонта светодиодных светильников.
для ремонта светодиодных светильников.
Эта работа проведена по просьбе одного знакомого электрика, которого обязали, ко всему прочему, ремонтировать, по мере возможности, светодиодные прожектора, светильники и просто лампочки. Питание нашего блока (далее - БП) - сеть 230 В, регулируемое постоянное выходное напряжение – 0…300 В (подробнее – в описании схемы), регулировка ограничения выходного тока – 20…350 мА (см. там же).
Как известно, в электротехнике существует два типа неисправности – отсутствие контакта там, где он нужен, и присутствие контакта там, где он не нужен. Так и в светодиодных светильниках, неисправен либо драйвер, либо сами светодиоды. Про драйвер как-нибудь в другой раз. А светодиоды, как правило, это линейка до нескольких десятков штук, с напряжением «горения» 100…150, а иногда и до 250 В.
Да и СОВ-матрицы от 12 В, как правило, не зажжешь… Поэтому нужен в меру высоковольтный БП с регулируемым ограничением тока, например, такой.
Схема упрощенная
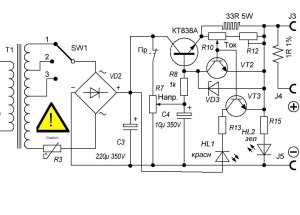
.Здесь входной трансформатор чисто разделительный, предохранитель, терморезистор, мостик и сглаживающий конденсатор – классика. Собственно регулятор – потенциометр R2 с эмиттерным повторителем на транзисторе КТ838. Конденсатор С2 обеспечивает плавное нарастание напряжения на выходе при включении и дополнительную фильтрацию напряжения, термопрерыватель от АКБ шуруповерта при перегреве отключает регулирующую цепь. Стабилизации напряжения никакой нет, она просто не нужна, есть ограничение и стабилизация тока. Выходное напряжение до 300 В, что, конечно же, чрезмерно, в окончательной конструкции будет немного по-другому. Цепь ограничения и стабилизации тока состоит из датчика тока - резистора R4, регулирующего и ограничительного резисторов R3 и R5 и шунтирующего транзистора VT1. Расчет резистора R4 приведен на рисунке ниже.
Для открывания кремниевого транзистора к переходу Б-Э необходимо приложить около 0,7 В. Задаем минимальный уровень ограничения тока 20 мА, тогда 700 мВ / 20 мА = 35 Ом. В наличии есть резистор сопротивлением 33 Ома и мощностью 5 Вт. Максимальный ток 0,35 А, которого хватает для большинства светильников, он выдержит (cм. рис.).
Схема полная.
Здесь добавлены стабилитрон VD2 для аварийного ограничения тока, цепочка - транзистор VT2, резистор R7 и светодиод HL2 для индикации режима ограничения тока, а также резистор С5-16МВ 2 Вт-1R-1% для безобрывного измерения тока. Выход – клеммы J2 и J3. При измерении напряжения на клеммах J1 и J2 милливольтметром показания будут соответствовать току в миллиамперах. Небольшое изменение в схеме – неонка реально включена параллельно конденсатору С1.
В рабочем варианте применяем трансформатор ТАН106-220-50 (ну подвернулся такой!). Его основная функция – гальваническая развязка с сетью 230 В. Переключение обмоток – перемычками.
Конструкция.
Сразу отмечу – БП предназначен для встраивания во что-то вроде стенда, поэтому отдельный корпус не предусмотрен.
Подбор комплектации и материалов.
Примерная компоновка.
Предварительная сборка, изготовление передней панели.
Вот что получилось.
Доработка.
При настройке и прогонке БП оказалось, что регулятор выходного напряжения R3 заметно греется. Заменить его на более высокоомный недолго, но, учитывая «тупизну» КТ838-го, как, впрочем, и большинства ВВ транзисторов, ставим ему на раскачку КТ940, средней мощности. При этом Ку вырастает в разы. Доп. резистор R2 в цепи Б-Э в комментариях не нуждается.
Результат.
Дополнение.
Немного об устранении пульсации света с частотой 100 Гц.
Как правило, сглаживание выпрямленного питающего напряжения (тока) в светильниках недостаточно, что, учитывая полную безынерционность светодиодов, приводит порой к заметной пульсации светового потока. Если в прожекторах и уличных светильниках это некритично, то для бытового освещения есть нормы, да и для глаз лучше всего ровный свет типа солнечного. Для хорошего сглаживания выпрямленного напряжения требуются высоковольтные конденсаторы большой емкости, которые занимают много места и не очень-то любят высокую температуру. Поэтому ставятся конденсаторы и на выходе драйвера, которые более эффективны, т.к. работают на более высокой частоте (к конденсаторным драйверам это не относится!). Да и работают они при напряжении пониже, т.е. при тех же габаритах их емкость можно делать больше, иногда в разы, с соответствующим уменьшением пульсаций. Но есть тонкость – при обрыве светодиодов (это самый распространенный дефект) напряжение на выходе драйвера, особенно конденсаторного, подскакивает до более чем 300 В. Если конденсатор имеет предельное допустимое напряжение заметно ниже, то хорошо, когда он просто выплевывает из себя весь электролит, а ведь может и бабахнуть. Поэтому производители ставят на выходе драйвера конденсаторы с таким же предельно допустимым напряжением, как и на входе – 350…400 В, но недостаточной для нормальной фильтрации емкости. Их можно понять, но когда делаешь «для себя», как то хочется все-таки придушить эту пульсацию, которая через камеру мобильника очень хорошо видна. Выход – конденсатор максимальной емкости на напряжение немногим больше, чем напряжение на светодиодах, и защитный мощный стабилитрон на напряжение где-то между этими двумя напряжениями. А какой стабилитрон и его где взять? Они, конечно, существуют, и их немало. Из отечественных – Д815…Д817, КС600…КС680, масса импорта. Но если нужен всего один и прямо сейчас? Тогда лепим вот такую схемку.
Стабилитрон по номиналу напряжения как можно ближе (снизу) к требуемому номиналу ограничения. Транзистор такой, что бы выдержал требуемые напряжение и ток, напр., КТ857, КТ858, их аналоги. Подстроечный резистор ставить нежелательно, лучше подобрать номинал и поставить постоянный. Так вот, настройка таких «стабилитронов» - вторая функция нашего БП. А вот это - второй вариант «стабилитрона», на транзисторе прямой проводимости и с корпусом на массе (если она есть, конечно).
Наверняка вместо этой огромной схемы БП можно сложить что-то из китайских «кубиков» с даже лучшими параметрами, и к тому же дешевле. Если кто-нибудь опишет такое, будет интересно.
На этом все, комментируйте!

















