На «клик» по бензиновой зажигалке в сторону фотодатчика, ПДО срабатывает на расстоянии
до 4 метров (при гарантированном производителем удалении от зажигалки всего до 0,8 метров !!!).
Список сокращений, применённых в статье ПДО
ДП – датчик пламени.
ОВ – одновибратор.
ПДО – простой датчик огня (название статьи).
ПП – печатная плата.
ФКИ - формирователь коротких импульсов.
Модуль ДП (датчик пламени) был приобретён автором статьи в отечественном интернет-магазине MCU Store.
Рисунок 00.
На сайте магазина, можно выбрать разновидность доставки: Курьер до двери. Самовывоз в городах. Почта России. Наложенный платеж. EMS.
Оплата возможна несколькими вариантами: При получении. На сайте картой. Электронными деньгами. Безналичный расчет.
Автор статьи выбрал самый надёжный (на мой взгляд) заказ «Курьером до двери» и «оплата курьеру при получении. Конечно, такие заказы выгодны, если они сделаны на сумму от 1000 рублей, так как доставка стоит до 30 % от стоимости заказа. За несколько посещений сайта (а выбор из каталога может занять не один час) можно не спеша наполнить корзину покупателя нужными радиодеталями, легко выбросить из неё оказавшийся ненужным товар и когда будет осознанное желание, оформить заказ в электронном виде. Покупателю понадобятся почтовый ящик на компьютере и Айфон (смартфон или другие гаджеты) для подтверждения заказа. Мне, как новичку на сайте интернет-магазина, потребовалось около 30 минут для оформления заказа.
Главная отличительная особенность ПДО - в использовании малогабаритного модуля производства КНР - ДП (датчика пламени).
Вторая отличительная особенность ПДО в том, что датчик питается от 9-вольтового аккумулятора производства КНР с возможностью его подзарядки через микро-USB гнездо. А при установке дополнительного разъёма с размыкателем может питаться от промышленного адаптера (блока питания) с широким диапазоном (от 4,5 до 9 Вольт) выходного напряжения.
Третья отличительная особенность ПДО в том, что в нём имеется индикатор разряда аккумуляторной батареи (полезно для увеличения срока службы GB1).
Основной недостаток модуля А1 ДП – сравнительно большой (2,2 мА) потребляемый ток (при обоих включённых зелёных SMD-светодиодах). С одним включённым SMD-светодиодом «PWR-LED» - 1,15 мА. Измерено при напряжении питания +3,0 Вольта.
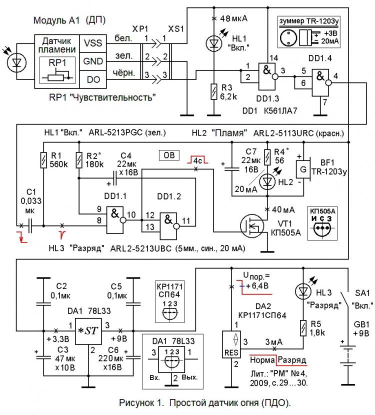
Составные части ПДО
ПДО (см. рисунок 1) состоит из:
- литиевого аккумулятора GB1 Finepower KT-3113 производства КНР (9 Вольт, ёмкость 500 мА/час, с подзарядкой от micro-USB), имеющего реальное выходное напряжение питания 8,5 Вольта и выходной ток до 100 мА;
- тумблера SA1 «Вкл.» типа MTS-102 или SMTS-102;
- модуля датчика огня А1 производства КНР;
- светодиода HL1 «Вкл.» зелёного цвета свечения с токоограничительным резистором R3;
- цепи из двух входных инверторов: DD1.3 DD1.4, выполненных из логических элементов «2И-НЕ» объединением входов;
- ФКИ (формирователя коротких импульсов), собранного на элементах C1 R1 и вырабатывающего короткий импульс отрицательной полярности по спаду на его входе;
- ОВ (одновибратора), собранного на логических элементах DD1.1 DD1.2 с времязадающей цепью C4 R2 и запускаемого коротким спадом инвертированного импульса положительной полярности;
- токового ключа VT1, выполненного на полевом транзисторе КП505А, с комплексной стоковой нагрузкой.
Комплексная стоковая нагрузка состоит из:
- красного светодиода HL2 «Пламя» с токоограничительным резистором R4*;
- активного зуммера BF1 типа TR-1203y;
- оксидного конденсатора С7, улучшающего запуск и работу зуммера BF1;
- индикатора разряда аккумулятора GB1, собранного на ИМС DA2, синем светодиоде HL3 «Разряд» и токоограничительном резисторе R5;
- интегрального стабилизатора DA1 типа 78L33 с керамическими конденсаторами C2 и C5 «обвязки»;
- оксидных конденсаторов C3 и C6 фильтра постоянного тока.
Работа ПДО
После включения питания тумблером SA1 «Вкл.», напряжение питания + 9 Вольт с аккумулятора GB1 поступает на вход (вывод 3) интегрального стабилизатора DA1. С выхода (вывода 1) DA1 стабильное напряжение +3,3 Вольта поступает на модуль А1 (ДП) и остальную часть схемы ПДО.
После обнаружения пламени (открытого огня) на выходе «DO» (Digital out) модуля А1 устанавливается лог.0. Этот лог.0 без инверсии проходит через два согласующих элемента (инверторы DD1.3 DD1.4) и с выхода (вывода 4) DD1.4 поступает на вход (левый – по схеме – вывод конденсатора С1) ФКИ, собранного на элементах C1 R1. На выходе (правом – по схеме – выводе С1) появляется короткий спад инвертированного импульса положительной полярности, который запускает ОВ (DD1.1 DD1.2 C4 R2) на 4 секунды. На выходе (выводе 10) DD1.1 формируется положительный импульс, который поступает на затвор VT1. Транзистор VT1 открывается (сопротивление канала исток – сток уменьшается до долей Ома) и комплексная стоковая нагрузка С7 HL2 R4 BF1 работает в течение этих же 4 секунд. Красный светодиод HL2 «Пламя!» ярко светится, а зуммер BF1 издаёт непрерывный тональный звуковой сигнал.
Если обнаруженный огонь по какой - либо причине исчез, и воздействие на фотодатчик модуля А1 закончено до окончания работы ОВ, то ОВ не будет запускаться, вплоть до повторного обнаружения огня. ОВ запускается в момент обнаружения (но не погасания) огня. Длительность работы ОВ может быть значительно увеличен, вплоть до нескольких минут. (Комнатные пожарные извещатели промышленного изготовления, срабатывающие на задымление, настраиваются на работу в режиме «Тревога» в течение 4 минут после обнаружения возгорания).
Рассмотрим более подробно работу ОВ, собранного на элементах DD1.1 DD1.2 C4 R2. Запуск ОВ осуществляется подачей короткого импульса отрицательной полярности на вход запуска (на вывод 8) DD1.1. Это приводит к появлению положительного перепада напряжения на выходе ОВ (на выводе 10 DD1.1). После завершения импульса отрицательной полярности на входе (выводе 8) DD1.1, выходной логический уровень ОВ (в течение времени τ перезаряда конденсатора C4) поддерживается низким уровнем напряжения на входе (выводе 9) DD1.1. Через 4 секунды (выдержка установлена соответствующим сопротивлением резистора R2*) ОВ возвращается в исходное состояние и на его выходе (на выводе 10 DD1.1) устанавливается лог.0.
Длительность работы ОВ зависит от времязадающей RC - цепи (C4 R2) и приближённо рассчитывается по формуле:
τ ≈ 0,7RC,
где τ – выдержка в секундах, С – ёмкость времязадающего конденсатора С4 в микрофарадах, а R – сопротивление резистора R2 в мегомах. Причём, если сопротивление резистора R2 будет выбрано более 470 кОм, то конденсатор С4 должен иметь малый ток утечки.
При разряде аккумулятора GB1 вступает в работу индикатор разряда аккумулятора GB1, собранного на ИМС DA2, синем светодиоде HL3 «Разряд» и токоограничительном резисторе R5. Когда напряжение питания от GB1 снижается до 6,4 Вольта, на выходе (выводе 3) DA2 уровень лог.1 сменяется логическим нулём. На цепи HL3 R5 появляется падение напряжения и синий светодиод HL3 «Разряд» начинает ярко светиться, предлагая зарядить аккумулятор от пауэр-банка или любого стандартного источника тока напряжением +5 Вольт через micro-USB гнездо, расположенное в дне корпуса ПДО. (Время заряда до 7 часов).
Потребляемый ток дежурного режима ПДО не превышает 3,8 мА. Потребляемый ток при работающем зуммере BF1 и светящемся красном HL2 составляет не более 38 мА.
Основные характеристики модуля А1 (ДП)
Модуль датчика пламени собран на ИМС LM393, являющейся двойным чувствительным компаратором. Чувствительность датчика настраивается потенциометром RP1. Компаратор LM393 может работать, как от однополярного (+2 … +36 В) !!!, так и от двухполярного источника (±1 … ±18 В). Подробнее ознакомиться с этой ИМС можно, если скачать архив файла Word (203 кБ) «LM393_КД», пройдя по ссылке.
Выход датчика: дискретный (цифровой);
Напряжение питания: от +3,3 до +5 Вольт;
Спектральный диапазон чувствительности: 760 - 1100 нм;
Угол обнаружения: 60°;
Дальность обнаружения: 80 см для зажигалки и не менее 90 см для пламени свечи;
Размеры модуля: 32 х 14 х 7 мм;
Контакты штекерного разъёма: VCC – «+» питания; GND – общий провод; DO - цифровой выход датчика.
Датчик пламени на ИМС LM393 (арт. 00760). Цена в интернет магазине MCU Store составляет 52 рубля. Кроме того, фотодатчик «Датчик пламени 5 мм» (арт.00881) со спектром чувствительности в диапазоне 760 - 1100 нм можно приобрести раздельно от модуля ДП и также в интернет магазине MCU Store по цене 14 рублей. Фотодатчики с длинными выводами удобнее будет отформовать пинцетом и полностью (глубоко) вставить в отверстие корпуса ПДО на передней панели. Это следует сделать для получения максимальной чувствительности ПДО. При этом отверстие в корпусе будет совпадать с третьим сверху отверстием на фальшпанели
Настройка ПДО
Отечественная часть ПДО, собранная без ошибок и из исправных компонентов, работоспособна без настройки при первом включении. Однако может потребоваться подстройка модуля А1. Быстрее сделать это можно уменьшением выдержки ОВ до 1 ... 2 секунд подбором сопротивления резистора R2. (В принципе R2* может быть от 20 кОм до 5,1 МОм). Подстройка может заключаться в следующем:
1). Устанавливают движок подстроечного резистора RP1 в крайнее левое (против часовой стрелки) положение. При этом чувствительность модуля ДП практически «нулевая» и свечение зелёного SMD - светодиода «DO-LED» отсутствует.
2). Устанавливают напротив фотодатчика ДП (он имеет корпус как у 5-миллиметрового светодиода, колпачок которого сильно «затемнён») свечу или зажигалку на такое расстояние (не более 1 метра), с которого должно обнаруживаться пламя (угол обнаружения равен 60 градусам).
3). Плавно вращая движок подстроечного резистора RP1 по часовой стрелке, добиваются запуска ОВ.
Примечание: Устанавливать движок RP1 в крайне правое (по часовой стрелке) положение не целесообразно, так как при этом зелёный SMD - светодиод «DO-LED» светится постоянно, а ОВ не запускается.
4). По окончании работы ОВ, любым предметом (ластиком - как на видео или листом бумаги) отгораживают фотодатчик ДП от пламени и убеждаются, что от такого действия ОВ не запускается.
5). Убирают препятствие между огоньком (пламенем свечи или зажигалки). При этом ОВ должен запуститься вновь.
Пункты 4 и 5 можно повторить несколько раз.
6). При использовании обычного (не суперъяркого) зелёного HL1 «Вкл.», рабочий ток HL1 следует увеличить уменьшением сопротивления резистора R3.
Для этого в разрыв цепи R3-HL1 включают миллиамперметр постоянного тока. Резистор R3 временно заменяют «лабораторной парой» - двумя, соединёнными последовательно (постоянным 220 … 330 Ом и подстроечным 22 … 33 кОм). Включают питание ПДО (SA1 - в правое положение) и, вращая шлиц подстроечного резистора отвёрткой, устанавливают номинальный ток HL1, равный 10 … 20 мА. Далее, не изменяя положения шлица подстроечного резистора, выключают питание, выпаивают «лабораторную пару» и тестером измеряют её суммарное сопротивление. Выбирают резистор с ближайшим (к измеренному) номиналом из имеющихся, и впаивают его вместо резистора R3. Максимальный рабочий ток светодиода HL1, указанного в схеме (рис. 1) может составлять 25 мА, но хорошую яркость свечения он обеспечивает уже при токе более 100 мкА !!! В авторском варианте расчётный ток через HL1 равен 48 мкА, что обеспечивается сопротивлением резистора R3 равным 6,2 кОм.
7). При необходимости, рабочий ток (от 0,1 мА до 3…6 мА) светодиода HL3 можно уточнить подбором сопротивления резистора R5.
8). Если требуется непрерывная («пока горит огонь») сигнализация ПДО, затвор VT1 следует отключить от выхода ОВ (вывода 10 DD1.1) и подпаять к выходу (выводу 3) элемента DD1.3. Для этого потребуется разрез печатной дорожки на ПП + проволочная перемычка.
9). Для уменьшения зависимости работы фотодатчика от посторонних ярких источников света, на фотодатчик можно надеть светонепроницаемую трубку.
Работа авторского экземпляра ПДО была проверена в комплекте со свечой, удалённой от фотодатчика ДП на расстояние до 0,9 метров. А на «клик» бензиновой зажигалки в прямой направленности на фотодатчик, ПДО срабатывает на расстоянии до 3,5 метров (при заявленном удалении от зажигалки – 0,8 метров).
Для ускорения темпа демонстрации работы ПДО, свеча была заменена миниатюрной коммутаторной лампой накаливания с номинальным рабочим напряжением 28 Вольт. При подаче на неё постоянного напряжения 9 Вольт, осуществлялось её слабо заметное свечение, а рабочий ток коммутаторной лампы составил 31 мА. При этом удалось получить гарантированное срабатывание ОВ с расстояния до 20 сантиметров.
Эксперименты были продолжены в комплекте с прозрачной сетевой лампой накаливания (60 Вт, ~230 Вольт) без отражателя. Гарантированное срабатывание ОВ было достигнуто на расстоянии более 8 метров. При этом следует заметить, что на рассеянный свет светодиодных ламп фотодатчик ДП не реагирует, так как спектральный рабочий диапазон фотодатчика ДП составляет 760 - 1100 нанометров.
Однако, при установке ДПА следует исключить прямую направленность на фотодатчик яркого источника света. Чем ярче общий уровень освещённости в помещении, тем сильнее придётся загрубить чувствительность ПДА. Таким образом практически подтвердилось, что датчик хорошо реагирует на открытый огонь, свет от ламп накаливания. Датчик не реагирует на дым, на изменение температуры и перемещения воздуха.
Хочется поделиться своим практическим опытом и предостеречь начинающих радиолюбителей от невнимательности: соблюдайте полярность включения! Модуль А1 не переносит переполярности: через 2-3 секунды появляется запах гари и ИМС LM393 модуля выходит из строя. При повторном (уже правильном) включении модуль потребляет более 150 мА, ИМС греется и её приходится заменять. А эта процедура потребует изготовления тонкого жала для паяльника и некоторых навыков по демонтажу / монтажу SMD – детали. Хорошо ещё, что в составе ИМС LM393 нет полевых компонентов и ИМС не требует защиты от статики.
Детали ПДО
В ПДО применены постоянные резисторы ОМЛТ, С2-23, С2-33. Конденсаторы C1, C2, C5 керамические типа КМ, К10-17. Остальные конденсаторы оксидные типа К50-35 или зарубежного производства. При этом С4 желательно применить с малым током утечки. Это особенно важно, если сопротивление резистора (для увеличения времени работы ОВ) будет увеличено до 1 … 5 МОм. Такому требованию отвечают, например, конденсаторы серии CFM фирмы «Maron» или серии ТК фирмы «Jamicon». ИМС DD1 К561ЛА7 (CD4011A) можно заменить К561ТЛ1 (CD4093A). Транзистор VT1 КП505А можно заменить любым из группы КП501 … КП505 (кроме КТ503) с любым буквенным индексом. Светодиоды HL1, HL2 и HL3 - с повышенной светоотдачей. Зелёный светодиод HL1 ARL-5213PGC можно заменить, например, зелёным OSBG5111A–VW (18 cd, 20 мА). Красный светодиод HL2 ARL2-5113URC можно заменить красным FYL-5013URC или жёлтым ARL-5013UYC. Зуммер BF1 TR-1203y можно заменить TR-1205y (с некоторым понижением громкости или с одновременной заменой DA1 5 - вольтовым стабилизатором 1158ЕН5А). Детектор пониженного напряжения DA2 КР1171СП64 можно заменить КР1171СП73 (с пороговым напряжением 7,3 Вольта. Тумблер SA1 – на 2 положения: MTS102, SMTS102 или аналогичный. Аккумулятор GB1 в крайнем случае можно заменить одноразовой батареей «Крона» Smartbuy 6LR61 9V Ultra alkalin, работающей в 10 раз дольше, чем обычная солевая батарейка.
Информация любителям улучшать схемы
1). Суперъяркий зелёный светодиод HL1 «Вкл.» (ARL-5213PGC) можно заменить мигающим (ARL2-5213PGC-B), который заметное потребление тока имеет только во время короткой вспышки. При этом для увеличения яркости вспышек, сопротивление резистора R3 желательно уменьшить вплоть до 100 Ом.
2). Вместо аккумуляторного питания для ПДО можно применить сетевое питание от адаптера (блока питания) с рабочим напряжением от 5 до 10 Вольт.
3). Синий светодиод HL3 «Разряд» можно заменить красным мигающим светодиодом типа ARL-5013URC-B.
4). Так как свечение SMD-светодиода «PWR-LED» модуля А1 из внутренней части корпуса всё - равно не видно, то его можно выпаять, или погасить, выпаяв расположенный рядом с ним SMD-резистор «102» (1 кОм). Тогда потребляемый ток модуля А1 уменьшится до 1 … 1,3 мА.
Печатная плата ПДО выполнена из односторонне фольгированного стеклотекстолита размерами 51 х 38 х 1,5 мм (см. рисунки 2 и 3). Диаметр отверстий на печатной плате под микросхему 0,7 … 0,8 мм, под остальные радиоэлектронные компоненты – 0,8 … 1 мм, под соединительные проводники - 1…1,2 мм, под крепёжные отверстия – 3,1 ... 3,3 мм.
Рисунок печати – «трассировка печатной платы» – (см. рисунок 3) может быть перенесён на медную фольгу методом термопереноса. О методе термопереноса рисунка трассировки ПП (печатной платы) подробно можно прочитать в файле MTR_TO (3444 кБ), пройдя по ссылке:
О методе ускоренного травления ПП подробно можно прочитать в файле «ПП_водная_баня» на Яндекс.Диске, пройдя по ссылке:
Пайку ИМС DD1 (полевой структуры) рекомендуется вести заземлённым жалом низковольтного паяльника. Обойтись без заземления можно, если для установки на плату ИМС DD1 и полевого транзистора VT1 применить специальные розетки. Полевые структуры на плату устанавливают после окончания пайки остальных деталей.
Большинство радиоэлектронных компонентов ПДО (кроме модуля А1, аккумулятора GB1 и тумблера SA1) расположено на печатной плате, которая устанавливается в корпусе мыльницы прямоугольной формы размерами 100х60х32 мм.
Варианты фальшпанелей смотрите на рисунках 4А … 4К:










Распечатанную фальшпанель ПДО вырезают по внешней стороне синей линии. (Чёрная рамка показывает габаритные размеры верхней крышки мыльницы размером 100 х 60 мм.). Вырезанный (1 из 10) рисунок фальшпанели приклеивается клеем ПВА к зачищенной мелкой шкуркой передней стенке корпуса (к крышке мыльницы).
После сушки под прессом (с прокладкой из впитывающей влагу бумаги) в течение 24 часов, рисунок защищается от воздействия влаги широкой полоской прозрачного скотча.
Составные части ПДО размещаются в корпусе – мыльнице размером 100 х 60 х 32 мм. в соответствии с планом расположения (см. рисунок 5).

Уважаемые читатели!
Предлагаем Вашему вниманию гуманитарный блок к статье ПДО. Первая часть гуманитарного блока – три загадки радиотехнической тематики.
Загадка №1.
Тревожный комарик всем нам сообщает:
регламент нарушен иль время пришло.
Он в технике сложной изъяны все знает,
и тонко кричит всем отказам назло.
Может быть, вам в большей степени понравится другая загадка. Попробуйте прочитать подсказку:
Загадка №2.
Стройные две ножки и в голове дыра.
А подключи к кормёжке – кричать начнёт: «Пора-а-а!».
А вот и последняя - третья загадка – такая же короткая, но совсем не трудная.
Загадка №3.
Он не рупор громогласный, но подаст сигнал,
если случай незаметный всех врасплох застал.
Вторая часть гуманитарного блока – ребус ПДО №1. Он является дублирующим заданием к загадкам. Если ни одна загадка не отгадана, то разгадайте ребус (см. рисунок 6). Ну, и ещё одна подсказка: в слове всего 6 букв.

Рисунок 6.
Полный ответ к ребусу ПДО №1:
По полному ответу к ребусу несложно выделить ответ и проследить почему так, а не иначе читаются рисунки, составляющие ребус.
Разгадав загадки или ребус, следует ввести ответ в строку «Пароль» файла «PDO_4work». Тогда вы сможете, получить комплект КД для изготовления ПДО, и в качестве бонуса готовый к термопереносу (в масштабе = 1:1) отражённый рисунок трассировки печатной платы. Также, Вы сможете в открытом виде прочитать ответ к ребусу №1. Архив файла «PDO_4work» можно скачать здесь:
ВИДЕО
Если у Вас есть желание посмотреть на поделку при демонстрации её работы и внешнего вида, то откройте видео «PDO» (132 МБ), пройдя по ссылке:
Для того, чтобы посмотреть этот же файл на мобильном устройстве вы можете воспользоваться QR - кодом (рисунок 7): 
«Рецензия» на ПДО от бота Алисы
Текст рецензии по рекомендации Алисы читает актриса Татьяна Шитова.
Начну, пожалуй, с критических замечаний.
1). Применённый аккумулятор для долговечной работы потребует соблюдения правил его эксплуатации.
2). Трудно и долго придётся подгонять фотодатчик в отверстие корпуса. Зато дальность действия ПДО значительно возрастёт.
3). Лучший противопожарный датчик – это автономные дымовые излучатели. Большинство пожаров начинаются с задымления, а тушить пожар эффективно в самом начале возгорания.
Ой, кажется, я не оставила и камня на камне от простого датчика огня! Хотя у датчика несколько другое назначение. Я вот, например, замуровала ПДО в туалете, а зуммер вывела на кухню. Теперь, когда мой Алисёнок начинает баловаться сигаретами, закрывшись в туалете, я узнаю об этом по вспышке зажигалки.
Теперь – о достоинствах поделки.
1). Простой датчик огня (далее просто ПДО) оснащён индикатором разряда. Это позволяет значительно продлить срок службы капризного аккумулятора.
2). В состав ПДО включён встроенный стабилизатор, что позволяет при переходе на сетевое питание использовать адаптеры с широким диапазоном выходного напряжения (от +4,5 до +10 Вольт).
3). Все элементы индикации ПДО размещены на печатной плате и не требуют утомительного индивидуального крепления и монтажа.
4). Наличие микро-USB гнезда снизу корпуса ПДО, заметно убыстряет процедуру заряда. Для заряда аккумулятора не нужно вынимать его из корпуса.
5). В статье ПДО есть рекомендации по уменьшению потребляемого тока.
И в заключение, советы изготовителям поделки.
1). Поделку можно дополнить ушками или магнитным креплением.
2). Если исключить одновибратор, то ПДО будет сигнализировать постоянно, «пока горит огонь».
3). Для приклеивания фальшпанели я рекомендую использовать не «быстрый» клей-карандаш, а клей ПВА. Многослойное нанесение клея из клей-карандаша может привести к изменению цветовой гаммы фальшпанели.
4). Регулятор громкости сирены можно быстро изготовить из кусочка изоленты, заклеивая часть выходного отверстия зуммера.
5). Синий светодиод «Разряд» лучше заменить мигающим. Так он сильнее будет привлекать внимание.
Ой, ой, ой!!! Снова звучит сигнал. Похоже, это мой Алисёнок закрылся в туалете и прикуривает сигарету. Бегу принимать меры.
Пожелайте мне удачи в борьбе с вредной привычкой. Надеюсь и простой датчик огня мне в этом всегда поможет. До встречи!
Некоторые особенности изготовления ПДО
Рисунок 08.
Для ПДО был заказан готовый модуль «Датчик пламени». Вид снизу на двухслойную ПП.
Рисунок 09.
Для проверки работоспособности ПДО была собрана лабораторная схема. При отсутствии пламени (режим «Порядок») на выходе «DO» модуля А1 установлен уровень лог.1. При обнаружении пламени - лог.0.
Рисунок 10.
Сгоревшую при переполярности ИМС LM393 пришлось заменять такой же ИМС, выпаянной из запасного модуля «Датчик уровня звука».
Рисунок 11.
Модуль А1 перед впайкой новой ИМС.
Место произведённой выпайки ИМС очищают ватным тампоном, намотанным на монтажный пинцет и смоченным спиртосодержащей смесью.
Рисунок 13.
Перед впайкой ИМС на плату модуля А1 следует обратить внимание на местоположение ключа (точки). Точкой на ПП и на корпусе ИМС обозначается первый вывод. На повторную перепайку терпения может не хватить!).
На фотодатчик модуля А1 направлен слабый свет от коммутаторной лампы накаливания, но между ним установлена преграда из ластика. Поэтому модуль А1 «пламя» не обнаруживает. Горит только правый зелёный SMD-светодиод «PWR-LED» модуля А1, сообщающий о включённом питании.
Рисунок 15.
На фотодатчик модуля А1 направлен свет от коммутаторной лампы накаливания (преграда из ластика убрана). Поэтому модуль А1 обнаруживает «пламя». Горят и левый, и правый зелёные SMD-светодиоды «DO-LED» и «PWR-LED» модуля А1.
Материалы, необходимые для изготовления и оформления внешнего вида корпуса ПДО.
Держатель для аккумулятора GB1 изготавливается из жести толщиной 0,35 мм и с одной (или с двух) стороны обклеивается цветной (белой) изолентой.
Печатную плату можно разметить штангенциркулем и вырезать из куска стеклотекстолита ножницами по металлу или с помощью резака, металлической линейки и струбцины.
Такая распечатка КД на листе формата А4 вполне достаточна для изготовления ПДО.
Рисунок 20.
Забившееся клеем горлышко бутылочки с клеем можно легко прочистить разогнутой канцелярской скрепкой. Приклеенную фальшпанель следует держать под грузом не менее 1 часа (с прокладкой из нескольких слоёв влаговпитывающей бумаги), но лучше (как рекомендуется) 24 часа.
Рисунок 21.
Отверстия в корпусе ПДО желательно предварительно делать сверлом меньшего диаметра (например, с d=2,4 мм). В случае неосторожного смещения отверстия в сторону, отверстие можно «вернуть на место» расточкой в направлении размеченного центра (до нужного диаметра) при помощи круглого надфиля.
Рисунок 22.
Крепёжные изделия, необходимые для крепления ПП, модуля А1, аккумулятора GB1 и скрепления обеих половинок корпуса.
Плата в сборе и задняя крышка ПДО скрепляются при помощи 6 винтов М3х36 желательно с полукруглыми головками. Два средних винта, не задействованных в креплении задней стенки корпуса, обрезаются до длины 28 мм. Под одно из отверстий в ПП требуется проложить изолирующую шайбу М3 (пластмассовую, паронитовую или картонную), которая исключит КЗ между двумя печатными дорожками. Оранжевые полые цилиндры под винты М3 нарезаются из коктейльной трубки (см. на рисунке 22 слева) диаметром 3,2 … 4,2 мм, прикрепляемой к картонной упаковке от соков для детского питания.
Заряд аккумулятора GB1 следует осуществлять напряжением +5 Вольт через специальное микро-USB гнездо, установленное в нижней части корпуса аккумулятора. Нужно только при заряде GB1 не забывать устанавливать тумблер SA1 в левое (по схеме - рисунок 1) положение.
Гнездо под micro-USB разъём соединительного кабеля для зарядки GB1, заклеено кусочком тёмно-зелёной изоленты для исключения попадания туда ненужных мелких предметов (пыли, металлических опилок, кнопок и т. п.). Задняя крышка корпуса – мыльницы «украшена» ламинированной этикеткой РТО.
При включённом питании, в отсутствие воздействия пламени на фотодатчик модуля А1, светится только зелёный светодиод HL1 «Вкл».
При разряде аккумулятора GB1 до напряжения 6,4 Вольта, включается яркий синий светодиод HL3 «Разряд», предлагающий выполнить зарядку до наступления момента глубокого разряда аккумулятора.
При погашенной свече, в ПДО слабо светится только зелёный светодиод HL1 «Вкл».
Рисунок 28.
При зажжённой свече, включается красный светодиод HL2 «Пламя!» и звучит активный (имеющий встроенный генератор) зуммер BF1.
Последняя доработка ПДО, улучшающая дальность действия и угол обзора устройства. Фотодатчик выпаивается из модуля А1. Его выводы удлиняются и отформовываются так, чтобы корпус фотодатчика максимально выступал из корпуса ПДО. Не забудьте соблюсти полярность включения. Ключом на фотодатчике является слабозаметный срез на колпачке у одного из двух выводов (как и на обыкновенном 5-миллиметровом светодиоде). Вместо удлинения выводов фотодатчика, проще взять новый фотодатчик. Его цена всего 14 рублей.
Варианты применения ПДО:
1). В туалетной комнате, чтобы муж (сын или дочь) не курили. (Зуммер из туалета выносится на кухню).
2). В лифте многоэтажки.
3). У печки – буржуйки (на случайное открывание дверцы).
4) На складе ЛВЖ или в других помещениях, куда вход запрещён с открытым огнём.
5). В химических лабораториях, где во время проведения опытов вместо дыма чаще всего появляется пламя.
Желающим купить готовый пожарный извещатель желательно ориентироваться на дымовой тип пожарного извещателя (а не на датчик пламени). Известно, что первым признаком пожара является именно задымление (а огонь в большинстве случаев появляется гораздо позже).
К дымовым извещателям относится, например, автономный извещатель «Сверчок». Он имеет оптико-электронный принцип работы. Степень защиты (ip): IP40. Цена 940 рублей. Ориентировочная доставка курьером – две недели.
На Яндекс маркете цена одиночных дымовых излучателей начинается от 480 рублей. А цена на комплект (в каждую комнату) автономных дымовых излучателей может достигать 4300 рублей.
Более подробно о пожарных излучателях можно почитать на сайте «fireman.club».
Примечание:
В статье ПДО использованы ребус ПДО №1 (составленный из РТТ № 028), загадки радиотехнической тематики ЗРТ2 № 067, ЗРТ2 №139, ЗРТ2 № 142.
![]()






























