Понадобилось одному человеку запустить двигатель от стиральной машины на малых оборотах без потери вращающего момента. Собственно, для мотора это один из штатных режимов, у него для этого режима тахогенератор встроен, а вот самодельный тиристорный (вернее, симисторный) регулятор этого делать не умеет. Недолго думая, парень выписывает и получает из Поднебесной регулятор оборотов коллекторного электродвигателя 400 Вт 230 В с требуемой функцией.
Работал регулятор прекрасно, но как-то не очень долго, недели не протянул и с криками "А-я-яй!" попал ко мне. Я, рассказывая хозяину о редукторах, КПП и вариаторах, фрикционных и клиноременных, об их преимуществах, заменил дохлый симистор, проверил регулятор в работе и отдал. Через некоторое время, чуть побольше - снова они ко мне.
Но на сей раз диагноз был совсем мрачный - через пробитый симистор сетевым напряжением на плате было выжжено... да почти все. Когда я нечаянно вслух пожалел, что напрасно не поставил симистор на 16 или 25 А (это на мотор-то 0,4 кВА?), парень вцепился в меня руками, ногами и зубами - сделай так!
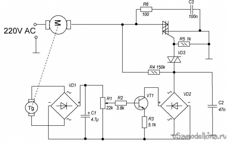
Для начала я просмотрел используемую схемотехнику таких регуляторов, ес-но, без мелкосхем. Вот типовая схема.
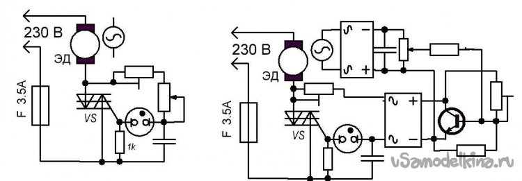
Ничего сложного, как правило, это симисторный регулятор с симметричным же динистором в роли порогового элемента. Регулирующий элемент - 2 варианта, либо переменный резистор в цепи зарядки времязадающего конденсатора, либо переменный резистор параллельно этому конденсатору (можно и совместить). Соответственно, автоматизация заключается в замене переменного резистора транзистором, управляемым от тахогенератора. Вот, внизу, две схемы из сети с реализацией первого варианта.
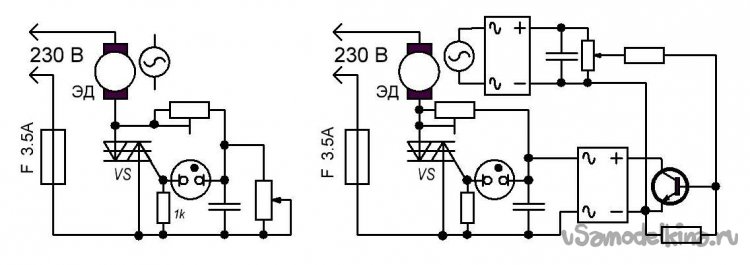
И вот еще одна, покрасивее.
Ключевой момент – здесь резисторы R4 в первой схеме и 200 к+240 к во второй определяют уровень открывания регулирующего транзистора, а приходящий от таходатчика сигнал закрывает его. А вот внизу схема по второму варианту. Тут наоборот – в исходном состоянии регулирующий транзистор закрыт, а сигнал от таходатчика открывает его. Так мне как-то больше нравится…
Чтобы не мастерить для макетирования регулятор с нуля, поискали в ящике с хламом что-нибудь подходящее. 
Вот такое чудо в перьях, правда, фото перепутано, не его…
В этой схеме в качестве порогового элемента использован тиратрон МТХ-90. Весьма распространенная в прошлом, до появления DB-3, схема, вот эти регуляторы на паяльниках собраны именно по ней.
Автоматику делаем и пробуем также в двух вариантах.
Исходная схема и оба варианта регулировки, внизу - их реализация с автоматикой.
Что здесь не понравилось. Напряжение включения тиратрона при таком подключении - 60 и более вольт. Чтобы рассказать, почему это плохо при регулировке малых напряжений, надо рисовать графики, синусоиду и т.д., так что лучше поверить на слово. Хотя в остальном все нормально работает. Собираем схему на, чтоб его, DB-3 и испытываем также в обоих вариантах. Цепочка подавления помех – дань моде.
Здесь, вверху, проба обойтись без одного из мостиков. Разницы не уловили.
Нормальная на макетах работа, переходим к рабочей конструкции.
Т.к. в изделии используется опасное напряжение 230 В из розетки, рекомендуется всем, не имеющим 3 и выше группу допуска по электробезопасности, не совать руки куда попало.
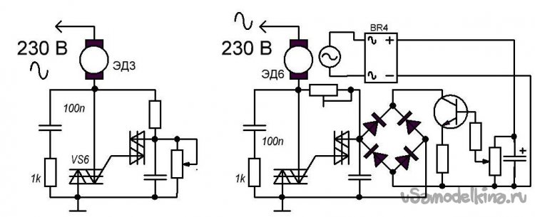
Определяемся с окончательной схемой. Здесь пороговый элемент - динистор 2Н102А с напряжением срабатывания около 5... 7 В, установленный, для создания симметрии, в диагональ мостика КЦ407А, примерно как на этой схеме.
А вот это она, наша схема.

Деталей немного, плату травить для разового изделия нет смысла.
Корпус используем от сгоревшего "китайца".
Через некоторое время парень отчитался - под нагрузкой обороты все-таки цуть-цуть падают, но в допустимых пределах, так что ОК! Все, комментируйте!





















