Все современные автомобили имеют режим «Дневные ходовые огни» (ДХО), на старых иномарках и отечественных авто такого «богатства» нет, каждый изгаляется по-своему. В этой статье описываю свои «муки» изобретательства. Имею старый Opel Vectra B 1996г.
Идея разработать экономное и автоматическое включение дневного света с помощью противотуманок у меня родилась давно (Не соврать бы в 2011-12 годах). Сначала примерял всякие китайские светодиодные лампочки, фары. Всё это требовало изменений или в фаре, или подвешивании/приклеивании на бампер и т.д. Мне это не подошло, к тому же видел на других автомобилях, как светодиодные лампы начинают моргать или не равномерно светить. Вариант с включением противотуманок привело к тому, что быстрее садился аккумулятор при близких поездках по городу особенно зимой. Включённые габариты вместо ДХО я тоже отмёл, по причине малозаметности в дневное время и по причине того, что их можно случайно оставить включёнными на стоянке. А если забываешь их включить, то можно было нарваться на штраф.
И так, задача: автоматически включать экономно противотуманки, выключать при включении габаритов, ближнего света или при выключении зажигания.
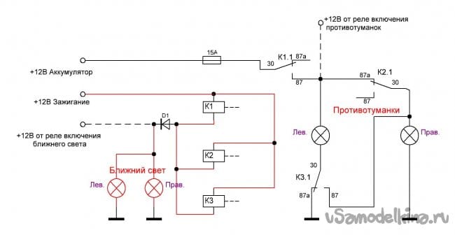
Первая схема родилась на релейной логике.
Вариант подключения на фото:
При включении зажигания и при выключенном ближнем свете автоматически включается режим «ДХО». Противотуманки подключаются последовательно к +12В, соответственно меньше потребляют.
Описание работы схемы: при включении зажигания (ближний свет выключен) ток протекает через параллельно включённые обмотки реле К1, К2, К3, далее через прямой переход открытого диода D1, и через лампы ближнего света на массу. Сопротивление нитей накала ламп ближнего свет маленькое, по сравнению с сопротивлением обмоток реле, поэтому на обмотках будет присутствовать практически всё напряжение питания. Реле включаются, контакт К1.1 подаёт 12В, а контакты К2.1 и К3.1 меняют подключение ламп противотуманок из параллельно в последовательно.
При включении ближнего света на минусовых клеммах обмоток реле пропадает масса, реле отключаются и «ДХО» отключается. Диод D1 в схеме нужен, для предотвращения включения реле при выключенном зажигании и включённом ближнем свете. На Opel Vectra B ближний свет включается не зависимо от зажигания.
Пояснения к описанию:
При плюсах: всё-таки автоматизация, дополнительный прогрев ламп противотуманок половиной напряжения, цена 3-х реле и дополнительных проводов, жирный минус: резать штатные провода, протягивать провода к каждой противотуманке и слабая яркость противотуманок в режиме дневного света.
Следующую разработку для реализации задачи решил сделать из того, что у меня есть под рукой электронным способом без кардинальных переделок проводки.
Задача: Автоматизация + ШИМ управление противотуманками, подключение к штатной проводке в салоне авто. Реализовал схему на недорогом микроконтроллере PIC12F629. Программу написал на ассемблере.
Алгоритм: на заведённом автомобиле при начале движения и выключенных габаритах на противотуманки подаётся пониженное напряжение с помощью ШИМ (примерно 9В). Отключение режима ДХО происходит при выключении зажигания, включении габаритов/ближнего света/противотуманок. Контроль движения постоянный, если были включены габариты в движении, а потом выключены – режим ДХО включается.
Отключение ДХО на остановленной машине в пробке или на светофоре не стал реализовывать, потому что доказывать ДПС-нику, что у тебя автоматически свет включается в движении самому дороже станет. К тому же выключить режим можно вручную включив и выключив габариты.
Схема рабочая, стоит на моём Опеле уже лет 7 и в сравнении с постоянно включенными противотуманками как ДХО, замечено, в таком режиме аккумулятор разряжается меньше. Ничем не замерял, чисто анализ. Во время написания статьи вдруг осознал, что за всё это время НИ РАЗУ НЕ МЕНЯЛ ЛАМПОЧКИ в противотуманках! Хотя раньше приходилось, стоят обычные отечественные.
Детали, которые понадобятся для повторения:
1. PIC12F629 -1; (цена Чип-Дип – 97руб, на Алиэкспресс покупал по 37 руб.)
2. 78L05 -1; (Стабилизатор напряжения на 5В)
3. Все резисторы 0,125Вт, номиналы на схеме;
4. Диоды D1, D2, D3 – 1N1401. (любые маломощные)
5. Диоды D4, D5 - 1N1404; (по мощнее, 1А)
6. Конденсаторы керамические и электролитические указаны на схеме.
7. Дроссель L1 – использовал катушку от автомобильного реле.
8. IRLML2803 – 2шт.; полевой транзистор MOSFET (подойдут любые N-типа на ток 1-5А и напряжение не ниже 20В, например SMD AO3400, покупал на Алиэкспресс за 96 руб.- 100шт.)
9. CEB6030L -1; MOSFET, мощный полевой транзистор N-тип. Не оказалось в наличии мощного полевого транзистора P-типа, но в большом количестве мощные транзисторы N-типа присутствуют на старых материнках, один из таких использую здесь.
Полное открытие транзистора достигается при наличии управляющего напряжения на затворе больше 16В. При 12В на затворе вместе с частотой менялась амплитуда на выходе транзистора и как следствие сильный его нагрев, решил эту проблему добавлением L1, D5, C6, и теперь на затворе ШИМ амплитудой 20В. Частота 10кГц. Мощный транзистор необходимо установить на радиатор, у меня стоит на ребристом радиаторе от блока питания компьютера 6х6см. Схему собирал на макетке, а готовое устройство поместил в блок от сигнализации.
Для прошивки контроллера необходим программатор, я программировал с помощью PICKit2.
:020000040000FA
:040000000C28831233
:08000800A3000308A400240872
:100010008300A30E230E090083166400DE308100E6
:1000200083128501073099008316383085008312CA
:10003000851D0C2864004920851A0C281430A10065
:100040006400051A20286400051E2328A10B20281F
:10005000851D0C2864004920851A0C280515000010
:10006000000064004E2005110000000064004E20D6
:10007000851D0C286400851A0C282E280530A20046
:100080001430A10064000000A10B4228A20B4028FC
:100090000800A7016400A70B4A2808001930A70030
:0600A000A70B5028080028
:02400E00CC0FD5
:00000001FFГотовое устройство не сложно в подключении. Сигналы – габариты, датчик скорости, датчик аварийного давления масла (сигнал с генератора не подходит) есть на разъёме панели приборов почти на всех иномарках до 2005 года. На отечественных есть и на новых. Силовое +12В подключать через предохранитель 15А к зажиганию (в схемах обозначается как клемма 15), или лучше к АСС (в схемах обозначается как клемма 75), выход устройства - на противотуманки. Если есть вопросы, могу ответить в комментариях. Могу помочь в программировании контроллера или выслать запрограммированный.
Схема подключения в приборной панели Opel Vectra B:








