Притащил недавно зять, отец некоторых моих внуков, в гараж к себе довольно побитый детский электромобильчик (далее - машинка), что бы самые младшие ПДД осваивали. Мужик он рукастый, механику и электрику сам запустил, ко мне обратился вот почему - при трогании с места резкий рывок, у дитенка аж башка дергается. Он знал, что несколько лет назад я устанавливал устройства плавного пуска в машинки, которые в парках в выходные (и не только, возле каждого крупного магазина) сдавались в прокат, детям покататься, и припахал меня. Ну, наработки остались, почему бы и нет.
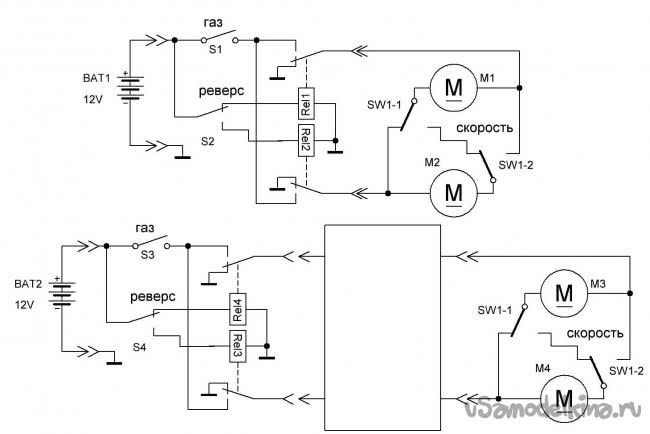
Машинка такого класса имеет:
- "газ", педаль, включатель без намека на регулирование;
- "коробка", переключатель быстро-медленно, включает оба двигателя либо параллельно (быстро), либо последовательно (медленно);
- "реверс", переключает полярность напряжения, подаваемого на двигатели. И все. Даже машинки, управляемые через блютуз, имеют такую же структурную схему. Есть варианты с использованием реле для ШИМ, но, как сказано в одном фильме: "Это несерьезно!" Итак, сильно упрощенная схема выглядит так. Рядом - включение нашего модуля.
Что из себя представляет начинка нашего модуля. Это силовой транзисторный ключ (с тиристором на постоянном токе слишком сложно), управляемый генератором с ШИМ, плюс реле времени (РВ), которое после разгона (через 5…10 сек после трогания с места) контактами мощного реле закорачивает ключ для уменьшения потерь и разгрузки ключа.
Принцип работы ШИМ генератора поясним на этой схеме.

Частотозадающая цепь состоит из С1 и R1, а соотношение лог. 1 и 0 – скважность – от положения ползунка R1, точнее, от соотношения сопротивлений верхней и нижней частей резистора. Эти части управляют скорость заряда или разряда конденсатора, зависит от диода. Когда они равны, длительность свечения и «несвечения» светодиода будут равны. В одном из крайних положений ползунка будет длительное свечение при коротком времени погасания, в другом – короткие вспышки.
Но изображенная схема хорошо работает при ручной регулировке, для нашей цели – плавного пуска – лучше использовать таймер NE555 (далее просто таймер), «заточенный» именно под такие режимы. Отечественный аналог КР1006ВИ1, другие аналоги: Philips - EGG955M, Maxim - ICM755, Motorola - MC1455/MC1555, National - LM1455/KM555C, NTE Silvania - NTE955M, Raytheon - RM555/RC555, RCA - CA555/CA555C, Sanyo - LC7555, Texas instruments - SN52555/SN72555. Полное описание приводить смысла нет, есть справочники, но суть в том, что у него есть вход «Контроль» (CTRL), 5 ножка микросхемы. Вот описание с «Радиокота»:
…5. Контроль. Этот вывод позволяет получить доступ к опорному напряжению компаратора №1, которое равно 2/3Vпит. Обычно, этот вывод не используется. Однако его использование может весьма существенно расширить возможности управления таймером. Все дело в том, что подачей напряжения на этот вывод можно управлять длительностью выходных импульсов таймера и, таким образом, забить на RC времязадающую цепочку. Подаваемое напряжение на этот вход в режиме моностабильного мультивибратора может составлять от 45% до 90% напряжения питания. А в режиме мультивибратора от 1,7в до напряжения питания. При этом мы получаем ШИМ сигнал на выходе. Если же этот вывод не используется, то его рекомендуется подключить к общему проводу через конденсатор 0,01мкФ (10нФ) для уменьшения уровня помех и всяких других неприятностей….
От себя добавлю, что если напряжение на 5 ноге равно или больше напряжения питания, генерация срывается, на выходе единица, ключ полностью открыт (что нам и надо).
Рассмотрим реальные схемы.
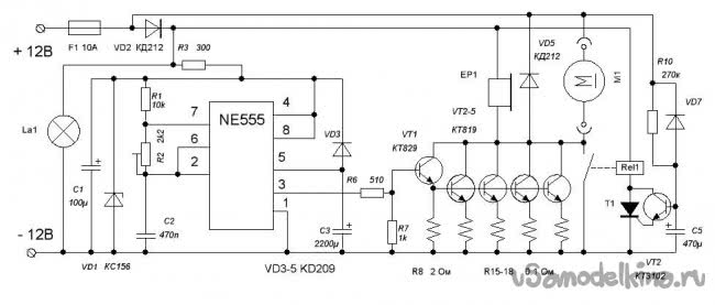
Самая первая серийная схема, разработанная и изготовленная на биполярных транзисторах. (Под словом «серийная» подразумевается, что их я изготовил более 10 штук).
Особенности этой схемы:
- куча мощных транзисторов (КТ819, потом КТ863) - плохо, занимают много места, нагрев;
- куча выравнивающих резисторов – очень плохо, занимают место, сильный нагрев;
- реле времени на тиристоре – большой конденсатор, занимает место;
- наушник, звуковой иммитатор разгона – хорошо, но занимает место.
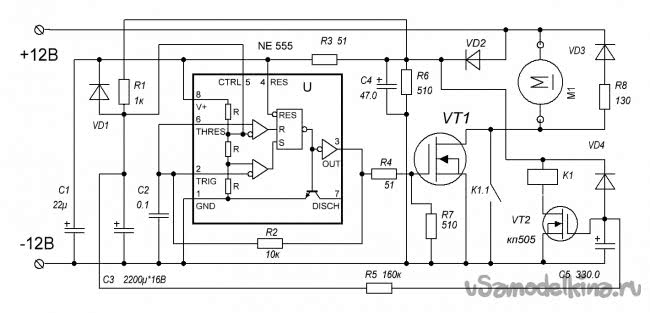
Далее основная серийная схема. Эту рассмотрим подробнее.
Обеспечивает плавное трогание вперед, задний ход включается рывком. Для экономии заказчик с этим согласился. От звукового иммитатора отказались. Полевые транзисторы 55N06, выписанные из Китая, на 20% ушли в брак, но оставшиеся работали настолько хорошо (малые потери и нагрев), что от РВ не сразу, но отказались (детали K1, VD4, VT2, C5 и R5 не устанавливались). Интенсивность разгона определяется конденсатором С3 (от 1000,0 до 4700,0 мкФ) и резистором R1, номинал подобран экспериментально. Получить ограничение или возможность регулировки оборотов несложно, надо подключить параллельно С3 переменный или подстроечный резистор номиналом около 10…20 кОм, ползунок которого соединить с 5 ножкой таймера.
При движении назад плюс и минус меняются местами, питание 555 отсекается диодом VD2. Ток двигателя проходит через встроенный в полевик VT1 диод, у которого допустимый ток такой же, как и у основной структуры. Включенный последовательно с демпферным диодом VD3 резистор R8 мало влияет на его демпфирующие свойства, но защищает его от перегрузки при реверсе. Таймер здесь включен по нетиповой схеме, деталей меньше, функции те же. Питание на таймер подается через резистор R3 не только для улучшения фильтрации питания, а в основном для создания превышения напряжения на 5 ноге над напряжением питания таймера для «затыкания» его в нужном нам положении. Номинал его при использовании аналогов таймера может сильно отличаться из-за разного тока потребления. Резистор R6 и диоды VD2 и VD4 – для разрядки времязадающих конденсаторов С3 и С5 при отключении питания. Для устранения паузы в начале трогания между минусом С3 и минусом питания может устанавливаться не указанный на схеме подстроечный резистор порядка 1 кОм, настройка индивидуальная. Используется в описываемом изделии. Частота генерации определяется С2 и R2, при этих номиналах примерно 300…500 Гц, звуковой иммитатор дает приличную иммитацию разгона. Для более плавного разгона C3 можно увеличить до 4700,0 мкФ.
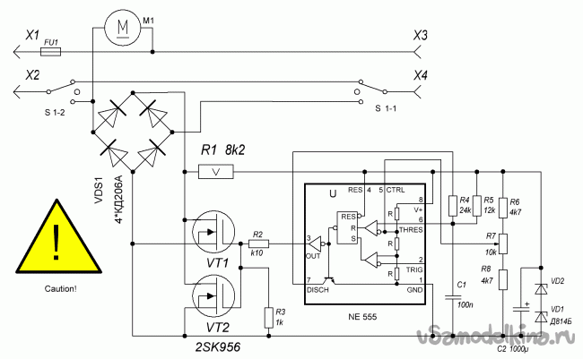
И схема с плавным пуском в обе стороны. Основные особенности:
- два транзисторных ключа 55N06;
- включение таймера через диодный мост, при любом подключении питание на него приходит в правильной полярности;
- т.к. падение напряжения на встроенном диоде неработающего полевика ощутимо, обязательно применение РВ, так же включенного через мост и имеющего две группы замыкающихся контактов;
- демпфер – конденсатор вместо диода.
Можно подавать напряжение в любой полярности – двигатель будет плавно разгоняться в нужную сторону.
По этой схеме и будем собирать наше изделие.
Немного о напряжении питания. Приходилось сталкиваться с 6, 12, 18 и 24 вольтовыми системами. 6В – маломощные устаревшие, приходилось ставить дефицитные 5-вольтовые реле. 12-вольтовые типовые, на 18 и 24 В надо ставить стабилитрон на таймер (как в самой первой схеме, либо микросхему типа 7812). На 24 вольтовых, самых быстрых, иногда, при большом накате, для ускоренной остановки нужен тормоз, это несложно.

При отключении питания реле закорачивает двигатель (динамическое торможение) через проволочный подстроечный резистор R1 номиналом несколько десятков Ом, которым подбирается интенсивность торможения.
Переходим к изготовлению.
Корпус есть. Небольшая доработка по выламыванию ненужных внутренностей.
Заготовки печатной платы сохранились, травить не надо.
Чистим, шлифуем.
Начинаем набивать плату деталями.
А затем запихивать в корпус.
Естественно, сразу не все пошло, но с помощью сами знаете чего изделие все-таки собрано.
Сейчас снимем ролик и вставим.
Показаны пуски двигателей напрямую и через наше изделие, всего 50 сек.
И еще о вариантах этих схем. Если будет интересно, обсудим.
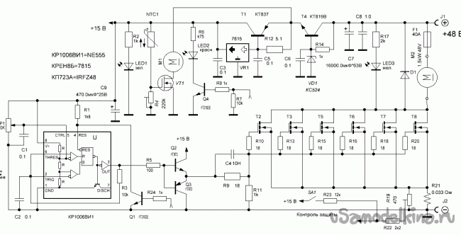
Мощная схема, 1,5 кВт при 48 В (схема неполная).
Высоковольтный регулятор, есть хитрая функция.
Регулятор подачи проволоки в сварочном ПА.
На этом все, комментируйте.



















