В ряде случаев, где требуется относительно мощное низковольтное питание с нетребовательной нагрузкой, чудо как хороши старые БП от морально устаревшей компьютерной техники. Ресурс это бросовый, тем более, что нередко на свалку попадают вполне работоспособные или требующие минимального ремонта модули. Существует целый ряд недурно проработанных способов их переделки отличающихся конечным результатом, расходами и трудозатратами.
Здесь, приведен крайне простой способ несколько (вплоть до 16…17 В) повысить напряжение сильноточного канала БП +12 В, что перекрывает целый ряд задач, например, зарядка 12 В автомобильных аккумуляторов и прочее подобное. Описанной модернизации подлежат только БП на основе микросхемы TL 494 или ее аналогов. Увы, современные специализированные контроллеры ревниво и чутко следят за целым комплексом параметров БП подобно дракону на своих сокровищах. Обмануть такую микросхему куда как сложнее наивной и доверчивой, старой доброй TL 494. Опять же, копаться в плате с чрезвычайно плотной компоновкой и довольно мелкими элементами, занятие малоприятное, а тут нужно переключить всего несколько открытых и доступных элементов.
Для своих изысканий понадобился источник питания с выходным напряжением >=30 В и током, хотя бы в 8, а лучше 10 А. Увы, даже сложные модернизации старого БП от системного блока писишника не обеспечат такой мощности от одного корпуса, тем более, что в основном это блоки с невысокой габаритной мощностью (TL 494), а относительно новые, мощные, собраны уже на драконах-контроллерах. Зато применив два последовательно включенных (с изоляцией корпусов и заземляющих контактов на вилках!) стандартных БП в 250 китайских ватт получим уже 24 В в 8…9 А, а потратив час-другой и подкрутив каждый, и вожделенные 30 В. Причем работа эта не слишком мелкая и муторная.
Что потребовалось для работы.
Набор инструментов для радиомонтажа, мелочи.
К делу.
Первым долгом подобрал пару более-менее похожих БП – мощность, набор управляющих микросхем, степень работоспособности. Один из БП подвергся мелкому ремонту – замене нескольких вздувшихся емкостей. В общем случае – вскрываем жестяную коробку, отпаиваем сетевые провода от блочной розетки на корпусе или что там у нас имеется. Удаляем переключатель сетевого напряжения. Его положение «230 В» соответствует разомкнутым контактам – провода к плате можно просто откусить. Отключаем вентилятор обдува, извлекаем плату БП.
Фото 2. Подопытная плата одного из БП. Готова к операции. Жгут выходных проводов уже прорежен, оставил только по четыре-пять проводов к источнику +12 В. В БП с дежурным источником (АТХ) укоротить, замкнуть и заизолировать зеленый с одним из черных.
Фото 3. Хрестоматийный набор управляющих микросхем – аналог TL 494 и какой то операционный усилитель.
Первым делом отключаем защиту с компаратора на 4 вывод TL 494. Это нужно не всегда, но в большинстве случаев – находим вывод №4 TL 494, проследив по дорожкам выпаиваем по одной ножке присоединенных к ней элементов, хотя можно и перерезать печатный проводник бормашиной. Нетолстым обрезком монтажного провода соединяем вывод №4 TL 494 с общим проводом поблизости (Фото 4).
Фото 4. Отключение защиты TL 494. Соединение ее вывода №4 с общим проводом, пара элементов штатно соединенных с этим выводом выпаяны.
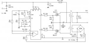
Итак, собственно увеличение напряжения – при такой (Фото 3) конфигурации, на вывод №1 микросхемы TL 494 включены три резистора делителя – один из них идет на корпус, два остальных на каналы +12 В и +5 В (Рис. 5). Находим их на плате проследив дорожки от микросхемы, чтобы меньше рябило в глазах отмечаем элементы спиртовым фломастером. Сопротивление делителя «на корпус» оставляем в покое, резисторы к +12 В и +5 В, выпаиваем по одной ноге, той что к +12, +5.
Рис. 5 Исходный вид делителя к выводу №1 TL 494. Заодно указано заземление вывода №4.
Рис. 6 Схема доработки-повышения напряжения БП – резисторы делителя с вывода №1 к TL 494 переключаем указанным образом, причем экземпляр идущий теперь к +12 В снабжаем дополнительным элементом – стабилитроном. Подбирая стабилитроны с разным напряжением стабилизации можно изменять увеличившееся напряжение в канале +12 В. Например, в одном из своих экземпляров БП получал такие выходные напряжения – 13 В со стабилитроном на 6,8 В, 15 В – со стабилитроном на 8,9 В, 16,2 В со стабилитроном на 12 В и 17 В со стабилитроном 13 В.
Фото 7. Чрезвычайно удобный способ измерения напряжения стабилизации стабилитрона – лабораторный БП с регулируемым ограничением тока нагрузки и индикацией выходного напряжения. Имея один из пределов такого ограничения в 10 mA и установив напряжение холостого хода несколько выше предполагаемого, достаточно коснуться выходных клемм БП выводами стабилитрона в понятном и родном для него обратном включении (катод-полоса к «+» клемме) и встроенный вольтметр покажет напряжение стабилизации прибора. Особенно удобно сортировать мелкие стеклянные стабилитроны без никаких надписей.
Фото 8. Внешний вид доработки делителя.
Фото 9. Мой итоговый БП на 30 В состоит из двух последовательно включенных компьютерных. Доработанных описанным образом. При этом следует держать в уме соединение с жестяным корпусом низковольтного общего провода - включать их последовательно можно, но вдумчиво и осторожно, как на минном поле – вилки совать в розетки без заземления и тщательно следить чтобы металлические корпуса не соприкоснулись. Допустить такое включение можно на период испытаний или временных работ, в конструкции же постоянной, конструктивно удобно коробки скреплять или составлять. Отвязать плату от металлического корпуса нетрудно – удаляем печатные площадки под винтами крепления. В данном случае это одно место. Перерезал полигоны бормашиной, подогрел строительным феном до начала размягчения эпоксидного клея и подковырнув лезвием оторвал медь пинцетом. Тщательно вымел старой зубной щеткой металлическое крошиво от бора. Изолированным нетонким обрезком медной проволоки восстановил соединение в удобном месте. При окончательной сборке удалил и заземляющие желто-зеленые провода от среднего вывода вилок. Все равно проводка в мастерской двухпроводная.
Фото 10. Вожделенные +15 В. Осталась чепуха – запитать вентилятор для обдува радиаторов. Включил его к выходному напряжению убрав лишнее микросхемным стабилизатором 7812. Как раз нашлось несколько в пластиковом изолированном ТО-220 (?). Закрепил его винтом М3 с широкими (кузовными) шайбами и стопором, на низковольтном радиаторе БП отогнув один из зубцов. Под спину мазнул КПТ-8, а как же.
Фото 11. Питание парой доработанных компьютерных БП индукционного нагревателя. 29 В, 6…9 А в зависимости от режима.
Фото 12. Не-ет, это вам не жалкие 12 В где железка и греется-то только до первых цветов побежалости – тут секунды и до красна!
Babay Mazay, декабрь, 2022 г.



