В статье рассматривается методы перестройки советского блока УКВ ИП-2 с УКВ на FM диапазон. Будут рассмотрены советы тех, кто переделывал такие блоки, а так же применены их рекомендации доступным для повторения способом.
В ремонте старая советская радиола «Кантата-204». О ремонте и восстановлении радиолы будет отдельная большая статья, в которую физически не вмещается перестройка УКВ блока. Вот он на фото слева, закрытый алюминиевым экраном, блок с отверстием и лампой.
Вместо частоты, как это принято в современных FM тюнерах, в советское время на шкалах использовали маркировку длины волны в метрах. Так, например, на приемнике «Океан - 214», профилактическим ремонтом которого я в феврале прошлого года занимался, указан диапазон УКВ 4,06 - 4,56 м. На «Кантате - 204» нет строгого диапазона на панели, цифрами указаны только от 4,1 до 4,5 м, но визуально это примерно от 4 до 4,55 м, что соответствует частотному диапазону 65,8 – 74,9 МГц (посчитал в специальном калькуляторе, отучили нас от формул).
В поисках методов перестройки блока ИП-2 первой мне попалась статья на Дзене. Автор указывал, что необходимо поменять 6 конденсаторов, причем один из них на входе он вообще не ставил. С конденсатором 51 пФ он получил диапазон от 92 – 105 МГц. Вот выборочные копии экрана его статьи:
Для расширения диапазона автор указал метод замены сердечников вариометра с алюминия на латунь.
Широкий диапазон конечно важное условие перестройки. Но, может хватит и того, что есть?
Еще в статье был приведен источник информации самого автора, статья Е. Солодовникова, опубликованная в начале 2000 года.
Нашел эту статью. В статье очень понятно и доходчиво рассказано об устройстве блока и подробно описана перестройка.
Поискал еще немного информации. Оказалось, блоки ИП-2 действительно были разные. Например, нашлась картинка с таким модернизированным вариантом.
Еще нашлась видео, в котором другой автор применил конденсаторы немного иной емкости. Я так понимаю, что было в ниличии.
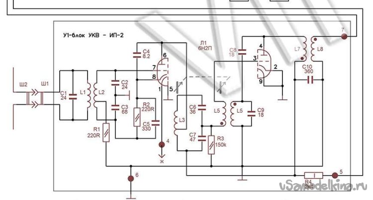
У меня есть схема из интернета радиолы «Кантата - 204».
Схема блока УКВ ИП-2 в этой схеме отличается от модернизированного варианта.
Напечатал схему блока УКВ ИП-2. Указал на ней отличия модернизированного варианта и номиналы конденсаторов из двух источников.
Кстати, если есть желание заменить блок УКВ ИП-2 на другой внешний блок FM с НЧ выходом, то в интернете есть такая схема модернизации.
Выкручиваю ручку настройки приемника вправо, так будет легче снять подпружиненную нитку настройки.
Снимаю лампу. Пометил маркером положения шкива и нити в крайнем правом положении, чтобы при сборке был ориентир, если что-то будет идти не по плану.
Нитка снята, пришлось повозиться, распутывая петлю со второго конца нити, так как узел не пролазил в отверстие. Откручиваю блок от шасси.
Еще необходимо отпаять провода от шести контактов: два - вход антенный, два - питание и корпус, два - экранированный кабель выхода.
Блок снят.
Блок никогда не разбирался, о чем свидетельствует не повреждённая краска на винтах.
Откручиваю винты, снимаю экран. Вот он блок, во все красе.
Снизу откручиваю еще один винт снизу, снимаю плату с нижней части корпуса. Как видно у меня схема совпадает со схемой радиолы. Версия с резистором R1, а не с установленной вместо него катушкой индуктивности L3.
Обратная сторона.
С подбором конденсаторов на замену все не очень гладко. Есть достаточно близкие по номиналу конденсаторы, но точно таких конденсаторов практически нет. Только один совпадает 51пФ.
Мой любибый прибор LCR - meter, как оказалось, не способен измерить емкость меньше 20 пФ. Но я нашел выход, добавляя параллельно к одному конденсатору другой. Вот, например, три конденсатора по 10 пФ имеют измеренную суммарную емкость 29 пФ, что вполне себе говорит о точности измерения.
Проверил другие конденсаторы. Конденсатор на 51 пФ оказался немного меньшей емкости, 45 пФ. Конденсатор 15 пФ, примерно так и есть.
Ввиду отсутствия нужных номиналов будем ставить то, что есть. Все равно эти фильтры на широкий диапазон и разница в 1 пФ не должна сыграть существенную роль. Но это не точно. Входной конденсатор С1 было решено тоже поменять, а не убрать, как сделал автор в Дзене.
Конденсаторы заменены. На 24 пФ конденсатор из выпаянных с платы. И это хорошо, таких у меня не оказалось.
Проверяю полученный диапазон методом поиска станций и сравнивая их с другим приемником, у которого есть индикация частоты. Получилось что-то совсем не очень 99,8 – 101,7, если не сказать очень плохо.
У нас в городе в FM диапазоне достаточно много станций. Когда-то сделал себе список в машину, так как автомагнитола не все радиостанции ловит при автоматическом сканировании.
Но в этот диапазон 99,8 – 101.7 попадают только четыре радиостанции. Перестройка такая себе получилась. Не совсем понятно, почему получилась такая узкая ширина полосы пропускания. В статье Е. Солодовникова указано, что ширина полосы пропускания 8 МГц и зависит от добротности контуров с индуктивностями L1 и L2. Замена конечно была не точная, С1 – 10 пФ, С2 – 10 пФ, С3 – 24 пФ (а по факту 22 пФ я намерял прибором). Но это же не могло сузить полосу пропускания в 4 раза? Или могло?
Ладно. Что можно сделать? Можно заменить сердечники вариометра на латунные. Идея такая себе, их где-то придется выточить, а потом как-то настроить все это дело без приборов. Если бы у вариометра было два сердечника, а лучше один... Но их четыре, они все разной длины и диаметра, стоят на оси по-разному.
Как промежуточный вариант, решил попробовать на родные сердечники одеть медные трубочки. Гнул их из листовой меди и спаивал прямо на сердечниках. Окончательная сборка была тоже не простой, большие медные трубочки не пролазили в отверстие, пришлось их снимать и собирать по-другому. Результат такой:
Одна сторона диапазона:
Вторая сторона диапазона:
Видно, что у других авторов правый сердечник, который большего диаметра, заходит глубже в корпус катушки. Может у меня блок плохо был настроен? Все может быть, но без приборов что тут сделаешь?
Проверяю, как изменился диапазон после установки колечек. Получилось, что диапазон расширился и сместился в более высокочастотную область 102,6 - 106,7 МГц. По просьбе хозяина радиолы диапазон надо сместиь влево.
Увеличил емкость конденсатора С9, добавив к нему 22 пФ. Итоговый диапазон получился 91,0 - 103,7 МГц.
И это очень странно! Каким образом и почему ширина полосы расширилась больше чем в два раза, при увеличении емкости в полтора раза?
Странно, очень страннно. Но, вывод один, ширина полосы удовлетворительная, оставляем как есть. Конечно, можно попытаться поменять сердечники на латунные. Можно. Но, получится ли у меня настроить модуль? Вопрос без ответа.
Установил блок на шасси, цепляю нитку на базу.
Блок отправляется на тестирование.
Продолжительное тестирование нескольких дней выявило уплывание частоты в течении получаса. Приходится крутить ручку вправо, чтобы вернуть чтанцию на место. Через полчаса ситуация устаканивается, частота дердится стабильно. Пока не понятно, с чем это связано? Конденсаторы, катушки индуктивности, сердечники, все это влияет на частоту настройки. Хочется попробовать поменять парочку параллельно запаянных конденсаторов 45 и 22 пФ, может от них так убегает частота. А радиола то уже полностью собрана...


















































