Хотел бы поделиться одной своей простенькой идеей. Самоделка пригодится тем, кто много паяет и беспокоится о состоянии своих легких.
Не секрет, что дышать различными испарениями, выделяемыми при пайке для здоровья не очень полезно. Можно долго спорить на тему: чем вреднее дышать испарениями флюса или припоя, какой флюс менее вредный: канифоль или глицериновый. Думаю многие согласятся с тем, что лучше не дышать ни чем из перечисленного выше. Мне известно 2 решения данной проблемы: вытяжки на улицу и вытяжки, использующие различные фильтры (например, угольный). Вариант с фильтрами рассматривать не стал, так как к качеству фильтрации есть вопросы. Остается вариант с вытяжкой на улицу. Делать какие-то массивные трубы для оттока воздуха на улицу не хотелось, хотелось иметь какой-то компактный настольный вариант, который при необходимости можно быстро убрать в шкаф.
Пришел к простой идее: паять у открытого окна на подоконнике/балконе, а для вытяжки использовать компактный и мощный вентилятор. Для холодного времени года вариант, конечно, не очень подходит (хотя я всё равно умудряюсь паять, одевшись потеплее), а для остальных случаев – вполне рабочий. Готовых настольных вентиляторов достаточно компактных и мощных мне быстро найти не удалось (либо слишком громоздкие, либо мощность маленькая). Ещё я хотел, чтобы был светильник. Поэтому я решил сделать такой вентилятор сам. Выглядит примерно вот так:
Тянет прекрасно:
Процесс создания:
К текущему варианту я пришел не сразу. Сначала пробовал обычные 120мм вентиляторы для компьютеров. Тяги явно не хватало. Решил сделать самодельный вентилятор из коллекторного мотора от шуруповерта, винта от компьютерного кулера и банок из-под капусты:
В целом всё заработало, тяга была отличная. Двигатель оказался для этой цели слишком мощный. Адаптера на 2 китайских ампера было явно не достаточно, блок питания сильно грелся. Крепление винта к валу двигателя осуществлялось с помощью зажимов из монтажных клем для люстр:

Крепление было крайне не надежным, что привело к тому, что винт соскочи с вала и разломал корпус. Только потом я понял, что правильным решением является использование цангового патрона.

В голову пришла идея: поискать более мощные 120 мм вентиляторы для серверов. Нашел такой на Али и заказал. Тянет, конечно, не так сильно, как самодельный, но тоже вполне достойно + потребление тока всего 0,6А.
Подставку сделал тоже более аккуратную, а также добавил защитную решетку на вентилятор:
После этого разместил в корпусе выключатели и покрасил основание в черный цвет матовым грунтом из баллончика.
Позже заменил решетку на более открытую.
В качестве светильника использовал 4х ватную светодиодную матрицу, купленную на Али. Матрица сильно греется, поэтому необходим радиатор. Также добавил к радиатору маленький вентилятор. Скрепил всё при помощи железных хомутов, шурупов и резиновых колечек, вырезанных из велосипедной камеры.
Освещение получилось хорошее, можно паять в любое время суток, всё хорошо видно.
Все детали соединены проводами – навесным монтажом.
Для устойчивости в основание поместил противовес из железной пластины, обмотанной скотчем (для изоляции на всякий случай).
Внутри много свободного места, там я храню 12 В болк питания со шнуром, когда убираю вентилятор в шкаф.
Список используемых деталей:
• Мощный вентилятор 120мм на 0,6А. Стандартные на 0,1-0,2А не годятся, т.к. слабые очень.
• Блок питания 12В 2А (китайских), по факту 1,5А
• Светильник на гибкой ножке из FixPrice (использовал только ножку)
• Светодиодная матрица 12В 0,3А
• Маленький алюминиевый радиатор
• Маленький 40мм вентилятор 12В
• Пластиковая аптечка из Ашана (корпус – основание)
• 2 выключателя (для вентилятора и светильника)
• Конденсатор электролитический 16В 2200мкФ
• Резистор 10к
• Конденсатор керамический 10мкФ
• Гнездо под блок питания 5.5 х 2.1
• Железные уголки и полоски для монтажа
• Решетка на вентилятор
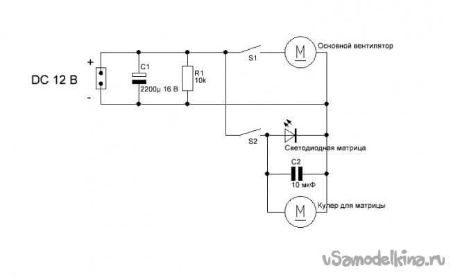
Схема устройства:
Пояснения по схеме:
Схема довольно простая, но есть некоторые тонкости. На общий вход добавлен электролитический конденсатор. При старте основного вентилятор резко увеличивается потребление тока, что приводит к нестабильной работе освещения (вплоть до того, что на секунду гаснет). Конденсатор решает эту проблему. Чтобы после выключения конденсатор не оставался заряженным, параллельно ему припаян резистор на 10к Ом.
Также на вход светодиодной матрицы припаян керамический конденсатор на 10 мкФ для стабилизации питания матрицы и защиты от помех, которые может создавать маленький вентилятор.
В целом проектом я доволен. Довольно просто всё быстро развернуть на подоконнике и также легко и быстро всё убирается. Опыт создания самодельных вентиляторов (из коллекторных двигателей и банок из под капусты) мне пригодился для создания модели лодки на радиоуправлении с воздушным винтом, но это уже совсем другая история…











