Всем привет! Тема ЛБП - лабораторных блоков питания, очень часто обсуждается на форумах. Дело в том, что микроэлектроника продвинулась на высокий уровень, а наших знаний не всегда хватает разобраться с используемыми новшествами. Хотя, если уж говорить откровенно, нам новые знания никто и не даст. А будет всё хуже, или как всегда
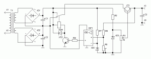
Понижающий трансформатор, с одинаковым количеством витков между выводами вторичной обмотки, даёт возможность успешно реализовывать ступенчатое регулирование выходного напряжения. Через галетный переключатель, на вход диодного моста, подаётся переменное напряжение. Допустим от 5 до 50 (В). Далее, выпрямленное напряжение приходит на схему стабилизатора. Схема очень простая, на одном транзисторе. В цепи базы транзистора, десять стабилитронов на 5 В. Секции с контактами переключателя, механически связанны между собой и поэтому при положении первой секции допустим 20 В переменного напряжения, на выходе стабилизатора будет стабилизированное постоянное напряжение 20 Вольт. Чтобы изменять выходное напряжение в небольших пределах, допустим необходимо получить 18 В. Для этого понадобится потенциометр и дополнительная секция в галетном переключателе. Как это сделать, я думаю все знают, хотя...? Это я для начинающих
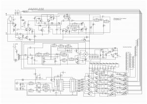
Принцип работы схемы, я уже описывал в публикации - "Магнитное управление мощностью" и добавил лишь обратную связь с использованием оптрона. Так как симистор работает в ключевом режиме и его нагрев незначителен, поэтому я его установил на одном плоском радиаторе, вместе с диодами моста. Для снижения уровня пульсаций на выходе регулятора, увеличил общую ёмкость конденсаторов на выходе, 4шт. 4700,0 мкФ. Вот такая компоновка получилась.
С учётом задуманного, что транзистор стабилизатора не будет сильно греться, из за подачи на вход схемы стабилизатора определённого напряжения, я его расположил на плоском радиаторе, который так же является задней крышкой корпуса БП. На этом радиаторе, закрепил держатель предохранителя - ДПБ и термостат - KSD-301, на 90градусов. Предохранитель и термостат последовательно соединены с первичной обмоткой трансформатора и далее вся цепь подключается к двухполюсному выключателю сети.
Теперь о схеме стабилизатора. Она была опубликована ранее - "Модернизация Советской Радиотехники". Основной принцип работы остался прежним, добавились схемы защит от К.З. и от превышения допустимого значения тока. Защита фиксируется триггером и сбрасывается от кнопки на размыкание. Для настройки выбираемых диапазонов стабилизированных напряжений, применена схема с последовательно соединёнными диодами. Этот режим включения даёт возможность с высокой точностью устанавливать необходимые значения. Переменным резистором, точной установки необходимого напряжения, можно регулировать значения напряжений между выбранными диапазонами. Так же приведена схема, с помощью которой можно применить режим ограничения тока. Он включается для того, чтобы была возможность заряжать любой аккумулятор.
Схему регулятора напряжения и стабилизатора напряжения, я спаял на одной платке уплотнённым монтажом с использованием неликвидов с времён
В макете БП, применил галетный переключатель - 11П2НПМ, одну из секций использовал на установку необходимых фиксированных входных напряжений на стабилизатор, другую на установку фиксированного диапазона стабилизированного выходного напряжения. Монтаж соединительных проводов схемы, вот так и ...
Проверяем всю схему на функционирование, производим подстройки выходных напряжений.
После сборки, провожу испытания под нагрузкой 60 Вт (три автомобильные лампы по 20 Вт каждая, соединены параллельно).
Да, совсем забыл о параметрах самоделки. Общий диапазон выходных стабилизированных напряжений от 1 В до 25 В, при токе не более 5 А. В процессе проверки и настройки БП, при переключении галетным переключателем диапазонов напряжений, мне не понравился один негативный момент. При обрыве цепи контактов переключателя, происходит незначительное увеличение напряжения на выходных клеммах. От этого негативного момента, я решил избавиться. Поэтому пришлось переделать схему переключения диапазонов напряжений, а заодно и схему переключения на регуляторе напряжения т.е., полностью избавиться от галетного переключателя. Функцию, галетного переключателя, будет выполнять разработанная электронная схема под кодовым названием
Вместо переключаемых контактов, транзисторные ключи управляемые с выхода схемы коммутатора.
Схему я собрал на отдельной маленькой платке так, чтобы она поместилась внутри блока. Очень рад что у меня есть макетные платы
Таким образом, внешний вид макета БП изменился. Красная кнопка, при нажатии, увеличивает выходное напряжение, а голубая, уменьшает. С используемыми в самоделке кнопками, отдельная история. Я их все переделывал. Купленные кнопки, были на замыкание контактов. Не знаю из какого материала делались контакты, но электрической цепи они не всегда создавали. Поэтому пришлось их переделывать на размыкание цепи. Кому переделка будет интересна, я подскажу как это осуществить.
Постараюсь все схемы соединить воедино и в чистом виде нарисовать на одном листе. Но на это у меня уходит много времени и выложу её только в комментариях.
















