Всем рукастым ребятам, практикам
пламенный привет! Ну и, теоретикам тоже,
моё здрасте! Вот уже больше года прошло, с момента моей публикации - ЛБП от RAZRABOTCHIKA. Думаю что тема лабораторных источников питания, интересует многих. Вот и у меня, в период разработки одной интересной схемы, возникла необходимость в дополнительном источнике питания. Долго думать,
не пришлось. Мною было принято решение, повторить свою-же самоделку, но с улучшенными и упрощёнными схематическими решениями. Основной принцип, которого я стараюсь придерживаться, ну
практически во всех моих разработках, это эффективность схемы. Вот и сегодня, меня осенило и от куда-то, наверное с астрального мира
пришло сообщение, почти как команда "пуск". Блин, точно там, где-то, как-то, кто-то, существует и помогает мне не скучать. Ну да ладно, хватит лирики, перейдём к делу.
Структурная схема, взятая из ранее опубликованного и изготовленного макета ЛБП, чуточку изменилась. Фиксированные настройки стабилизатора напряжения и регулятора напряжения, которые включались сначала механическим, галетным переключателем, а затем кнопочным, электронным коммутатором, было решено не использовать. Да ну?
скажет каждый, кто конечно в теме. Смысл нового, "НОУ-ХАУ-стного" предложения, очень прост. Необходимо закольцевать, прямыми, пропорционально зависимыми связями, оба источника, как стабилизатора, так и регулятора напряжения.
А теперь всё сначала и по порядку, с небольшими пояснениями. Схема симисторного регулятора напряжения, предназначена для изменения напряжения, которое поступает с выходной обмотки трансформатора. Так как симистор работает в ключевом режиме, его эффективность очень высока. Он практически не греется и может работать с приличными токами. Форма выходных напряжений, после диодного моста, без электролитов, показываю на фото.
Электролитические конденсаторы, установленные после диодного моста, накапливают энергию и в дальнейшем отдают её в виде постоянного напряжения и тока, нагрузке. Нагрузкой, является схема регулируемого стабилизатора. Стабилизатор, выдаёт необходимые значения напряжений со своего выхода. При максимальном значении напряжения, с регулятора напряжения и максимально допустимой нагрузке, стабилизатор уже не в состоянии выполнять свою функцию, так как для его работы необходимо условие, при котором, напряжение на входе, должно быть на 2-3 Вольта больше, чем заданное напряжение на его выходе. Иначе, картинка будет вот такая. 
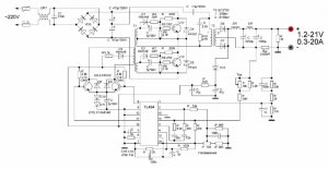
Для создания этого условия, необходимого эффективно использовать регулирующий, мощный транзистор стабилизатора, я решил поручить оптрону. Его вход, светодиодный излучатель, подсоединён к выходу стабилизатора. А выход оптрона, фото-транзистор, подключен к регулятору напряжения. Таким образом, осуществляется прямо пропорциональная зависимость устанавливаемого, необходимого напряжения стабилизатора, с поступающим на его вход, напряжения с симисторного регулятора напряжения. А вот и эскиз принципиальной схемы блока питания.

В блоке решил использовать цифровые индикаторы напряжения и тока. Купил в "Чип и Дип". С этими индикаторами необходимо обращаться с особой осторожностью и очень аккуратно, внимательно подключать. 
У меня были проблемы с точной настройкой значений напряжений и тока, но потом всё уладил. Все вопросы по схеме, что, зачем и как работает, отвечу в комментариях. А теперь о комплектации. 
Почти всё так, как и в прошлом году. Прикидываю предварительную компоновку. 
Монтаж электронной схемы, на макетной платке, произвожу тонкими проводниками.
Всё устанавливаю и соединяю проводами. 
Далее, подаю напряжение на трансформатор и проверяю, настраиваю, регулирую, устраняю ошибки.
Задняя крышка блока питания, предназначена для естественного охлаждения, просто для внутренней циркуляции воздуха. Я впаял в неё мелкую металлическую сетку.
Вот как-то так, ребята. Всем здравия и успехов. ![]()








