Приветствую вас уважаемые самоделкины!
Увидел я как-то у себя в городе необычный режим моргания аварийной сигнализации машины BMW, двойное быстрое моргание с паузой и моё внутреннее я громко прокричало - ХОЧУ-У-У-У!!!
Порывшись по бескрайним просторам интернета, я не смог найти схему для реализации подобного визуального эффекта, в частности для моего дырчипеда (мопед RX-8). Или я плохо искал, или всё-таки на данный момент в общем доступе не было такой схемы...
Я понимаю, что собрать такое реле поворотов проще всего на микроконтроллере с минимальным количеством обвязки, но я в программировании как-то очень не очень... От слова совсем....
По этому решил попробовать собрать что-то подобное на доступных элементах которые можно не дорого купить у китайцев.
Что из этого получилось вы можете посмотреть на видео.
Собрав все идеи в кучу(включая матерные), налил чая с лимончиком и начал колдовать над схемой. Мне хотелось получить от реле следующий функционал:
1 - Два режима работы, двойное быстрое моргание с паузой и обычное, для беспроблемного прохождения техосмотра. На фанатизм если возникнут вопросы на диагностике, то малогабаритная кнопка с фиксацией должна решать эту проблему.
2 - При выключении аварийки через две секунды блокируется работа тактового генератора и схема переходит в начальное состояние. Типо состояние RESET.
Итак поехали....
В качестве тактового генератора использовал интегральный таймер NE555(наш аналог КР1006ВИ1).
В роли декодера для получения визуального эффекта двойного моргания взял счётчик импульсов с декодером CD4017(наш аналог К561ИЕ8).
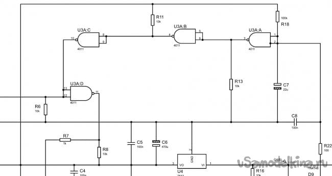
В качестве узла разрешающего работу всей схемы применил логику CD4011(наш аналог К561ЛА7).
И немножко рассыпухи, которая занимает всё свободное место на:
Чердаке, в сарае, на балконе, в квартире... Нужное выбрать!
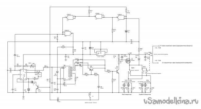
После определённого количества времени проведённого за компьютером в программе протеус и выпитых кружек чая, в конце получилась такая схема.
Я не утверждаю что это единственно правильная схема, просто делюсь результатом своей работы с другими радиолюбителями и не только.
Изначально я планировал использовать это реле и как реле поворотов, но помеха от системы зажигания внесла свои коррективы. По этому я на мопеде оставил только как авариную сигнализацию.
Схема состоит из нескольких основных частей:
1 - Тактовый генератор, задающий общую частоту на NE555.

2 - Декодер двойного быстрого и обычного моргания на CD4017.

3 - Узел разрешения работы всей схемы (типо сигнал ENABLE) при включении аварийки.
Я пробовал в протеусе собирать эту схему на транзисторах. Но проще и компактнее оказалось на логике.
4 - Узел переключения двойного быстрого моргания на обычное.
5 - Исполнительного(силового) модуля коммутации, проще говоря силового транзистора или реле, которое будет моргать поворотниками.
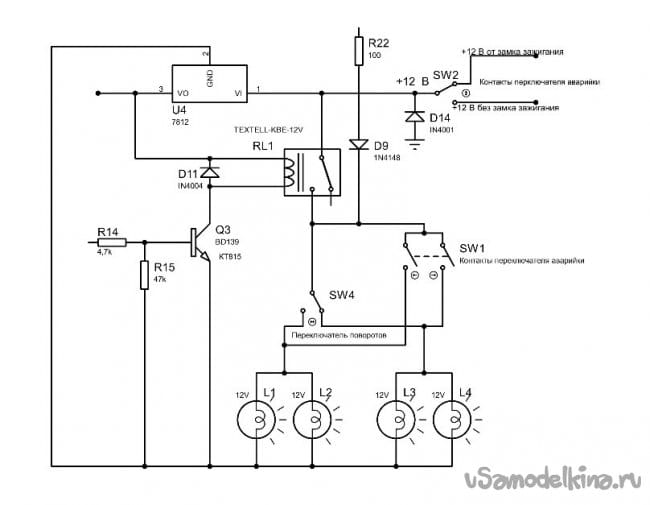
Вместо полевого транзистора можно пристроить реле, немного перерисовав плату под имеющееся у вас реле.
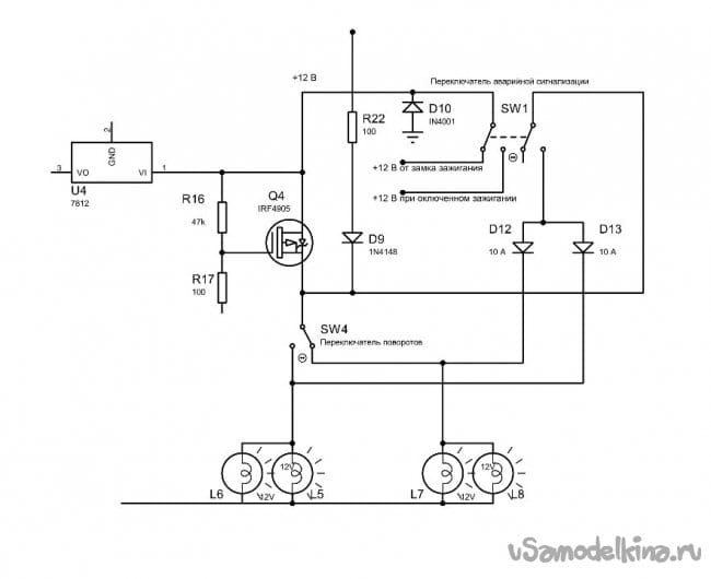
А это возможный вариант подключения аварийной сигнализации с минимальным количеством переключающих контактов кнопки аварийки.
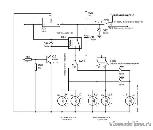
Возможный вариант подключения одной контрольки поворотов и аварийки.
Так же разные модели машин имеют разные варианты подключения контролек поворотов, по этому необходимо сверяться со схемой вашего авто или мототехники.
Работает это безобразие примерно так:
В исходном состоянии повороты и аварийка отключены, зажигание выключено. Питание на схему не подаётся.
При включении зажигания через нормально-замкнутые контакты выключенной кнопки аварийки SW2 подаётся питание борт сети +12+14 В на схему. Для стабилизации питания и защиты схемы от скачков напряжения, основная часть запитывается через импульсный стабилизатор. у меня был под рукой китайский на LM2596. С него стабилизированное напряжение +9В подаётся на схему.
Аварийная сигнализация и повороты выключены, значит на диод D9 не поступает минус(логический 0) через низкое сопротивление лампочек поворотников. Этот диод закрыт и конденсатор С7 медленно(2 сек.) заряжается через резистор R18 практически до напряжения питания схемы, около 9 В. На входах 1-2 логического элемента 3U:A появляется логичеcкая 1 и он переключается, на его выходе 3 устанавливается логический 0. Далее он поступает на входы 5-6 следующего элеменnа 3U:B. На его выходе 4 появляется логическая 1. Этот элемент я применил для более лучших фронтов при переключении логики 3U:A во время заряда-разряда конденсатора С7.
Дальше логическая 1 поступает на входы 8-9 3U:C, на его выходе 10 устанавливается логический 0, который через диод D1 поступает на 4 вывод U1 и блокирует его работы. Сигнал RESET.
Дальше логический ноль поступает на выводы 12-13 следующего элемента 3U:D и на его выхода 11, логическая 1 через резистор R7 и диод D2 поступает на вывод 15 микросхемы U2, блокирует её работу и устанавливает в исходное состояние. Сигнал RESET.
В результате чего обе микросхемы U1 и U2 не работают, транзисторы Q3,Q4 закрыты. Лампочки поворотов не светятся.
При включении поворота или аварийной сигнализации, в первый момент времени транзистор Q4 ещё закрыт. Соответственно на его Истоке появляется отрицательное напряжение(логический 0) через малое сопротивление ламп накаливания или через шунтирующие резисторы R21, R25 при использовании светодиодных ламп, у которых большое внутреннее сопротивление. В результате этого конденсатор С7 быстро разряжается(0,5 сек.), на выводах 1-2 элемента 3U:A появляется логический 0, на его выходе 3 появляется логическая 1. Так же вся остальная логика меняет своё состояние на противоположное в результате чего отменяются сигналы RESET на микросхемах U1, U2. В частности на выводе 10 элемента 3U:C появляется логическая 1, которая снимает RESET с 4 вывода микросхемы U1. И на выводе 11 элемента 3U:D появляется логический 0, который так же снимает RESET с вывода 15 микросхемы U2.
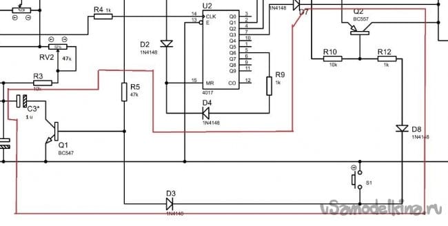
Тактовый генератор начинает работать, импульсы с 3 вывода U1 поступают через резистор R4 на счётный вход 14 микросхемы U2 и на её выходах Q0-Q6 поочерёдно появляется логическая 1. Которая через диоды D5, D7 и резистор R14 поступает на базу транзистора Q3. Он открывается и продаёт минус на затвор транзистора Q4. Он так же открывается, на его Истоке появляется положительное напряжение которое подаётся через контакты включенного ранее переключателя поворотов и загорается соответствующий поворот.
Так же положительное напряжение(логическая 1) упирается в закрытый диод D9 и конденсатор С7 Начинает медленно заряжаться(2 сек.). Время его заряда больше на 2 секунды чем самая длинная пауза(поворот не горит) во время любого режима работы этого реле. Это нужно для того, что бы при включенном повороте или аварийки всегда был разрешающий сигнал для работы схемы.
Затем поворот гаснет и на Истоке Q4 опять появляется лоический 0, который через диод опять быстро разряжает конденсатор С7 и схема продолжает работать до выключения поворота. После выключения поворота через 2 секунды логика переключается и устанавливает микросхемы для работы в начало цикла перед следующим включением.
После каждого нового импульса приходящего на вывод 14 микросхемы U2 логическая 1 будет смещаться в низ на его выходах Q0 - Q6(в моём случае).
То есть сначала логическая 1 появится на выводе 2 и через диод D5 и резистор R14 поступит на базу Q3. Он откроет транзистор Q4 и поворотник будет светиться до прихода следующего импульса на вывод 14 микросхемы U2. Следующий импульс сместит 1 на вывод 4 микросхемы U2. Она через диод D6 поступит на транзистор Q2. Он закрыт, потому что кнопка S1 не нажата, контакты разомкнуты. Соответственно транзисторы Q3, Q4 закрыты, поворотник погас. Малая пауза.
Следующий импульс сдвигает 1 на вывод 7, она через диод D7 и резистор R14 опять поступает на базу Q3. Следом открывается транзистор Q4 и поворотник опять светится.
Следующий импульс сдвигает 1 на вывод 10, он ни куда не подключен и поворотник погас. Следующий импульс опять сдвигает логическою 1 на вывод 1, он тоже ни куда не подключен, поворотник не горит, длинная пауза. Следующий импульс сдвигает 1 на вывод 5 которая через резистор R9 и диод D4 поступает на вывод 15(RESET) U2 и сбрасывает микросхему в начало цикла. То есть следующая логическая 1 появится на выводе 3 и весь цикл двойного быстрого моргания с паузой повторится до отключения поворота.
Если нажать кнопку с фиксацией S1 то её контакты останутся замкнуты. При этом закроется транзистор Q1 и отключит дополнительный конденсатор С3 от 2-6 вывода таймера U1 для снижения частоты тактовых импульсов. Так же откроется транзистор Q2, который подключит диод D6 к резистору R14. Это необходимо для имитации обычного режима работы реле поворотов. Я это делал для исключения сложности прохождения техосмотра. Нажал кнопочку и поворотники с аварийкой моргают как в штатном режиме!
Настройка.
Сводится к подбору номиналов элементов обозначенных на схеме звёздочкой(*).
Частота тактового генератора зависит от ёмкости конденсаторов С2, С3, резисторов R2, R3.
Регулировка частоты моргания поворотов в большом диапазоне осуществляется подстроечными резисторами RV1, RV2.
От номиналов резистора R18 и конденсатора С7 зависит время работы тактового генератора после выключения поворота или аварийки. Меньше 2 секунд не стоит делать!!!
Детали.
В угоду компактности максимально использовал имеющиеся в наличии SMD компоненты.
Резисторы:
0 Ом перемычки типоразмера 1206.
R1-R18 номиналы соответствующие схеме, типоразмера 1206.
R19, R20, R23, R24 это токоограничевающие резисторы в светодиодных автомобильных лампочках.
RV1,RV2 многооборотные подстроечные резисторы сопротивлением согласно схемы в корпусе 3296W.
Диоды:
D1-D9 любые малогабаритные, маломощные с прямым током 100мА. Например 1N4148 в корпусе SOD-80.
D10 любой низкочастотный с обратным напряжением от 40В и прямым током от 5А. Например IN5428 в корпусе D0-214.
D11 любой средней мощности с обратным напряжением от 400В и током 1А. Например IN4005-IN4007.
D15 стабилитрон мощностью 0,5-1Вт с напряжением стабилизации 13-15В. Например IN4734A, IN4744A.
VD1-VD4 это светодиодные автомобильные лампочки.
Транзисторы:
Q1, Q3 любые маломощные n-p-n структуры способные работать в ключевом режиме с током коллектора от 100мА. Например ВС547 в корпусе SOT-23.
Q2 любой маломощный p-n-p структуры способный работать в ключевом режиме с током коллектора от 100мА. Например ВС557 в корпусе SOT-23.
Q4 любой средней мощности полевой P-канальный транзистор с обратным напряжением Сток-Исток не менее 30 В и током Стока превышающим ток всех ламп аварийной сигнализации вашего авто не менее чем в ТРИ раза. Лучше в четыре! Например IRF4905 в корпусе ТО-252.
Конденсаторы:
С2, С3, С6, С7 электролитические ёмкостью согласно схемы. Например К50-35.
С1, С4, С5, С8-С11 керамические ёмкостью 100нФ напряжением не ниже 25В.
Дополнительные на плате 100нф напряжением не ниже 25В типоразмера 1206.
Микросхемы:
U1 интегральный таймер NE555 в корпусе SO-8.
U2 счётчик импульсов с декодером CD4017 в корпусе SO-16.
U3 4 элемента 2И-НЕ CD4011 в корпусе SO-14.
U4 импульсный стабилизатор с выходным напряжением 9В при токе от 0,5А при входном напряжении до 32 В. У меня был на LM2596.
Переключатель режима работы:
S1 любая малогабаритная кнопка с фиксацией, которая подойдёт к вашей панели.
Реле:
RL1 Любое реле 12В с номинальным током контактов превышающих максимальный ток лампочек аварийной сигнализации не менее чем в три раза. Например автомобильное реле 75.3777-10

Переключатели:
SW это переключатели поворотов и аварийной сигнализации в вашем авто или мототехнике.









