Сигнализатор нарушения освещения (далее просто СНО2) предназначен для контроля исправности освещения в местах общественного пользования.
Список сокращений, использованных в статье:
ОВ – одновибратор;
СНО - сигнализатор нарушения освещения;
ПП – печатная плата.
СНО2 вырабатывает громкий звуковой сигнал при обрыве проводки, подходящей к лампе; перегорании лампы; а также разбивании и выкручивании лампы из патрона. Отличительной особенностью СНО2 является то, что он срабатывает и при включённом, и при выключенном освещении.
Принцип работы СНО2 заключается во включении в цепь питания осветительной лампы накаливания датчика дежурного тока. При разрыве цепи питания дежурный ток прекращается, исполнительное ключевое симисторное устройство включается на 7 секунд и звучит резкий звонок. Работа звонка ограничена по времени для того, чтобы не мешать окружающим в случае невозможности немедленного восстановления разорванной цепи питания лампы.
СНО2 можно установить в подъезде жилого дома, туалете общественного пользования или у входа в гараж для предотвращения выкручивания ламп накаливания. В данных случаях СНО2 является профилактическим средством, отучающим граждан от мелких корыстных пакостей и предотвращающим создание криминальной ситуации, злонамеренную порчу освещения в подъездах и других местах общественного пользования в тёмное время суток. Конечно, приставить по охранному устройству к каждой лампе не представляется возможным, но в некоторых случаях, например в подъезде с консьержами, поучить уважительно относиться к чужому жилью гостей с липкими руками и недобрыми намерениями вполне уместно.
Недостатком СНО2 является то, что его невозможно применить (без усложнения схемы) для нескольких ламп, включённых параллельно. Если необходимо контролировать состояние нескольких ламп одновременно, лампы нужно включить последовательно. Например, при использовании ламп накаливания на 36 Вольт, следует последовательно включить 6 - 7 ламп (одинаковой мощности), а выключатель освещения установить на первом этаже рядом с консьержем или у входной двери. Для четырёхэтажного дома излишки напряжения [220 В – (36 В х 4) = 76 В] можно погасить на пятой лампе, рассчитанной на сетевое напряжение 220 Вольт, но на такой же рабочий ток, что и 36 – вольтовые лампы.
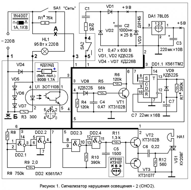
Состоит СНО2 из бестрансформаторного блока питания, вырабатывающего постоянное напряжение + 5 и + 9 Вольт; датчика дежурного тока, реле времени и блока управления симистором.
При замкнутом выключателе SA2 (см. рисунок 1) напряжение ~220 Вольт через резистор R2 и гасящий конденсатор С1 поступает на однополупериодный выпрямитель из диодов VD1 и VD2. Конденсатор С2 сглаживает пульсации, а стабилитрон VD3 ограничивает полученное постоянное напряжение на уровне 9 вольт. Интегральный стабилизатор DA1 преобразует постоянное напряжение + 9 Вольт в напряжение + 5 Вольт. Датчик дежурного тока собран на оптроне U1.
При разомкнутом выключателе SA1 «Сеть» дежурный ток протекает через цепь R1, HL1, диод оптрона U1, R3; а также через силовую обводную цепь VD4 – VD7, шунтирующую диод оптрона U1 и резистор R3. При этом на диодах VD5 – VD7 образуется прямое падение напряжения достаточное для открывания и удержания в открытом состоянии фототранзистора оптопары U1. Импульсы напряжения положительной полярности с вывода 5 U1 поступают на резистор нагрузки R4 и преобразуются в постоянную составляющую элементами VD8, С4. Постоянная составляющая уровнем порядка + 3 … 4 Вольт через токоограничительный резистор R5 поступает на базу транзистора VT1 и открывает его. Далее сигнал через триггер Шмитта, собранный на элементах R8, R9, DD2.1, DD2.2, поступает на вход С (вывод 11 DD1.1) одновибратора. ОВ (одновибратор) «запускается» по положительному перепаду на входе С (вывод 11 элемента DD1.1). Положительный перепад на входе С появляется только при пропадании (а не появлении) дежурного тока, то есть при обрыве в цепи питания лампы освещения HL1. Установившаяся на выходе Q (выводе 13) DD1.1 «запущенного» ОВ логическая 1 через резистор R7 плавно заряжает конденсатор С7. Когда на обкладке «+» С7 напряжение вырастет до половины напряжения питания триггер DD1.1 (по входу R - вывод 10) обнуляется и на выходе Q устанавливается логический 0. Конденсатор С7 быстро разряжается через диод VD9; блок управления тиристором затормаживается. Длительность импульса одновибратора определяет время звучания звонка НА1, зависит от номиналов времязадающей цепи С7, R7 и может изменяться в широких пределах подбором резистора R7 (от 30 кОм до 1 МОм). Длительность импульса τ в секундах можно приближённо рассчитать по формуле:
τ ≈ 0,7RC,
где С – ёмкость конденсатора С7 в микрофарадах, а R – сопротивление резистора R7 в мегомах.
Импульс положительной полярности, снимаемый с выхода Q (вывода 13) одновибратора DD1.1 поступает на вывод 8 логического элемента DD2.3 и разрешает работу генератора прямоугольных импульсов, собранного на элементах DD2.3, DD2.4, R10, С5. Частота генератора определяется времязадающей цепью С5, R10 и составляет порядка 1000 Гц. Эта импульсная последовательность через резистор R11 поступает на эмиттерные повторители VT2 и VT3, собранные на комплементарных транзисторах разной структуры; усиливается по току, напряжению и подаётся через дифференцирующую цепь С6, R12 на управляющий электрод симистора VS1. Симистор открывается и через его нагрузку - звонок HA1 - протекает переменный ток сетевого напряжения ~ 220 Вольт. Звучит громкий звуковой сигнал. По окончании 5 – секундного импульса на выходе одновибратора (выводе 13 DD1.1), на управляющем выводе 8 DD2.3 устанавливается логический 0, генератор прямоугольных импульсов затормаживается и на его выходе (на выводе 11 DD2.4) также устанавливается логический ноль. Если после (или вовремя) громкого звукового сигнала вернуть лампу на место, вкрутив её в патрон, то повторного тревожного сигнала не последует: ОВ «запускается» только по положительному (но не отрицательному) перепаду на входе С (вывод 11 элемента DD1.1). Однако, последующие попытки выкрутить лампу снова включат звонок.
При замкнутом выключателе SA1 СНО2 работает аналогично и вырабатывает громкий звуковой сигнал длительностью 7 секунд при разбивании, перегорании, выкручивании лампы накаливания, а также при обрыве проводов, подводящих сетевое напряжение к лампе HL1. В отличие от режима разомкнутого выключателя, при замкнутом выключателе SA1 «Сеть» дежурный ток протекает через цепь SA1, HL1, диод оптрона U1, R3; а также через силовую обводную цепь VD4 – VD7, шунтирующую диод оптрона U1 и резистор R3.
Максимальный ток через диод оптрона U1 ограничивается величиной прямого падения напряжения на диодах VD5 - VD7 силовой обводной цепи.
Подстройка СНО2
Собранное без ошибок и из исправных деталей устройство настройки не требует. Изменить длительность громкого звукового сигнала можно подбором сопротивления резистора R7 или ёмкости конденсатора С7. Делать это следует осторожно, с учётом требований правил ТБ при работе с конструкциями, не имеющими гальванической развязки от сети ~ 220 Вольт.
Если возникнет необходимость отыскать ошибки в цифровой части схемы, рекомендуется воспользоваться осциллографом или вольтметром постоянного тока. При работе с осциллографом следует временно убрать гальваническую связь между цифровой частью схемы и сетью ~ 220 Вольт, разорвав цепи в точках А и Б. С лабораторного блока питания, на анод VD1 (относительно общего провода) подать напряжение + 8,5 Вольта и проверить исправность схемы «по прохождению сигнала» при вкрученной (а также выкрученной из патрона) лампе HL1 и подключённом к схеме (к датчику на оптроне U1) сетевом напряжении ~ 220 Вольт. На катоде VD8 при вкручивании лампы (не зависимо от положения SA1) должно появляться постоянное напряжение + 3 … + 4 Вольта, а при выкручивании - логической единицей на разрешающем входе (выводе 8 DD2.3) должен на 7 секунд запускаться генератор прямоугольных импульсов: На выводе 11 DD2.4 должны присутствовать импульсы положительной полярности с уровнем, близким к напряжению источника питания DD2 (+5 Вольт) и частотой порядка 1 кГц. Без осциллографа в исправности генератора можно убедиться так: На время работы генератора прямоугольных импульсов постоянная составляющая, измеренная тестером Ф343 в диапазоне = 60В (входное сопротивление 16,7 кОм/В) на выводе 11 DD2.4, должна возрастать с 0 до 3 ± 0,5 Вольт.
Детали СНО2
В схеме СНО2 применены: резисторы R1 … R12 - типа ОМЛТ, С2-33 или им подобные с разбросом номиналов до ± 30 %. Диоды VD1, VD2 заменяются любыми кремниевыми, рассчитанными на обратное напряжение 250 … 400 Вольт, например, КД105(Б … Е); или малогабаритными КД102Б. Диоды VD4 … VD7 заменимы на другие, например КД226Г, КД226Д, 1N4007. Конденсаторы С1, С6 – типа К73-9, К73-16 или К73-17; С4, С5 - керамические типа КМ, К10-17. Остальные конденсаторы оксидные типа К50-35 или зарубежного производства малогабаритные. Транзисторы VT1, VT2 - КТ3102, а VT3 - КТ3107 с любым буквенным индексом. Транзисторная оптопара U1 - АОТ110, 3ОТ110 с любым (А … Г) буквенным индексом. SA1 - одноклавишный бытовой выключатель, например УХЛ4 ~ 6А, 250 Вольт. SA2 – любой, например, малогабаритный МТS-102 или особо малогабаритный SМТS-102. Лампа накаливания HL1 – любая мощностью от 25 до 200 Ватт с рабочим напряжением 220 … 245 Вольт.
В качестве НА1 применён квартирный звонок ЗП – 220 ГОСТ 7220 – 66, работающий от переменного напряжения, или ему подобный. Однако вместо звонка в анодную цепь симистора VS1 можно включить любые другие нагрузки, работающие от сети ~ 220 вольт, например, окрашенную в красный цвет лампу (мощностью до 100 Вт) или (цифровой) аудио магнитофон, который приятным женским голосом будет говорить: «Верните, пожалуйста, лампочку на место!». «Лампочка! – Такая мелочь, а совесть останется запачканной на всю жизнь». Или более убедительно: «Это только лампочка выкручивается из патрона быстро и просто, гораздо труднее будет с дверью на выходе из подъезда». Последний вариант предполагает блокировку входной двери подъезда сработавшим электромагнитом. Электромагнит можно включить параллельно магнитофону через двухполупериодный выпрямитель и фильтр постоянного тока, а для того, чтобы через 7 секунд дверь снова не открылась, электромагнит должен отпускать взведённую пружину запора двери.
Если требуется соблюдение «конспирации» (при подключении к сети ~ 220 Вольт СНО2 может «звякнуть»), то на время замены лампы HL1 тумблер SA2 следует размыкать. Можно также заменить тумблер SA2 герконом с НЗ контактами и отключать звонок, расположив рядом с герконом постоянный магнит.
Если не требуется соблюдения особой «конспирации» при установке (подключении к сети ~ 220 Вольт) СНО2, то тумблер SA2 можно исключить (замкнуть). Конструктивно СНО2 рекомендуется установить в месте подвода сетевого напряжения ~ 220 Вольт, а из корпуса устройства вывести двухпроводные линии к местам расположения лампы накаливания (HL1) и выключателя SA1 «Сеть».
Резистор R1 устанавливается в выключателе SA1. Для исключения нагрева контактов SA1 от резистора R1, в верхней и нижней части корпуса выключателя рекомендуется просверлить ряд вентиляционных отверстий диаметром 1,5 – 2 мм. Если в корпусе выключателя имеется достаточно места, то в качестве R1 можно использовать резистор с мощностью рассеивания 5 Вт, например, малогабаритный С5-5-5Вт.
Все компоненты СНО2 (кроме элементов SA1, SA2, R1, HL1) располагаются на ПП (печатной плате) – см. рисунки 2 и 3 - из односторонне фольгированного стеклотекстолита размерами 100 х 50 мм. толщиной 2 … 2,5 мм. С целью уменьшения габаритов ПП с установленными на неё компонентами анод (вывод с резьбой) симистора VS1 рекомендуется укоротить на 5 ... 7 мм. Для этого шайба и гайка М6, прилагающиеся к симистору, плотно накручиваются на анод симистора; гайка зажимается в тиски, и выступающая часть с резьбой аккуратно отпиливается ножовкой по металлу. Резьба восстанавливается двухкратным откручиванием гайки и несколькими полукруглыми движениями бархатного напильника.
Готовую плату СНО2 рекомендуется покрыть 2-3 слоями цапонлака. Особенно важно это сделать, если СНО2 предполагается использовать на открытом воздухе или в подъездах, где случаются большие перепады температур и высока вероятность образования повышенной влажности. В первую очередь от повышенной влажности пострадают печатные дорожки платы. Поэтому, в отсутствие лака, плату со стороны печатных дорожек можно покрыть 1 – 2 слоями нитрокраски.
О методе термопереноса рисунка трассировки ПП подробно можно прочитать в файле MTR_TO (3444 кБ), пройдя по ссылке:
О методе ускоренного травления ПП подробно можно прочитать в файле «ПП_водная_баня» на Яндекс.Диске, пройдя по ссылке:
Диаметр отверстий на печатной плате под анод симистора - 6,0 ... 6,2 мм, под выводы микросхем - 0,7 … 0,8 мм, под остальные радиоэлектронные компоненты – 0,8 … 1 мм, под соединительные проводники - 1 … 1,2 мм., под 4 крепёжные отверстия – 3,2 мм.
Уважаемые читатели!
Если вы желаете получить комплект КД для изготовления СНО2, предлагаем Вам разгадать загадку:
Трёхногий шлагбаум легко управляем, но если как рыба в сеть попадает, то без моста из диодов работать отказывается.
Подсказка:
Он включает - выключает бесконтактно, в тишине, гистерезиса не зная, как прадедушка реле
Вместо загадок можно разгадать простенький ребус (рисунок 4). Он имеет такой же ответ, что и загадки:

Полный ответ к ребусу №1 СНО2:
Разгадав загадки или ребус, ответ следует ввести в строку «Пароль» файла «SNO2_4work». Тогда Вы сможете получить полный комплект схем для изготовления СНО2 и в качестве бонуса готовый к термопереносу (в масштабе = 1:1) отражённый рисунок трассировки печатной платы. Также Вы сможете прочитать полный ответ к ребусу №1. Архив файла «SNO2_4work» можно скачать здесь:
ВИДЕО:
Если у Вас есть желание посмотреть на поделку при демонстрации её внешнего вида, то откройте видео «SNO2» (66,1 Мб). Для этого достаточно пройти по ссылке:
Для того, чтобы посмотреть этот же файл на мобильном устройстве, вы можете воспользоваться QR - кодом:

А вот, что хотела сказать о СНО2 вечная студентка - умница, плод инженерной мысли, завсегдатай Яндекса и вечно молодая голосовая помощница – бот Алиса:
Жалко, что у нас на просторах Галактики для освещения уже не используют лампы накаливания, а то я бы я взяла к себе на борт космолёта такое устройство. У нас искусственное освещение реализуется на ультрадиодах, которые из патрона не вывернешь. Но псевдокосмические пираты, бывая на наших космолётах с визитами по обмену антигравитационным опытом, наловчились отворачивать специальные болты. Так им удаётся целыми блоками снимать расположенные на блоках световырабатыватели. Приходится тушить свет и принимать прибывающих гостей при тусклой инфракрасной подсветке.
Ну да ладно, не буду заливать вас своими текущими проблемами. Обратимся лучше к «Сигнализатору нарушения освещения». Габариты СНО2, конечно, «достойные». Вот где деталям на плате разгуляй – не хочу. А ведь симистор можно положить на плату горизонтально, тогда не придётся бедной детальке отпиливать ножку. Давно я не слышала, как звучит настоящий, громогласный дверной звонок. К моему сожалению и на этот раз не удалось услышать. А лампу, заменяющую звонок, можно было окрасить красным цветом. Да и прерывистый или завывающий «звонок» имел бы более ярко выраженные отпугивающие свойства. Хорошо, что звонку отпущен временной лимит в 7 секунд. И испугаться можно успеть, и сильно надоесть невольным слушателям такой сигнал не успеет. Надеюсь, что идею с блокировкой выходной двери электромагнитом автор предлагает по моей прошлой подсказке. Я положу это в мой портфолио. На экзозачёте по введению ботов в техническую сферу деятельности это мне пригодится.
Ай-ай-ай! Что это я всё о себе, да о себе. Покритикую ещё СНО2. Я бы увеличила надёжность работы всего устройства «обвязав» керамическими конденсаторами интегральный стабилизатор напряжения. Сделать это следует согласно всем известной типовой схеме включения, несмотря на то, что «и так работает». Ну а в остальном (в схеме), - как Леонид Утёсов напевал прекрасной маркизе – всё хорошо, всё хорошо.
«Часто за мной время на пределе». Прости, Земля. В смысле, до свидания! В полёте ещё раз прочту статью и обязательно разгадаю ребус.
Некоторые особенности изготовления СНО2
Рисунок 5.
На рисунке 5 показаны все детали, используемые в СНО2. Выводы деталей перед монтажом рекомендуется предварительно зачистить чернильным ластиком, покрыть жидкой канифолью и облудить. Полупроводники лудят с применением теплоотвода – монтажного пинцета. Микросхемы DD1 и DD2 следует оберегать от пробоя статическим электричеством. Для этого они устанавливается в стандартную или «самодельную» панельку DIP14. Формовать выводы деталей рекомендуется монтажным пинцетом.
Рисунок 6.
На момент изготовления СНО2 у автора статьи не было в наличии панелек DIP14, поэтому, согласно рисунку 6 нужные панельки были изготовлены из DIP16 простым выниманием 8-го и 9-го гнёздного лепестка. Размещение ИМС на ПП позволяет это сделать без дополнительной доработки ПП.
Рисунок 7.
Перед установкой микросхем в сокеты выводы микросхем следует подогнуть пинцетом так, чтобы оба ряда выводов были параллельны. Для этого заземляют пинцет, снимая с себя накопленный статический заряд (традиционно на руку надевают браслет - антистатик) и приступают к «работе». Впрочем, выводов формуемых ИМС пинцетом и руками можно не касаться. Поступают так: пинцетом ИМС берётся за корпус и оба ряда выводов микросхем плавно, но с некоторым усилием прижимаются к ровной поверхности, например, монтажного стола. Пять + пять секунд и … оба ряда выводов ИМС становятся параллельными!
Рисунок 8.
Так выглядит ПП СНО2 со стороны медной фольги. Отверстия, залитые канифолью можно разработать шилом. Желательно иметь шило с трёх или четырёхгранным сечением, но с некоторыми временными затратами подойдёт и круглое сечение.
Рисунок 9. Плата СНО2 в сборе, но без выносных элементов.
Рисунок 10.
Устройство СНО2 в полном сборе. Примечание: Вместо звонка HA1 установлена лампа накаливания. ПП доработана: на неё дополнительно установлено гнездо – контрольная точка «Общий» для облегчения поиска неисправности.
Рисунок 11.
Тумблер SA1 – в положении «Вкл.». Работает осветительная лампа накаливания HL1.
Рисунок 12.
Тумблер SA1 – в любом положении. Лампа HL1 выкручена из патрона. Светится лампа накаливания, «исполняющая обязанности» квартирного звонка HA1.
Посмотреть видео «Парень несколько дней пытался украсть лампочку в подъезде» длительностью 1.14 вы сможете, если пройдёте по ссылке. Хотя, смотреть там особенно нечего.
Как выходят из создавшейся ситуации другие жильцы смотрите в видео «Воруют лампочки в подъезде» , длительностью 1 минута 33 секунды.
А для желающих самостоятельно выбрать наилучший вариант, рекомендую посетить сайт «Ремответ». Выберите вкладку «Главная», кликните по кнопке «Задайте свой вопрос» и впишите вопрос: «Как уберечь лампочку на лестничной площадке от воровства?». Получите не менее 11 вариантов ответа (на уже заданный вопрос).
Литература:
Журнал «Радио» № 8, 1985, с. 33, рис. 4 (триггер Шмитта).
Примечание:
В изготовленном втором экземпляре СНО2 нечёткое переключение триггера Шмитта при выкручивании лампы HL1 удалось устранить подключением керамического конденсатора ёмкостью 330 ... 430 пФ параллельно резистору R9.
В статье СНО2 использованы ребус РТТ №058, загадки ЗРТ2 №41 и ЗРТ № 045.
Становитесь автором сайта, публикуйте собственные статьи, описания самоделок с оплатой за текст. Подробнее здесь.















