Зубной щёткой (далее просто ЗЩ) человек пользуется издревле. Родиной ЗЩ считается Китай, где её, как гигиеническое средство содержания ротовой полости в чистоте, используют более 10 веков. Однако попытки упорядочить (техническими средствами) использование ЗЩ начались совсем недавно. Как выясняется из опросов, многие люди чистят зубы не регулярно, и редко кто выдерживает минимально необходимое время. Обычно это объясняется леностью характера, отсутствием в ванной комнате часов, а без них при монотонном скучном занятии (чистке зубов) время течёт субъективно медленно. Постоянно использовать механические и электромеханические часы в условиях повышенной влажности в умывальнике не желательно. Специально приносить и каждый раз уносить часы, да ещё устанавливать их в режим таймера, очень неудобно, требует дополнительного времени, которого и так постоянно не хватает. Предлагаемый Вашему вниманию таймер «Юный зубочист» - 2 (далее просто ТЮЗ-2) легко решит данную проблему и не потребует от человека никаких дополнительных действий (включения питания, установки выдержки, нажатия кнопки запуска таймера, выключения питания) и временных затрат.
Идея создания ТЮЗ-2 появилась 25 марта 2008 года, когда по Радио 1 РФ в рубрике «Реальная фантастика с Владимиром Беловым. Электроника вокруг нас» прошла информация о разработанной «умной» микропроцессорной щётке. Первые экземпляры такой щётки появились на прилавках Британских магазинов. В щётку «Триумф» вмонтирован микрочип, который посылает на ЖК-дисплей информацию о том, какая часть полости рта нуждается в особо тщательной очистке; показывает уровень давления щетинок щётки на зубы и подсказывает, когда нужно менять изношенную головку. Кроме того, в щётке есть таймер. Каждые 30 секунд он предупреждает, что пора переходить к чистке другой части полости рта. И, наконец, подсказывает, что время, рекомендованное стоматологами для чистки зубов, уже истекло.
Если ограничиться использованием таймера, вместо ЖК-дисплея применить небольшое светодиодное табло, а схему разместить не в самой щётке, а в отдельном корпусе, то подобная упрощённая конструкция может быть легко реализована начинающими радиолюбителями.
Для достижения оптимального лечебно-профилактического эффекта, минимальное время чистки зубов должно составлять около 2 минут (желательно 3 раза в день после еды), но и не более 4 минут во избежание стирания зубной эмали и появления болевых ощущений особенно у обладателей сверхчувствительных зубов.
При вынимании ЗЩ из стакана - держателя, встроенного в корпус ТЮЗ-2, на схему подаётся питание, начинает работать низкочастотный задающий генератор. А счётчик - дешифратор поочерёдно включает белый, зелёный, жёлтый, красный светодиоды (на 60 секунд каждый) и, тем самым, обозначает временные интервалы чистки разных (левой, правой, верхней, нижней) частей ротовой полости. На каждую часть рта отводится по 60 секунд. По окончании четырёх одноминутных интервалов, 1 минуту звучит тональный сигнал, сообщающий, что рекомендуемое время для чистки зубов истекло. По окончании работы зуммера, тактовый генератор останавливается и ТЮЗ-2 переходит в дежурный режим, даже если звучание зуммера не «заставило» пользователя ЗЩ установить щётку в стакан – держатель.
Отличительная особенность ТЮЗ-2 заключается в оснащении таймера оригинальным (хорошо отличимым от сигнализаторов других бытовых электронных устройств) тональным сигнализатором, напоминающем звуки «пи-и-и, бип-бип, пауза; пи-и-и, бип-бип, пауза» и так далее. Причём количество «бип» в каждой пачке импульсов может быть легко изменено. При этом количество использованных в устройстве ИМС не увеличено.
Основной недостаток ТЮЗ-2 - невысокая временная стабильность задающего генератора, определяемая RC-цепью - оправдывается простотой схемы. Однако, высокая точность отсчёта времени при чистке зубов не требуется.
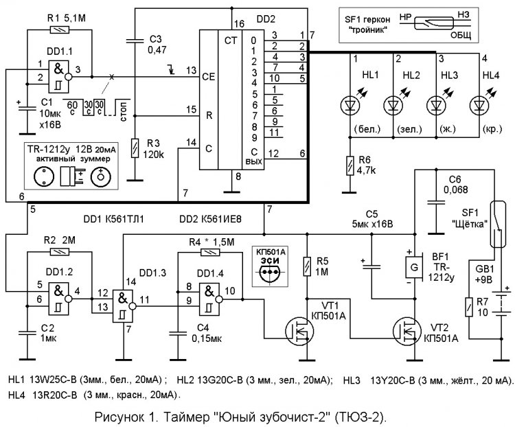
Состав ТЮЗ-2.
ТЮЗ-2 состоит из:
- задающего генератора, собранного на элементах DD1.1, C1, R1;
- счётчика - дешифратора DD2;
- цепи C3, R3 установки DD2 в нулевое состояние при включении питания;
- генератора - двойного манипулятора (собранного на элементах DD1.2, C2, R2, логическом элементе DD1.3, элементах DD1.4 C4, R4), делающего звучание тонального зуммера BF1 оригинальным (прерывистым);
- полевого транзистора VT1 и стокового резистора нагрузки R5;
- токового ключа на полевом транзисторе VT2 с его стоковой нагрузкой - активного зуммера BF1 и конденсатора C5 фильтра постоянного тока;
- четырёх разноцветных светодиодов HL1 … HL4 и общего для всех СДИ (светодиодных индикаторов) токоограничительного резистора R6;
- конденсаторов фильтра С5, С6 и резистора R7 для разряда конденсаторов при выключении питания;
- батареи GB1 «Крона» типа 6F22-9V с номинальным рабочим напряжением +9В и выключателя (коммутатора) питания - геркона SF1 «Щётка».
При вынимании ЗЩ из стойки, магнит закреплённый на ручке щётки удаляется от геркона SF1 (см. рисунок 1) и SF1 устанавливается в правое (по схеме) положение. Напряжение питания с батареи GB1 поступает на цепь C3, R3 установки ТЮЗ-2 в исходное (нулевое состояние). Пока конденсатор С3 заряжается через резистор R3, на нижней (по схеме) обкладке С3 присутствует высокий уровень напряжения, который поступает на вход R («Сброс») – вывод 15 DD2 и устанавливает счётчик DD2 в исходное состояние: На выходе «0» (выводе 3) DD2 устанавливается логическая единица и белый светодиод HL1 включается, указывая, что началась 1-я минута работы таймера, а на всех остальных выходах DD2 устанавливаются логические нули и остальные СДИ не светятся. Одновременно на вход (вывод 1) элемента DD1.1, с выхода переполнения «С вых» (вывод 12) DD2 подаётся логическая единица, разрешающая работу тактового генератора, собранного на элементах DD1.1, C1, R1. Генератор импульсов начинает работу и на его выходе (выводе 3 DD1.1) периодически появляются импульсы прямоугольной формы с периодом следования 60 ± 1 с и скважностью 2 (меандр). Период следования импульсов определён номиналами времязадающей цепи C1, R1. Причём, первый отрицательный (счётный для входа СЕ DD2) перепад напряжения на выходе (выводе 3) DD1.1 появляется также через минуту после включения питания ТЮЗ-2 (несмотря на то, что он первый). При первом, втором и третьем счётном перепаде напряжения на входе СE (выводе 13) DD2 уровень логической 1 поочерёдно появляется на выходах «1», «2», «3», вызывая (также поочерёдное и поминутное) свечение светодиодов: HL2 (зелёного), HL3 (жёлтого) и HL4 (красного).
При четвёртом счётном перепаде напряжения на входе СE (выводе 13) DD2 уровень логической 1 (также на 1 минуту) появляется на выходе «4» (вывод 10) DD2. Так как выход «4» (вывод 10) DD2 соединён с входом (выводом 5 DD1.2) разрешения работы генератора - двойного манипулятора, генератор, собранный на элементах DD1.2, C2, R2 вырабатывает импульсы частотой 1 Гц со скважностью 2. Эти импульсы проходят через элемент DD1.3 и когда на входе разрешения (выводе 13) DD1.4 присутствует лог 1, генератор на элементах DD1.4 C4, R4 вырабатывает инвертированные импульсы положительной полярности с периодом следования около 0,16 с. С выхода (вывода 10) DD1.4 эти импульсы поступают на затвор полевого транзистора VT1 и в инвертированной форме, снятые со стока VT1 поступают на токовый ключ, собранный на полевом транзисторе VT2. При открывании VT2 ток открытого канала поступает на зуммер BF1, вызывая его работу (тональное звучание, напоминающее звуки «пи-и-и, бип-бип, пауза; пи-и-и, бип-бип, пауза»). Конденсатор С5 делает работу зуммера стабильной. Зуммер извещает об окончании времени, отведённого для чистки зубов, предлагая установить ЗЩ на место, и тем самым отключить питание ТЮЗ-2.
Если по какой - то причине ЗЩ не устанавливается в стакан - держатель, то при пятом счётном перепаде напряжения на входе СE (выводе 13) DD2, на выходе переполнения «С вых» (вывод 12) DD2 появляется логический ноль, запрещающий работу тактового генератора, собранного на элементах DD1.1, C1, R1 по входу (вывод 1) DD1.1 разрешения генерации. Генератор импульсов прекращает работу и на его выходе (выводе 3 DD1.1) устанавливается высокий уровень. Так как при этом на входе (выводе 5) DD1.2 лог 0, то через три инвертирующих элемента (DD1.2, DD1.3, DD1.4) на выходе (выводе 10) DD1.4 - логическая 1. Транзистор VT1 открыт и на его стоке установлен логический ноль. Этот логический 0 поступает на затвор VT2; VT2 закрыт, сопротивление канала сток - исток стремится к бесконечности и стоковая нагрузка транзистора VT2 - активный (имеющий встроенный тональный генератор) зуммер BF1 обесточен. При этом ни один светодиод не светится и зуммер не звучит: Так ТЮЗ-2 переходит в дежурный энергосберегающий режим и не будет разряжать батарею GB1, даже если ЗЩ не установлена на место, или установлена неправильно (щетиной вниз).
Установка ЗЩ на место - в стакан-держатель - вызывает установку контактов SF1 «Щётка» в левое (по схеме) положение. Замкнувшиеся контакты геркона SF1 разряжают конденсаторы ТЮЗ-2 через низкоомный резистор R7, быстро подготавливая устройство для случая незамедлительного нового цикла работы.
Подстройка ТЮЗ-2.
Выполненная без ошибок и из исправных деталей схема ТЮЗ-2 не требует настройки. Уточнить период следования задающего генератора можно резистором R1*, а период следования генератора - двойного манипулятора, собранного на элементах DD1.2, C2, R2, резистором R2. При использовании других типов СДИ изменить яркость свечения HL1 … HL4 можно резистором R6 (2,2 … 10 кОм). Практически уменьшать номинал R6 можно до тех пор, пока подсадка уровня логической 1 на соответствующем выходе DD1 не составит 40% от величины напряжения питания батареи. Однако по ТУ уровень выходного напряжения должен составлять 96%, не менее, от величины напряжения питания. Поэтому в схеме ТЮЗ-2 рекомендуется применить суперъяркие светодиоды. При использовании СДИ типа АЛ307 выходы DD2 следует «умощнить» при помощи ИМС К561ЛН2 (6 инверторов с выходным током логического 0 до 8 мА), а это потребует изменения рисунка, увеличения размеров платы и приведёт к некоторому увеличению потребляемого тока.
Детали ТЮЗ-2.
В ТЮЗ-2 применены постоянные резисторы МЛТ. Конденсаторы С2 - С4, С6 керамические типа КМ. Остальные конденсаторы – оксидные зарубежного производства. С1 - обязательно с малым током утечки, например, серии CFM фирмы «Маrоn» (корпус красного цвета с указанием максимальной рабочей температуры 105 градусов С) или серии ТК фирмы «Jamicon». В качестве HL1 … HL4 рекомендуется использовать светодиоды высокой яркости [2]. Светодиод HL1 можно заменить белым 27W20C-C (5 мм., 3,0 … 3,6 В, 20 мА, 9 … 12 кд); HL2 - зелёным 27G20C-B (5 мм., 515 … 530 нм, 3,0 … 3,6 В, 20 мА, 6 … 9 кд); HL3 - жёлтым 27Y20C-B (5 мм., 585 … 595 нм, 1,9 … 2,2 В, 20 мА, 3 … 4 кд); HL4 - красным 27R20C-C (5 мм., 615 … 630 нм, 1,9 … 2,2 В, 20 мА, 3 … 4 кд). При желании белый HL1 можно заменить синим 27B20C-B (5 мм., 460 … 470 нм, 3,0 … 3,6 В, 20 мА, 3 … 5 кд). Транзисторы VT1 и VT2 можно заменить КТ504А, BS170 (разные цоколёвки!) или любым из серии КП501 … КП505, кроме КП503. Микросхема DD1 К561ТЛ1 может быть заменена зарубежной CD4093А. Зарубежный аналог DD2 К561ИЕ8 - CD4017AE. Геркон SF1 - любой типа «тройник» с рабочим током не менее 20 мА (номинальный рабочий ток BF1). Зуммер BF1 TR-1212y (12 Вольт, 20 мА) при некотором увеличении потребляемого тока (до номинального) и заметном увеличении громкости, можно заменить зуммером TR-1209y (9 Вольт, 20 мА). А оперативно уменьшить громкость звучания зуммера можно, заклеив отверстие излучателя кусочком скотча или изоленты. Батарея GB1 – типа 6F22 с номинальным напряжением 9 Вольт или литиевый аккумулятор GB1 типа Finepower KT-3113 «Крона» 9V 500 мА/ч, с micro USB для подзарядки.
Пайку радиоэлектронных компонентов следует вести заземлённым жалом паяльника. Обойтись без заземления можно, применив для ИМС и полевых транзисторов специальные розетки (сокеты), и установив в них «полевые структуры» по окончании пайки остальных деталей.
Печатная плата ТЮЗ-2 выполнена из односторонне фольгированного стеклотекстолита размерами 54 х 39 х 2 мм (см. рисунки 2 и 3). Порядок нумерации элементов DD1.3 и DD1.4 изменён на обратный для упрощения трассировки печатной платы.


Плата ТЮЗ-2 устанавливается вертикально в прямоугольном пластмассовом корпусе - мыльнице размером 100 х 60 х 30 мм. Снизу к корпусу (для устойчивости) можно прикрепить расширенное основание, например из дюрали, фторопласта, гетинакса или стеклотекстолита размером 100 х 50 х 2 мм. Выбранный рисунок фальшпанели (см. рисунки 4А … 4Д)





распечатывается на цветном принтере, приклеивается клеем ПВА к зачищенной мелкой шкуркой передней стенке корпуса. После сушки под прессом (с прокладкой из впитывающей влагу бумаги) в течение 24 часов, рисунок защищается от механических повреждений широкой полоской прозрачного скотча.
Светодиоды HL1 … HL4 и зуммер BF1 устанавливаются, как и остальные радиодетали, на печатной плате. «Акустические» отверстия на фальшпанелях (рисунки 4А … 4Д) под зуммер BF1 слегка смещены относительно центра расположения зуммера на печатной плате в «художественных» целях, что практически не влияет на громкость звучания зуммера. Для установки ЗЩ, с левого бока корпуса ТЮЗ-2 прикреплена двумя винтами М3х10 половинка от школьного пенала диаметром 25 мм. Толщина и форма ручек, вновь поступающих «на службу» ЗЩ различаются. Поэтому при частой замене ЗЩ рекомендуется купить сразу несколько одинаковых щёток. Для ЗЩ «поменьше» следует изготовить 1 - 2 вставки, уменьшающие внутренний диаметр гильзы. Постоянный магнит лучше выбрать цилиндрической формы и (в простейшем случае) прикрепить его к концу ручки ЗЩ ПВХ – трубкой.
Рисунок печати – «трассировка печатной платы» – (см. рисунок 3) может быть перенесён на медную фольгу методом термопереноса. О методе термопереноса рисунка трассировки ПП (печатной платы) подробно можно прочитать в файле MTR_TO (3444 кБ), пройдя по ссылке:
О методе ускоренного травления ПП подробно можно прочитать в файле «ПП_водная_баня» на Яндекс.Диске, пройдя по ссылке:
Диаметр отверстий на печатной плате под микросхемы 0,7 … 0,8 мм, под остальные радиоэлектронные компоненты – 0,8 … 1 мм, под соединительные проводники - 1…1,2 мм., под крепёжные отверстия – 2,5 мм.
Готовую плату ТЮЗ-2 с распаянными на ней деталями желательно покрыть из пульверизатора несколькими слоями влагозащитного лака. До покрытия лаком на СДИ временно одевают ПВХ трубки или бумажные полые цилиндры для защиты излучателей СДИ от лака.
ТЮЗ-2 работоспособен при снижении питания до 3,5 Вольт. Нижний порог питающего напряжения определяется прямым рабочим напряжением (3,0 … 3,6 Вольт) применённых в устройстве светодиодов.
Информация любителям улучшать схемы.
Для любителей модернизации можно посоветовать исключить из схемы ТЮЗ-2 (рисунок 1) транзистор VT1 и резистор R5, а вместо VT2 установить менее доступный для радиолюбителей полевой транзистор с p - каналом типа КП507А или КП508А, взаимно изменив точки подключения стока и истока. При этом зуммер BF1 окажется включённым в цепь истока истокового повторителя на полевом транзисторе и на включённом зуммере расчётное рабочее напряжение будет на 0,6 … 2 Вольта (напряжение отсечки затвор-исток КП508А) меньше напряжения питания батареи GB1. Впрочем снижение громкости звучания зуммера будет практически не заметно. Дополнительно на печатной плате между «пятачками» (медными площадками) для затвора и стока VT1 следует установить перемычку. После такой доработки расчётный ток дежурного режима должен уменьшиться на 9 мкА (ток через резистор R5 при открытом VT1), что заметно повысит срок службы батареи GB1 (это особенно важно для забывающих устанавливать ЗЩ после чистки зубов в стакан держатель). Для уменьшения потребляемого тока в дежурном режиме вместо цепочки VT1, R5 можно также использовать один (из четырёх имеющихся в одном корпусе) логический элемент дополнительной микросхемы К561ЛА7 или К561ЛЕ5, соединив его входы вместе. (Входы незадействованных логических элементов подключают к общему проводу или к «+» питания). Такая доработка потребует изменения рисунка и увеличения размеров печатной платы.
Уважаемые читатели, получить дополнительный материал по статье ТЮЗ-2 Вы сможете, разгадав предлагаемые вашему вниманию ребусы (см. рисунки 5А … 5Ж):
1). Разгадав ребус №1 Вы узнаете, какую деталь можно исключить из схемы при отсутствии сильнодействующих источников импульсных помех, расположенных рядом с ТЮЗ-2:

2). Разгадав ребус №2 Вы узнаете, какую деталь можно исключить из схемы, если не требуется мгновенной повторной готовности включения ТЮЗ-2 после установки ЗЩ в стакан - держатель.

3). Ребус № 3 подскажет Вам, каково функциональное название каскада на транзисторе VT1 и резисторе R5.

4). Ребус № 4 подскажет Вам, каково функциональное назначение конденсатора С5, включённого параллельно зуммеру BF1.

5). Ребус № 5 подскажет Вам, что имеет в своём составе каждый логический элемент «2И-НЕ» микросхемы DD1 К561ТЛ1 в отличие от микросхемы К561ЛА7.

6). Ребус № 6 даст Вам «официальное» название микросхемы DD2 К561ИЕ8 согласно справочнику «Популярные цифровые микросхемы» В. Л. Шило.

7). Ребус № 7 подскажет Вам, можно ли использовать в схеме ТЮЗ-2 геркон SF1 с нормально разомкнутыми контактами.

Ответы к ребусам ТЮЗ-2 №№ 1 ... 7:
А теперь предлагаем Вашему вниманию бонусный блок к статье ТЮЗ-2.
Первая часть блока - разгадать загадки:
Одновходовый элемент оба уровня ласково встречает, но спустя мгновение, всех прибывших с ног на голову ставит.
Если загадка не поддаётся, прочитайте подсказку:
В нём сигнал меняется, зеркально отражается
Разгадав загадки, следует ввести ответ к загадкам в строку «Пароль» файла «TiUZ-2_4work». Тогда вы сможете, получить комплект схем для изготовления ТЮЗ-2, и в качестве бонуса готовый к термопереносу (также в масштабе = 1:1) отражённый рисунок трассировки печатной платы. Также, Вы сможете в открытом виде прочитать ответ к ребусу ТЮЗ-2 №3. Архив файла «TiUZ-2_4work» можно скачать здесь:
Вторая часть - ребус ТЮЗ-2 № 3 (см. рисунок 5) является заданием, дублирующим загадки. Его можно разгадать вместо загадок.

Рисунок 5.
Полный ответ к ребусу ТЮЗ-2 №3:
По полному ответу к ребусу несложно выделить ответ и заодно можно проследить почему так, а не иначе читаются рисунки, составляющие ребус.
ВИДЕО
Если у Вас есть желание посмотреть на поделку при демонстрации её внешнего вида, то откройте видео «TiUZ-2» (76,8 МБ), пройдя по ссылке:
Для того, чтобы посмотреть этот же файл на мобильном устройстве вы можете воспользоваться QR - кодом:

А вот, что хотела сказать об ТЮЗ-2 голосовой помощник от Яндекса, непревзойдённый диктор – бот Алиса:
Таймер «Юный зубочист», пожалуй, одна из немногих идей, воплощённых в завершённую конструкцию, которая хотя и косвенно, но способствует укреплению здоровья человеческого организма. Больные зубы, плохо прожёванная пища способствуют заболеваниям желудка, а далее по известной цепочке постепенно приводят в негодность весь организм.
Но оставим развитие темы стоматологам и вернёмся к нашим баранам, то есть к критике ТЮЗ-2.
Я тут покопалась в википедии и обнаружила, что в название поделки проникло слово, не существующее в русском языке. Хотя лучше сказать вкрался неологизм. (Будет не так обидно ни для автора, ни для поделки). Слово «зубочист» образовано по аналогии со словом «трубочист», и его семантика хорошо понятна из контекста.
Я решила промоделировать использование ТЮЗ-2 на себе и была рада его работе целых 4 минуты. Потому, что зуммер, который включился в начале пятой минуты мог бы звучать не так долго. Но это пустяк, особенно если этот чрезмерно громкий излучатель можно залепить кусочком изоленты.
А вот с тем, что аккумулятор для его зарядки можно не вынимать из корпуса, я бы поспорила. Ведь встроенный в аккумулятор индикатор уровня заряда будет скрыт от глаз стенками корпуса.
В корпусе изготовленного таймера осталось много свободного места, и можно бы расположить стакан для зубной щётки внутри корпуса, а не снаружи.
С другой стороны, на свободном месте в корпусе можно разместить какие-нибудь дополнительные полезные устройства. А это уже не минус, а плюс для поделки.
Ещё хочется отметить, что ТЮЗ-2 не отнимает ни капельки времени у чистильщика зубов на какие-либо дополнительные действия: не нужно включать питание, не нужно вручную устанавливать выдержку. Да и видимых органов управления в таймере нет! А если бы аккумулятор подзаряжался от звука льющейся из-под крана воды, то было бы вообще здорово. Впрочем, зарядить аккумулятор вручную всего 1-2 раза за полгода тяжёлой обязанностью не назовёшь.
Решено, я срочно начинаю выращивать себе не виртуальные, а настоящие зубы, чтобы попробовать их чистить с помощью ТЮЗ-2.
На этом дозволенные речи прекращаю: улетаю на стоматологический семинар по созданию полезных ортопедических новшеств, которые лучше бы оставались на прилавках магазинов и пригодились бы только злостным нелюбителям чистить зубы. Пожелайте мне удачи! И почаще держите в руках ваши электрические и просто гигиенические зубные щётки!!! А автору статьи зачёт за обогащение русского языка новой лексической единицей (или, попросту говоря, новым словом).
Некоторые особенности изготовления ТЮЗ-2.
Рисунок 6.
Хорошо, когда для вырезания ПП из заготовки уже «готовы» прямые углы, а один из размеров печатной платы является унифицированным (одинаковым) для всех плат различных изделий.
Рисунок 7.
Кромки вырезанной ПП обрабатываются на личном и бархатном напильниках. Отражённый рисунок ПП вырезается ножницами, оставляя припуск с одной из сторон (на рисунке 7 припуск сделан справа).
Рисунок 8.
Фольгированная сторона ПП зачищается шкуркой, протирается кусочком ветоши (тряпочкой) и обезжиривается ватным тампоном, смоченным, например, спиртом.
Рисунки 9 и 10.
В фото кюветке (или другой химически нейтральной посуде) размачивается отражённый рисунок ПП, который тонером накладывается на медную фольгу платы и (через несколько слоёв бумаги) проглаживается утюгом до «проступления» рисунка ПП на проглаженной стороне.
Рисунок 11.
Если отражённый рисунок ПП сам не «отделился» от фольгированной поверхности платы, значит была неправильно выбрана температура утюга. Однако и в этом случае есть выход. Рисунок можно размочить и через 1-2 минуты скатать бумагу пальцем как с переводной картинки. Однако если бумажные волокна вплавились в тонер, то прижим утюга был черезмерным и последние бумажные волокна следует стирать очень осторожно и медленно (до десятка минут), постоянно смачивая палец водой, чтобы не стереть тонер (краску принтера).
Рисунок 12.
Перед травлением, в ПП делаются 2-4 отверстия, к которым привязывается петля из суровой нити. За петлю удобно вынимать ПП из травящего раствора и контролировать степень её протравленности. А также подёргивать, изменять местоположение и (при необходимости) изменять угол наклона платы.
Рисунки 13-16.
Травление ПП. Для того, чтобы нитяная петля не падала в травящий раствор, к горлышку банки цепляется бельевая прищепка.
Рисунок 17.
Если оставшийся после травления раствор не окрасился в явно выраженный зелёный цвет, то его следует закрыть плотной крышкой. Он может пригодиться в дальнейшем для травления ещё одной небольшой ПП. На банке желательно прилепить этикетку с указанием даты первого использования. Это поможет экспериментально узнать допустимый срок хранения раствора.
Рисунок 18.
Стакан – держатель для зубной щётки можно изготовить из одной половинки школьного пенала. Авторский стакан изготовлен из хрупкой пластмассы. Его кернение и сверление в нём отверстий приводило к растрескиванию пластмассы. Оказалось, гораздо проще для проделывания отверстий использовать не дрель, а жало нагретого паяльника.
Рисунок 19.
Постоянный магнит использован достаточно мощный, цилиндрической формы диаметром 7,5 мм. Зубная щётка перед сверлением обматывается несколькими слоями изоленты и закрепляется в губки тисков в вертикальном положении. Сверлить рекомендуется ручной дрелью.
Рисунок 20.
Обклеивание (оформление) корпуса поделки фальшпанелью многократно описано в авторских статьях. Наиболее подробное описание можно найти, например, в статье «Устройство управляемое Ирида и Перун» (рисунки 6 … 12) или «Монохромная светомузыка» (рисунки 7 … 17).
Дополнительный «секрет». Перед приклеиванием и пластмассовые, и бумажные поверхности слегка зашкуриваются. Но клей наносится только на пластмассовую поверхность, чтобы бумага раньше времени не пропиталась клеем, не размякла и неаккуратным движением не порвалась или не деформировалась. Далее следуйте уже опубликованным описаниям.
Рисунок 21.
ТЮЗ-2 находится в отключённом (не рабочем) состоянии, так как щётка расположена в стакане – держателе.
Рисунок 22.
Щётка вынута из стакана – держателя (для чистки зубов). Идёт вторая минута работы таймера (светится зелёный светодиод).

Рисунок 23.
Рекомендуемый тип аккумулятора с гнездом «micro USB» для подзарядки. Отверстие под гнездо «micro USB» сверлится в дне корпуса. Таким образом для подзарядки, не потребуется вынимать аккумулятор из корпуса.
Во втором авторском варианте ТЮЗ-2 звучание зуммера BF1 сделано менее замысловатым (просто непрерывным). Для этого сигнал, снимаемый с выхода «4» (вывода 10) DD2 отключён от входа (вывода 5) DD1.2 и подключён к входу (выводу 9) DD1.4. При этом вход (вывод 5) DD1.2 соединяется со входом (выводом 6) DD1.2, а выход (вывод 11) DD1.3 остаётся «в воздухе». Другое изменение в схеме: Белый светодиод заменён синим.
Примечание: в статье «ТЮЗ-2» использованы ребус ТЮЗ-2 №3 и загадки ЗРТ2 № 32 и ЗРТ2 №57.
Литература: А. Ознобихин. Таймер для зубной щётки. «Радио» 2009, №1, с. 48-49.
Становитесь автором сайта, публикуйте собственные статьи, описания самоделок с оплатой за текст. Подробнее здесь.






















