Привет друзья!
Сегодня мы соберем простой импульсный преобразователь на микросхеме линейного стабилизатора LM7805
Для начала хочу сказать что это схема не новая и она давно гуляет по просторам интернета, её уже собирали многие
ДЕТАЛИ
Разберём детали которые понадобятся нам для сборки
Вот они:
| МИКРОСХЕМА L7805 | ТРАНЗИСТОР PNP |
| ДРОССЕЛЬ 100uH | ДИОД ШОТТКИ |
| КОНДЕНСАТОР 470pF | КОНДЕНСАТОР 470uF |
| РЕЗИСТОР 51Ом | РЕЗИСТОР 10Ом |
У меня микросхема L7805A в корпусе TO-220FP и у неё рассеиваемая мощность меньше, но в данной схеме это значения не имеет, так как микросхема будет управлять транзистором и нагреватся не должна
Транзистор нужен PNP структуры, я взял 2SB1366 на ток 5 Ампер, но из-за корпуса рассеиваемая мощность всего лишь 25 ватт, это тоже не проблема так как у нас не линейный преобразователь
В данной схеме подойдёт много распространённых транзисторов, например: КТ818 или TIP42
Дроссель я намотал на ферритовую гантельку, 40 витков проводом 0,5 мм
Вот какие характеристики получились:
Не пишите мне что это катушка индуктивности а не дроссель
Диод Шоттки я взял IN5819 он рассчитан всего лишь на 1 Ампер, но когда я его проверял, он и 3 Ампера держит, хотя лучше заменить на диод с током 3 Ампера, в схеме работает и обычные с быстрым восстановлением, но у Шоттки падение напряжения меньше, поэтому КПД будет больше
Конденсатор я взял на 470pF от него зависит частота преобразователя
На резисторы прошу не обращать внимания, я соединил два резистора последовательно чтобы получить 10 Ом, но зато рассеиваемая мощность увеличилась
Конденсатор на 470uF не обязателен, но с ним всё работает намного лучше, я взял с напряжением 25 вольт
СБОРКА
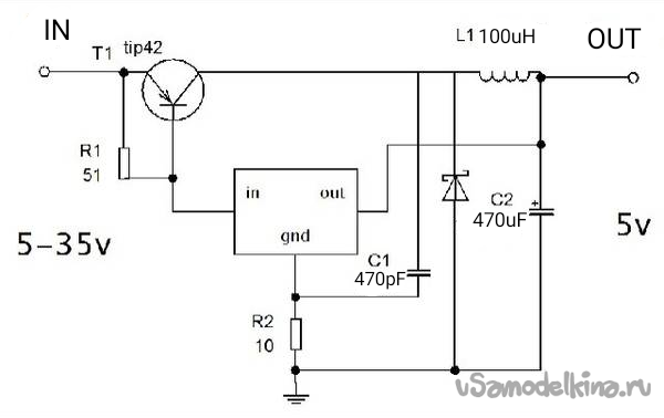
Когда всё элементы для сборки у нас имеются пришло время собирать наш импульсный преобразователь, собирать будем по схеме ниже:

Пожалуй не будем рассматривать каждый припаянный элемент и соберём всё за несколько секунд
За несколько секунд я всё собрал и даже успел припаять провода на вход и выход
РАБОТА
Всё собрано и готово к работе, так давайте уже подключим питание и запустим это импульсный преобразователь, питать я буду от лабораторного источника питания, выставил напряжение на максимум и подключаем
Мультиметр на выходе показывает выходной ток, без нагрузки выходное напряжение 5,1В, при нагрузке в 785mA напряжение просело до 4,8 В, выходная мощность получается 4,8×0,785 = 3,768 округлим до 3,8Вт, смотрим напряжение и ток на входе 31,5 вольт и ток 190 мА, входная мощность 31,5 × 0,19 = 5,985 тоже округлим до 6Вт, видим что преобразование есть так как ток на выходе и в ходе разный, а КПД у нас 63 процента, что неплохо для такой простой схемы, учитывая разницу между входом и выходом, всего 2,2Вт идут в тепло, конечно же если разница между входом и выходом будет меньше то и КПД будет больше
Теперь узнаем сколько бы рассеивалось мощности при линейном преобразовании
31,5 - 5 = 26,5 × 0,785 = 20,8025 Вт! идут в тепло, это в 10 раз больше чем при импульсном преобразовании, и это очень горячо
Теперь рассмотрим импульсы с помощью осциллографа, вот они:
Без нагрузки нельзя изучить этот сигнал, видно только то как стабилизатор постоянно включается и выключается
Как мы видим у нас красивый меандр с частотой 68,5 кГц, она зависит от конденсатора C1 и увеличивается с повышением напряжения, а ещё зависит от нагрузки
Но есть большой минус, это пульсации на выходе, с ними можно бороться разными способами, но как минимум усилитель звука не подключишь, и самое противное что они треугольные
Частота у них 150 кГц, что в два раза больше чем частота работы преобразователя, но размах всего лишь 80mV, что составляет 1,6 % не очень но для такого преобразователя это хороший результат, я ожидал что будет хуже, хотя если сравнивать с преобразователями с алика то это преобразователь выигрывает)
Очень интересно это:
Если подавать меньше 8В то преобразователь отлично работает, но...
Абсолютно ноль пульсаций на выходе, это очень интересно, знать бы почему так, и преобразователь если что не стал линейным каким-то образом) он всё ещё преобразует как мы видим по току на входе и КПД 70%, хотя теперь он приблизился к линейному преобразователю, так как теперь рассеивает мощность этот преобразователь 1,6 Вт а линейный 2,2 Вт, если работа будет в таком режиме то смысла в импульсном ноль, но даже при такой маленькой разнице напряжений если ток возрастёт например до 5 А то намного эффективнее импульсный преобразователь, хотя выбор за вами
На этой ноте я с вами прощаюсь, я старался над этой статьей, и надеюсь вам она понравилась, если понравилась статья оцените, если нет то тоже оцените, но напишите что не понравилось, а в следующий раз может быть мы соберем современный импульсный преобразователь с регулировкой на микросхеме XL4016, а соберем или нет зависит только от вас, пока.
СОЦСЕТИ













