В качестве научного эксперимента рассмотрим, как можно ограничить температуру паяльника или мощность любого другого прибора без использования диммеров, микросхем и прочих подобных устройств. Эта самоделка позволяет лучше понять природу переменного тока, и то, как его можно регулировать очень простыми методами.
В схему обязательно ставим предохранитель и резистор около 100кОм для разрядки конденсатора!
Материалы и инструменты:
Материалы:
- конденсатор;
- диод;
- резистор 100кОм;
- провода.
Инструменты:
- паяльник.
Процесс изготовления:
Шаг первый. Схема
В первую очередь разберем, как все работает. У нас есть переменный ток, это «положительная» и «отрицательная» амплитуда напряжения относительно нуля, а на пике этой амплитуде напряжение 310В.
Если мы возьмем диод и обрежем половину амплитуды, от этого мы не уменьшим напряжение, но мы вдвое уменьшим силу тока, потому что вместо отрицательной полуволны у нас будет «0». Таким образом, не меняя частоту, получается, меняется разделить импульсы промежутком, типа как в контроллерах ШИМ.

Далее, если мы подключим конденсатор после диода, мы получим на нем напряжение 310В, он будет заряжаться до максимальной амплитуды полуволны.
Что нам сделать, чтобы снизить напряжение? Понадобится разряжать конденсатор, в качестве нагрузки у меня паяльник сопротивлением 2кОм.
Теперь паяльник будет питаться от напряжения конденсатора, а скорость зарядки конденсатора зависит от его емкости, то есть сравнительно маленькая емкость будет отдавать заряд паяльнику, и он будет работать на «эквиваленте 110В постоянного тока».
Что такое 220В? – это эквивалент постоянного тока относительно переменного сетевого напряжения 310В.
Шаг второй. Опыты
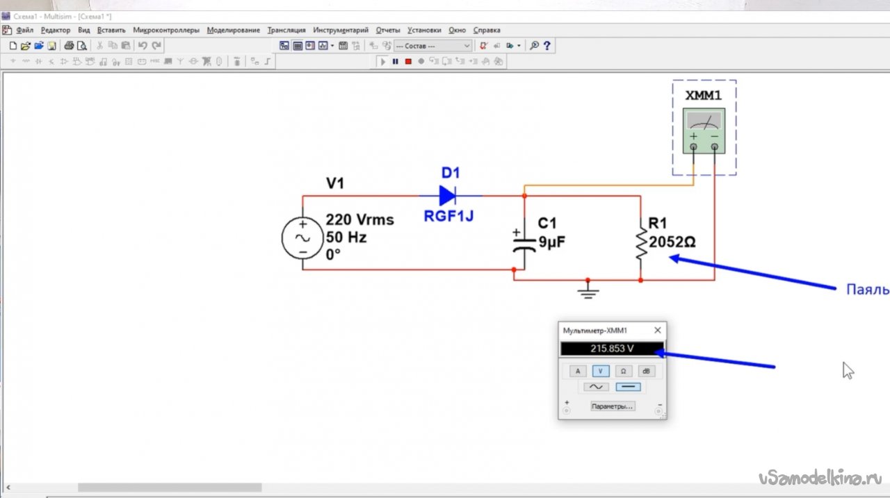
Для проведения первичных опытов можно использовать программу симуляции NI Multisim. В качестве опыта ставим конденсатор 100nF и при резисторе 2кОм получаем напряжение на нагрузке 125В.
Теперь увеличим емкость конденсатора до 1000nF, напряжение на нагрузке уже почти 132В!
На скринах выше исопользуется диодный мост, а на скринах ниже просто диод. Как видно, через мост напряжение выше, поскольку там исопльзуются обе полуволны и конденсатор накачивается быстрее.
Ниже стоит просто диод и на том же конденсаторе напряжение существенно ниже:
Проводим опыт с паяльником в реальном времени. Как видно, точность отличная!
Шаг третий. Расчет мощности
В завершении замеряем силу тока, которая идет на паяльник и в зависимости от напряжения можно понять, какая мощность идет на паяльник.
Как итог, можно легко ограничить мощность паяльника, вывести несколько режимов работы, как пример. Ну а в идеале можно попробовать сделать регулятор напряжения с плавной регулировкой. Ну а на этом пока все…











