Статья УАМП является руководством по модернизации ППД2 (Плеера, переключаемого дистанционно - 2) - см. рисунок 2 или для других разновидностей плееров, не имеющих принудительной («по умолчанию») установки режима «Repeat» при включении питания.
ВИДЕО
Для просмотра видео «УАМП» .mp4 размером 177,5 МБ и длительностью 5 минут 30 секунд, предлагаем перейти по ссылке.
Для этой же цели можно воспользоваться QR-кодом:

Предлагаем прослушать РЕЦЕНЗИЮ бота Алисы на УАМП
Вот, что хотела сказать об УАМП вечная студентка, плод инженерной мысли, умница – благоразумница и голосовая помощница - бот Алиса:
Начну, как обычно, с критических замечаний:
1). Я бы сразу сказала, что УАМП это лишь приставка к управляемому плееру. Кратко и понятно.
2). Реле можно было применить покомпактнее. Например, РЭС49 или РЭС60. А ещё лучше – ключ на полевой структуре.
3). Сопротивление резистора R6 обеспечивает разряд конденсаторов (и восстановление схемы) в течение целых 5 секунд. Надо бы сделать поменьше, уменьшив его сопротивление до 10 килоом!
4). Раздельные печатные платы для УАМП и ППД2 – не очень удобная конструктивная особенность.
5). Очень «смело» выполнен фильтр постоянного тока: всего на одном керамическом конденсаторе C4.
Положительные моменты:
1). Хорошо, что микросхему К561ТЛ1 можно заменить более дешёвой и широко распространённой К561ЛА7.
2). Зелёный светодиод наглядно индицирует включение режима «Repeat» и хорошо помогает при настройке УАМП даже без контрольно-измерительных приборов.
3). Повышена помехоустойчивость инфракрасного управления плеером введением дифференцирующей цепи C2 R2. Правда, дальность управления при этом уменьшена до десяти … двенадцати метров.
Советы:
1). Довольно дорогой транзистор КП505А можно заменить дешёвым КП501А с зеркальной цоколёвкой.
2). Питание (напряжение +5 Вольт) на УАМП лучше подавать не из точки А, а с анода диода 1N4007. Тогда свечение переливающегося индикатора будет подсказывать, что режим «Repeat» включён.
3). Применив микросхему в мини корпусе и малогабаритное реле, печатную плату УАМП можно значительно уменьшить.
4). Если сделать общую печатную плату, то можно сэкономить 4 крепёжных винта.
5). Изготовленным устройством можно не только оснащать беспилотные квадрокоптеры, но и торговые точки, включающие рекламу продукции при открывании входной двери.
Ой-ой-ой! Это мой Алисёнок пытается управлять дроном с установленным на него устройством. Отвлекусь от рецензии и предупрежу его, что за пределами спортзала связь будет неустойчивой. Простите за чрезмерную строгость рецензии! Улетаю на Демос. Вы ведь позволите на неделю захватить с собой ваш модернизированный плеер, чтобы протестировать его работу в условиях невесомости?
Пожелайте моему космическому кораблю пять Вольт под килем и мне - случайно не оторвать от плеера двухпроводной кабель питания. Надеюсь, до скорой встречи! И не скучайте!
Чтобы прослушать рецензию Алисы на мобильном устройстве вы можете воспользоваться QR-кодом:

Список сокращений, применённых в статье
Плеер А1 – «TENSTAR ROBOT TF … плеер».
ОВ – одновибратор.
ППД2 – плеер, переключаемый дистанционно – 2 (устройство, подлежавшее доработке).
УАМП – Устройство автоматического многократного прокручивания (название статьи).
ЗЭТ - загадки электронной тематики.
Важная отличительная особенность. УАМП является устройством, расширяющим функциональные назначения модуля КНР «TENSTAR ROBOT TF...» (далее просто плеера А1).
Вторая отличительная особенность УАМП в том, что оно имеет общее с ППД2 питание – стабилизированное напряжение +5 Вольт.
Третья отличительная особенность УАМП в том, что оно не имеет дополнительных оксидных конденсаторов ФПТ.
Четвёртая отличительная особенность: УАМП в том, что потребляемый ток дежурного режима (без учёта тока, кратковременно потребляемого реле К1 и светодиодом HL1) составляет всего 0,8 мА.
Основной недостаток схемы – в УАМП применено морально устаревшее и довольно крупногабаритное низковольтное реле РЭС15 (005).
Второй недостаток схемы. Чтобы отключать функцию «Repeat» (воспроизведение одного и того же трека), потребуется ввести дополнительно ещё одну деталь (тумблер или вынимаемую перемычку).
Обоснование важности наличия в плеере ППД2 режима «Repeat»
По умолчанию ППД2 включается в режим «All» (Все треки - по порядку). Если на карту записано несколько треков, а включать нужно только один (нужный в данный момент) трек, например, пение синицы, привлекающее других птиц на кормушку, то дополнительно следует кратко нажимать кнопку «Repeat» (повтор одного и того же трека). Когда для нажатия на такую кнопку нужно выходить в зимнюю стужу на балкон (а это повлечёт выхолаживание помещения), то лучше данную процедуру поручить автомату.
Изготовление УАМП позволит решить эту проблему. А включать - выключать трек можно будет с помощью ИК ПДУ (через балконное окно), не открывая балконную дверь. Другие способы включения - выключения питания 1). Тумблером «Вкл.» 2). Выниманием ЗУ - БП из розетки. 3). Отключением на квартирном электрощитке. Все эти способы не изменяют алгоритма автоматических предустановок плеера.
Набор установок, имевших место на момент выключения питания, запоминается. Запоминаются громкость, текущий трек (он будет включаться с самого начала). А вот режим «Repeat» (Повтор одного и того же трека) становится пассивным (отключается). То есть при каждом новом включении будут проигрываться все треки поочерёдно. Кстати, установленный режим «Пауза» тоже не запоминается.
На TF-карте можно записать, например, следующие треки.
1). Урчание голубей. 2). Пение синиц. 3). Мяуканье кошки. 4). Мурчание кошки. 5). Лай собаки. 6) Рычание собаки. 7). Шум дождя. 8). Гроза. 9). Журчание ручья. 10) Ультразвук - для отпугивания кротов. 10). Завывание вьюги (для настроения). 11). Крики чаек или коршуна (для отпугивания дроздов из вишнёвого сада).
Подобные звуки можно найти на Сайте со звуками, где их можно скачать бесплатно.
Дистанционное выключение режима «Repeat» не предусмотрено, так как если после пения синиц начнётся мяуканье кошки (после трека №2 начнётся трек №3), то все синицы разлетятся.
Когда УАМП будет работать внутри комнаты, то переключить режим «All» / «Repeat» можно и без ПДУ - кнопкой, расположенной на корпусе плеера.
Если на TF-карту записать только один очень длинный (несколько часов) трек, то можно обойтись и без УАМП. Однако в этом случае для разных ситуаций потребуется много карт! К тому же, если доступ к TF-карте требует нескольких действий по разбору корпуса, то лучше уж изготовить УАМП.
В авторской конструкции для доступа к карте требуется лишь один «шаг»: вынуть корпус ППД2 из «чехла». Корпус плеера в чехле держится на трении.
В предлагаемой статье в качестве носителя звуковой информации используется TF-карта, с объёмом памяти 16 ГБ. ППД2 поддерживает музыкальный формат MP3.
Рекомендуемый объём памяти USB - флешки, устанавливаемой в плеер - 32 ГБ и менее. Чем меньше объём карты, тем меньше задержка включения плеера на воспроизведение.
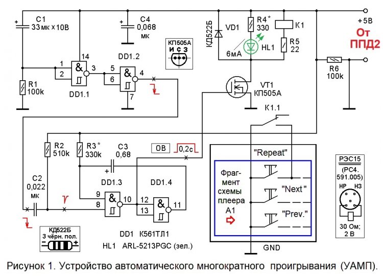
Перечень элементов УАМП
УАМП состоит из:
- стартовой цепи C1 R1;
- инверторов DD1.1 и DD1.2, образующих неинвертирующую цепь и формирующих высокую крутизну отрицательного перепада на выходе (выводе 4) инвертора DD1.2;
- дифференцирующей цепи, составленной из элементов C2 R2 и формирующей короткий спад напряжения;
- ОВ (одновибратора), составленного из элементов DD1.3, DD1.4 и времязадающей цепи C3, R3;
- токового ключа, собранного на полевом транзисторе VT1, имеющем максимальный ток стока 1,4 Ампера;
- нагрузки полевого транзистора VT1 – реле К1 с токоограничительным резистором R5;
- индикатора HL1 R4, индицирующего кратковременное срабатывание реле К1.
- керамического безындукционного конденсатора фильтра С4;
- диода VD1, защищающего транзистор VT1 от вихревых токов в обмотке реле К1.
В состав ППД2 также входит гнездо для подключения динамической головки BA1 с импедансом не менее 8 Ом. ППД2 проверен с динамиком 3ГД-32-75 (6ГДШ-1-4), имеющим импеданс 5 Ом (при паспортном значении 4 Ома). Для уменьшения потребляемого тока и уменьшения искажений, последовательно с BA1 включается токоограничительный резистор сопротивлением 6 … 10 Ом и мощностью рассеивания 1 … 2 Ватта.
Принцип работы УАМП
Сердцем ППД2 является плата – конструктор TENSTAR ROBOT. Её вставляемые атрибуты и органы управления указаны в правом нижнем углу рисунка 02.
При включении питания на ППД2, напряжение +5 Вольт также поступает на УАМП. При этом оксидный конденсатор C1 заряжается через резистор R1 примерно за 2-3 секунды. На обкладке «минус» С1 формируется плавно уменьшающееся напряжение положительной полярности. При снижении этого напряжения до порога переключения инвертора DD1.1, неинвертирующая цепь DD1.1 DD1.2 (после включения питания ППД2), формирует отрицательный перепад на выходе (выводе 4) инвертора DD1.2. Этот перепад, пройдя через дифференцирующую цепь C2 R2, поступает на вход (вывод 8) элемента DD1.3 и запускает ОВ, составленный из элементов DD1.3 DD1.4 C3 R3.
Рассмотрим более подробно работу ОВ. Запуск ОВ осуществляется подачей короткого импульса отрицательной полярности на вход запуска (на вывод 8) DD1.3. Это приводит к появлению положительного перепада напряжения на выходе ОВ (на выводе 10 DD1.3). После завершения короткого импульса отрицательной полярности на входе (выводе 8) DD1.3, выходной логический уровень ОВ (в течение времени τ перезаряда конденсатора C3) поддерживается низким уровнем напряжения на входе (выводе 9) DD1.3. Через 0,2 секунды (выдержка установлена соответствующим сопротивлением резистора R3*) ОВ возвращается в исходное состояние и на его выходе (на выводе 10 DD1.3) устанавливается лог.0.
Длительность работы ОВ зависит от времязадающей RC - цепи (C3 R3) и приближённо (в секундах) рассчитывается по формуле:
τ ≈ 0,7RC,
где С – ёмкость времязадающего конденсатора С3 в микрофарадах, а R – сопротивление резистора R3 в мегомах. Причём, если сопротивление резистора R3 будет выбрано более 470 кОм, то конденсатор С3 должен иметь малый ток утечки.
Длительность импульса выбирается в пределах 0,02 … 0,3 секунды и является критичным. Большая (> 0,5 c) длительность команды плеером не воспринимается; при меньшей (< 0,08 мс) длительности не будет успевать срабатывать реле К1.
С выхода ОВ (вывода 10) элемента DD1.3 импульс положительной полярности поступает на затвор полевого транзистора VT1. Транзистор VT1 открывается (сопротивление канала исток – сток уменьшается до нескольких десятых долей Ома) и комплексная стоковая нагрузка HL1 R4 К1 R5 работает в течение 0,2 секунды. Зелёный светодиод HL1 ярко вспыхивает, а контакты реле К1.1 замыкают контакты кнопки «Repeat» плеера А1. Режим работы плеера «All» (воспроизведение всех треков по порядку), который был включён по умолчанию (при включении питания +5 Вольт), сменяется режимом «One» (бесконечное - до выключения питания - воспроизведение только одного трека).
Назначение резистора R6 – разряд конденсатора С1 после выключения питания. Это необходимо на случай, если повторное включение питания будет произведено быстрее, чем через 5 секунд после последнего выключения. Его сопротивление может быть от 10 до 100 кОм.
С первого взгляда может показаться, что всю схему УАМП можно заменить тумблером с НР контактами, подключённым параллельно контактам кнопки «Repeat» (повтор одного трека). При разомкнутом тумблере ППД2 работает как обычно, а вот при постоянно замкнутых контактах тумблера (при зашунтированной кнопке «Repeat») возможности управления треками уменьшаются. Громкость регулировать можно, а функции «NEXT», «Previous», «Play / Pause» не выполняются. Правда, плеером можно управлять включением / выключением питания (как выниманием из розетки ЗУ-БП, так и тумблером SA1 «Вкл.»). При повторном включении продолжается воспроизведение текущего трека, но с самого начала.
Настройка УАМП
Собранный без ошибок и из исправных деталей УАМП работоспособен при первом включении.
При необходимости, длительность импульса ОВ можно изменить, уточнив номиналы резистора R3 или конденсатора С3. Время задержки появления этого импульса после включения питания зависит от времязадающей цепи С1 R1 и может быть увеличено (простите за тавтологию) увеличением ёмкости конденсатора С1 или резистора R1 (не более 1 МОм). В случае, когда в позиции DD1 устанавливается ИМС К561ЛА7, увеличивать сопротивление R1 более 100 ... 130 кОм нельзя, так как этот резистор задаёт входной уровень лог.0 на входе элемента DD1.1.
Детали УАМП
В схеме УАМП применены резисторы R1 … R5 типа ОМЛТ, С2 – 23, С2 - 33 и им подобные с разбросом номиналов до ± 20 %. Конденсатор С1 серии ТК фирмы «Jamicon». Остальные конденсаторы - керамические типа КМ, К10-17 или малогабаритные зарубежного производства. Диод VD1 – кремниевый типа КД102, КД103, КД522Б, 1N4001 или подобный с рабочим током не менее 100 мА. Полевой транзистор VT1 КП505А можно заменить аналогичным, например, КП505Г и даже мощными типа IRF540, IRF840 (желательно с возможно меньшим сопротивлением открытого канала исток – сток). Микросхему DD1 К561ТЛ1 можно заменить зарубежным аналогом CD4093. Реле К1 РЭС15 (005) можно заменить любым малогабаритным с рабочим напряжением от 2 до 5 Вольт. При этом может потребоваться подбор (вплоть до установки перемычки) сопротивления резистора R5.
Печатная плата УАМП выполнена из односторонне фольгированного стеклотекстолита размерами 40 х 38 х 1,5 мм (см. рисунки 3 и 4). Диаметр отверстий на плате под радиоэлектронные компоненты – 0,7 … 0,9 мм, под соединительные проводники - 1…1,2 мм., под крепёжные винты – 2,5 … 2,6 мм.
Точки А и Б на рисунке 3 – места подключения питания УАМП (+5В), подаваемого от ППД2.
Рисунок печати – «трассировка печатной платы» – (см. рисунок 4) может быть перенесён на медную фольгу методом термопереноса. О методе термопереноса рисунка трассировки печатной платы подробно можно прочитать в файле MTR_TO (3444 кБ), пройдя по ссылке:
О методе ускоренного травления печатной платы подробно можно прочитать в файле «ПП_водная_баня» на Яндекс.Диске, пройдя по ссылке:
Конструктивные особенности
Ток дежурного режима ППД2 (состояние, отключённое командой с ИК-ПДУ) – 0,8 мА. При работе плеера А1 от TF-карты на стереотелефоны - 27 … 29 мА (без учёта потребления HL1). На средней громкости работающего моно УЗЧ – 100 … 150 мА. На максимальной громкости – до 300 … 350 мА. Ток, потребляемый моно усилителем, сильно зависит от особенностей АЧХ и уровня записанных .mp3 файлов, поэтому с большей точностью не указывается. Дальность действия ИК-ДУ проверялась (в пределах квартиры) на расстоянии до 10 метров.
Некоторые особенности изготовления УАМП
Первоначально схему УАМП решено было проверить на макетной плате. В качестве материала использован фольгированный стеклотекстолит толщиной 1,5 мм. При работе используются штангенциркуль, резак, струбцина, металлическая линейка, ножницы по металлу.

Рисунок 06.
Фольгированная сторона платы разрезана на квадратики размером 5х5 мм. и покрыта жидкой канифолью.
Рисунок 07.
Основные детали, использованные для изготовления УАМП. Оба ряда выводов ИМС DD1 К561ТЛ1 перед установкой в сокет изгибаются под углом 90 градусов. Элементы DD1 и VT1 КП505А требуют защиты от статического электричества.
Рисунок 08.
Внешний вид спаянной макетной платы УАМП. Остаётся только установить на плату полевые структуры. Транзистор VT1 КП505А (для защиты от статического электричества), также устанавливается в самодельную трёхвыводную розетку, сделанную из сокета типоразмера DIP14.
Рисунок 09.
С помощью осциллографа на выводе 10 элемента DD1.3 измерена и уточнена длительность (200 мс) выходного импульса ОВ, составленного из элементов DD1.3, DD1.4 и времязадающей цепи C3 R3.
Рисунок 10.
Для ППД2, работающего совместно с УАМП, используется TF-карта с объёмом памяти не более 16 … 32 МБ и картридер, позволяющий подключать TF-карту к стандартному USB2.0 порту ноутбука.
Рисунок 11.
TF – карта вставляется в картридер так, как это показано на рисунке 11. При этом «проверка съёмного диска» (TF – карты) много времени не занимает.
Рисунок 12.
Репертуар звуковых файлов, предварительно записанный на НБ в папку «УАМП_звуки-5с» состоит из 14 треков с расширением .mp3. Для быстрой проверки работоспособности УАМП длительность треков выбрана минимальной (от 4 до 10 … 15 секунд). Красно – белыми стрелками на рисунке 12 указаны треки, которые на видео последовательно воспроизводятся плеером (при отключённом УАМП). При включённом УАМП многократно воспроизводится только один трек – кудахтанье курицы.
Рисунок 13.
Все соединения выполнены. Остаётся только включить питание. Работа УАМП была проверена от лабораторного БП при напряжении +5 Вольт. Несмотря на выходные пульсации в БП до ~15 мВ, сбоев в работе УАМП отмечено не было.
Проверка УАМП при закрытом корпусе ППД2. Футляр ППД2 (на рисунке 14 он показан в правом верхнем углу) с обеих сторон (внутри и снаружи) обклеен заламинированными этикетками.
Рисунок 15.
После проверки схемы УАМП на макетной плате, была разработана печатная плата.
Для перенесения рисунка трассировки печатной платы на фольгированную сторону платы, использована ЛУТ (лазерно – утюжная технология). Смотрите, например, видео «Изготовление печатных плат в домашних условиях» длительностью 10 минут 49 секунд. Перекись водорода 3% в пузырьках объёмом 100 мл можно приобрести в любой аптеке, а лимонную кислоту – в продуктовом магазине. Для набора 30 г лимонной кислоты покупают 3 пакетика по 10 грамм.
Визуальным признаком процесса травления платы являются мелкие газовые пузырьки, поднимающиеся с поверхности медной фольги печатной платы. Время травления при комнатной температуре может составлять от 20 минут до нескольких часов (зависит в основном от сроков хранения применённых химических компонентов). Для ускорения травления в раствор рекомендуется добавить 1-3 чайные ложки NaCl (поваренной соли), употребляемой в пищу. Можно также увеличить температуру травящего раствора в водной бане до 70 … 90 ºС. В случае «закипания» раствора, кюветку с травящим раствором можно переместить в ванночку (тазик) с холодной водой для прекращения кипения.
Вот какой рецепт травильного раствора предлагается на сайте «Радиокот»: В 100 мл аптечной 3% перекиси водорода растворяется 30 г лимонной кислоты и 5 г поваренной соли. Этого раствора должно хватить для травления 100 см2 меди, толщиной 35 мкм.
При травлении плат с более тонким (0,1 … 0,2 мм) слоем меди, время травления значительно уменьшается и рекомендуется чаще контролировать процесс во избежание перетравливания (вплоть до полного исчезновения) печатных дорожек платы.
Рисунок 18.
Для упрощения включения – выключения УАМП, тумблеру SA1 «Вкл» ППД2 придана ещё одна функция. Теперь при установке SA1 в верхнее положение УАМП и ППД2 включены (а цветомузыкальный индикатор медленно переливается). При установке SA1 в нижнее положение УАМП отключён, цветомузыкальный индикатор не светится, но ППД2 работает. В нейтральном положении SA1 питание устройства выключено.
Рисунок 19.
Бот Алиса, узнав, что 2-ваттный УЗЧ ППД2 работает на маломощный динамик, разработала для статьи УАМП дизайн АС (акустических систем). В центре рисунка – это то, как Алиса «видит» себя на подиуме при демонстрации АС.
Рисунок 20.
Рисунок, выполненный ботом Алисой, был дополнен дополнительной информацией: ребусом, этикетками, рисунком печатной платы. Творческий замысел Алисы при этом, вероятно, не пострадал.
Желающие заказать рисунок от бота Алисы должны: 1). Установить на свой ПК, НБ или другое устройство приложение «Алиса». 2). Кликнуть по ярлыку – иконке, принадлежащему этому приложению. 3). Во всплывшем окне найти кнопку с текстом: «YaART Алиса, давай нарисуем». 4). В нижней строке с бледным текстом «Напиши мне» указать Алисе, что она должна вам нарисовать и нажать на значок ">".
Например, «Алиса, нарисуй модель на подиуме с акустической системой». Что из этого получилось вы уже видели на рисунке 19.
Рисунок 21.
Всплывающее диалоговое с ботом Алисой окно. Красная стрелка указывает, какую кнопку следует нажать.
Перевод английских слов для работы с УАМП:
1). «SD CARD» [ˈes dɪ ˈkɑːd] - SD-КАРТА (TF- карта).
2). «Next» / «Prev.» - следующий / предыдущий трек (команда выполняется кратким нажатием).
3). «Repeat» - режим работы, когда воспроизводится только один постоянно повторяющийся трек.
4). GND – общий провод.
Для перехода от стереофонического воспроизведения на головные телефоны к монофоническому воспроизведению на внешний динамик, штекер телефонов следует вынуть из гнезда, расположенного на нижней стенке футляра.
Информация любителям усовершенствований
1). Если в распоряжении радиолюбителя отсутствует микросхема К561ТЛ1 (CD4093), то её вполне возможно заменить широко распространённой и более дешёвой К561ЛА7. При этом, для увеличения стартовой паузы до 2 секунд, ёмкость конденсатора С1 потребуется увеличить до 47 … 68 мкФ.
2). В строке «Второй недостаток поделки» сказано: Чтобы отключить функцию «Repeat», потребуется ввести дополнительно ещё одну деталь. Однако можно обойтись без дополнительной детали и сделать так, чтобы при включённом цветомузыкальном индикаторе HL1 (см. рисунок 2) функция «Repeat» была неотключаемой, а при выключенном индикаторе HL1 функция «Repeat» будет постоянно отключена. Для этого достаточно точку «+5В к УАМП» переподключить к выводу «анод» диода VD1 (см. рисунок 2 УАМП). В этом случае включённый цветомузыкальный индикатор HL1 будет указывать, что функция «Repeat» постоянно включена.
Уважаемые читатели!
Предлагаем Вашему вниманию гуманитарный блок к статье УАМП. Первая часть гуманитарного блока – четыре ЗЭТ (загадки электронной тематики).
Загадка №1.
Он спец внезапного удара. Он, барражируя, молчит. Пролёт БПЛА от супостата, пикируя, он быстро прекратит.
Может быть, вам в большей степени по душе загадка, имеющая в своём тексте аббревиатуру. ИИ расшифровывается как искусственный интеллект. Если этой подсказки недостаточно, то прочитайте ещё одну.
Загадка №2.
Воздушное минированье – «птичке»
ИИ - бесстрастный разум поручил.
Три сменные системы наблюденья
И ускоренье - чтоб врага подбил.
Знание семантики слова омонимы (одинаковые по написанию и звучанию, но разные по значению слова) поможет разгадать загадку №3. Третья загадка также является немногословной, но в сочетании с предыдущими загадками совсем не трудной.
Загадка №3.
Омоним его в медицине встречаем,
Теперь его скальпель стальной заменил.
Что это оружие страшное – знаем:
Доставлен, завис, цель нашёл и подбил.
В загадке № 4 не следует искать рифмы. Если первая половина загадки, скорее всего, не подсказывает ответ, а запутывает, то во второй части загадки даётся довольно точное описание загаданного предмета.
Загадка №4.
Мастер внезапного удара, но не боксёр, любит патрулировать, но не дружинник. Хорошо пикирует, но не рассаду в теплице. Имеет X-образное крыло и малое Х-образное оперение в хвосте, но не птица.
Вторая часть гуманитарного блока – ребус УАМП №1. Он является дублирующим заданием к загадкам. Если ни одна загадка не отгадана, то разгадайте ребус (см. рисунок 22). И ещё одна подсказка: в ответе к ребусу всего 10 букв, разделённых печатным пробелом (_) на 2 слова. Второе слово – имя собственное, поэтому также (как и первое) пишется с большой буквы.
Рисунок 22. Полный ответ к ребусу УАМП №1:
По полному ответу к ребусу несложно выделить ответ и проследить почему так, а не иначе читаются рисунки, составляющие ребус. Разгадав загадки или ребус, ответ следует ввести в строку «Пароль» файла «UAMP_4work». Если ответ окажется правильным, вы получите комплект фотографий и чертежей для изготовления УАМП. Также, вы сможете в открытом виде прочитать ответ к ребусу №1. Zip-архив файла «UAMP_4work» можно бесплатно получить, скачав с Я.Диска, или воспользовавшись QR-кодом: 
Примечание
В статье УАМП использованы: ребус УАМП №1 и 4 авторские загадки: ЗЭТ № 080, ЗЭТ № 079, ЗЭТ № 077, ЗЭТ № 081.
![]()
























