Всем ребятам доброго дня и здоровья! Надеюсь что участники проекта уже подготовлены к очередным неожиданным и чуть-чуть непонятным схематическим и практическим решениям проекта. Вот и сейчас я буду продолжать всех удивлять. Регулирование яркости светодиодных ламп и светильников в доме, позволит экономить электроэнергию, создавать уют в комнатах, забыть о необходимости приобретения светодиодных ламп и светильников и лазать со стремянкой к потолку... . В осветительной системе - СВЕРХ, всё продумано и неоднократно подтверждено практикой. И поэтому я призываю всех ребят к действиям, а не к рассуждениям, хотя они тоже нужны. Поверьте - оно стоит того! Для регулирования яркости света я выбрал два варианта исполнения. Первый - сенсорный. Привожу его внешний вид в комнате где я обычно работаю...
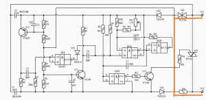
А это его принципиальная схема...
Данный регулятор очень прикольный для использования. Его алгоритм, управления светом, давно известен. При кратковременном касании сенсора, происходит включение и выключение света. При продолжительном касании, изменение яркости света и когда необходимая яркость выбрана, палец или нос (шутка), необходимо убрать с сенсора. В дальнейшем, при включении света, схема будет помнить установленный уровень яркости т.е. яркость будет той, какую установили до этого. Такой алгоритм, управления сенсорным регулятором, очень напрягает бабушек и дедушек, но очень радует и интересует внуков. Так вот, для наших любимых бабушек, дедушек и всех кому не хочется изучать алгоритм, я разработал схему обычного поворотного регулятора света. Смотрите фото и принципиальную схему.
В поворотном, или так называемом потенциометрическим, алгоритма нет. Крутишь вправо - свет ярче, влево - свет меньше и убирая до самого упора его просто нет. Корпуса регуляторов я использовал из самых дешёвых в продаже. Например, тот который на фото я приобрёл всего за 148р. При разборке, снял с него два необходимых симистора и клеммы. Изготовил технологические платы и смонтировал см. фото.
Радиатор на симистор нужен только тогда, когда суммарный ток в нагрузке превышает 1А. Предупреждаю, что в схемах нужно использовать только указанный тип симистора, другой просто не будет работать. Практика применения осветительной системы -СВЕРХ, показала, самый великолепный и на мой взгляд идеальный свет в комнатах и т.д., получается с применением потолочных светильников. В моей 3-х комнатной квартире, люстра осталась только в комнате дочери.
Но я скоро её сниму и установлю уже модернизированный светильник.
В другой комнате, я тоже снял люстру и установил светильник. Кстати, китайские светильники стоят совсем не дорого. Вот этот стоит всего 560р., покупал в ЛеруаМерлен.
А маленькие светильники использовал в коридоре, подсветка для шкафа, ванной комнате и туалете.
Светильники направлены непосредственно в зону освещения, а рожковые люстры в бок или в потолок т.е. у них в основном получается использование отражённого света. К тому же, их нужно чистить, скручивать плафоны... жуть. А светильник закрепил, подсоединил и всё. Так вот вернусь к теме регуляторы света. Они устанавливаются в место предназначенное для выключателей и подсоединяются по стандартной схеме. Но хочу лишь добавить, что для питания схем регуляторов света, необходимо установить резистор 680 ом 1W. Этот резистор подключается параллельно светильнику. На фото видно как он припаян к одному из диодных мостиков. Кстати, хороший практический пример как можно распределять нагрузку с параллельным включением панелек из ламп.
Ещё добавлю одну важную информацию. При таком включении необходимо увеличивать ёмкость электролитических конденсаторов, можно спокойно припаивать 10000мкф., а резистор, параллельно нему уменьшить до 10ком, иначе свет будет медленно гаснуть (хотя кому - то это будет прикольно). Я производил испытания электролитическим конденсаторам 10000мкф на 16в., 2200мкф, 4700мкф. на такое же напряжение. Все они отлично работают до 22в., поэтому я спокойно их применяю в системе, ведь их габариты меньше. Теперь опять вернусь к регуляторам света. У меня в доме они стоят везде (не люблю слушать щелчков выключателей) и всем советую. К хорошему быстро привыкаешь... Вот пожалуй пока и всё, всем успеха и радости в этой жизни!












