Рад представить Вашему вниманию проверенную временем схему усилителя звуковой частоты по схеме Дорофеева выполненную на одном операционном усилителе и четырех транзисторах.
Схема очень простая, не требует никакой настройки, начинает работать сразу после сборки и под силу даже начинающим радиолюбителям. Не смотря на простоту, усилитель имеет довольно качественное звучание и выходную мощность около 50 ватт, что более чем достаточно для жилого помещения. Данная схема работает в классе В, и впервые была опубликована в журнале «Радио» выпуск №3 за 1991год под заголовком «Режим B в усилителях мощности ЗЧ».
Оригинальная схема усилителя
Как видим схема действительно очень простая, но она построена на отечественной элементной базе, которую сейчас не так легко найти, в интернете присутствует множество вариантов и модификаций этого усилителя, например DarkAMP - переведённая на современную базу, и слегка модернизированная, также на этом сайте была представлена аналогичная схема «Транзисторный усилитель 50W своими руками», но в отличии от неё наша плата будет в основном состоять с smd компонентов, что позволит нам крепить плату целиком на радиатор, и собрать более компактный усилитель на современной элементной базе. Для питания усилителя необходим блок питания с выходным двухполярным напряжением 25 вольт в плечо и мощностью 100-150 ватт. Схема нашего усилителя будет выглядеть так:
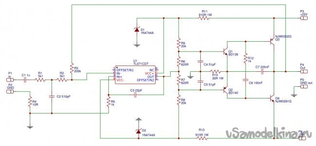
Усилитель Дорофеева на импорте
Как видим схема не содержит дорогих и дефицитных компонентов, всех их можно купить практически в каждом радиомагазине, или радиорынке. Операционный усилитель в нашем варианте будет TL071 (можно ставить TL081) в корпусе SO8, предвыходные транзисторы – распространённая комплементарная пара BD139/BD140, в качестве выходных транзисторов будет использоваться NJW0302/NJW0281 (можно ставить «народную» пару 2SC5200/2SA1943), стабилитрон 1N4744A можно заменить любым на напряжение стабилизации 15 вольт и мощностью рассеивания не менее 1 Ватт. При данной схемотехнике и напряжения питания +/-25 вольт (двухполярное), можно снять около 50 ватт на нагрузку в 4 Ома. Можно поднять напряжение питания до 30-36 вольт в лечо и снять при этом более 100 ватт на канал, но для этого нужно заменить два одноваттные резисторы номиналом 910 Ом на аналогичные по мощности, номиналом 2 килоома, все smd компоненты выполнены в корпусе типоразмера 1206, выводные конденсаторы - плёночные.
Для сборки нам понадобится:
Для начала нам нужно сделать плату. Её я делаю с помощью метода Лазерно утюжной технологии (ЛУТ), разводка платы моего авторства выглядит так (скачать плату в формате lay):
Печатаем рисунок платы на термотрансферную бумагу и переводим на стеклотекстолит с помощью обычного утюга:
Далее травим в хлорном железе (или в растворе перекиси водорода, соли и лимонной кислоты), сверлим отверстия и лудим дорожки (лично я лужу в сплаве Розе в кипятке с добавлением лимонной кислоты), и получаем вот такую красоту:
Как по мне, плата разведена не плохо, так как при работе усилителя абсолютно отсутствует какой-либо фон и наводки
Далее припаиваем сначала smd компоненты, и потом все выводные, от меньших к большим для удобства пайки. После пайки отмывания флюса получаем следующий результат:
После этого можно попробовать включить усилитель для проверки работоспособности, так как выходные транзисторы еще не установлены на радиатор, то необходимо включить устройство не более чем на одну минуту и на вход подать музыкальный сигнал небольшой громкости, или просто потрогать вход пальцем. Если всё собрано верно, то усилитель сразу начнет работать и в динамике должна играть музыка, или фон от пальцев, если такого нет, то необходимо убедится в правильности установки всех компонентов, и в отсутствии случайных перемычек между дорожками от капелек припоя, также следует обратить внимание на правильность установки стабилитронов, и транзисторов, и также правильную полярность электролитических конденсаторов. Далее необходимо установить плату на радиаторы, сначала метим места для отверстий, керним и сверлим сверлом 2,5 мм, потом в каждое отверстие капаем по пару капель машинного масла и с помощью метчика М3 навинчиваем резьбу. Данных радиаторов хватает с избытком и даже при максимальной мощности радиаторы сильно не разогреваются (не более 35-40 градусов)
Выходные транзисторы обязательно изолируем от радиатора с помощью изолирующих прокладок с нанесение термопасты:
После сборки можно переходить к полноценным испытаниям и прослушиванию. Схема показала хороший результат неплохое звучание, и надёжность.
Приятных вам самоделок!













