Захотелось мне однажды сделать что-то с использованием светодиодных матриц. Интересно было подключить их без специального драйвера, продумать систему охлаждения и схему аварийного отключения при перегреве. Решил сделать фитосветильник для растений мощностью около 50 Ватт. В итоге получилось вот такое устройство:
Видео по теме
Выбор компонентов
Для начала думал над тем, какие матрицы выбрать. Очень много вопросов вызывает эффективность светодиодных матриц для растений. Информация в интернете крайне противоречивая. В одних источниках пишут, что спектр особого значения не имеет, растения растут под любым светодиодных освещением и даже под лампами накаливания. В других пишут наоборот, что очень важен спектр испускаемого света и нужно брать только качественные проверенные лампы. Т.к. я делаю светильник ни сколько ради растений (они и так в принципе неплохо растут, особенно после автоматизации полива), сколько ради того чтобы сделать что –то с использованием матриц, я решил рискнуть и взять матрицы у Китайцев на АлиЭкспресс. Смотрел отзывы в магазинах, после фразы «клубника в восторге», решил, что шанс на успех есть.
По информации из интернета пришел к выводу, что под одну и туже общую мощность лучше брать несколько небольших матриц, вместо использования одной большой. В больших матрицах плотность кристаллов на единицу площади очень высокая, что плохо сказывается на охлаждении и как следствие - долговечности. Выбор пал в сторону 10 Ваттных матриц с АлиЭкспресс. Каждая матрица содержит 9 кристаллов (или групп кристаллов, я не уверен до конца) между которыми достаточно много свободного места.
Каждая матрица размером примерно с 2х рублевую монету.
Потребляемое напряжение 9-11В (кроме одной матрицы, которая требует 6-7В), ток до 900 мА.
Напряжение питания удобное (более мощные матрицы требуют напряжение 24 и 36 В), у меня как раз был блок питания на 12В и 5А и слегка понизить напряжение не составит проблем. Решил использовать в светильнике матрицы разного спектра. Итого выбрал 5 матриц: полный спектр, красный, синий, теплый белый и просто белый. Надеюсь, что что-то из этого сработает.
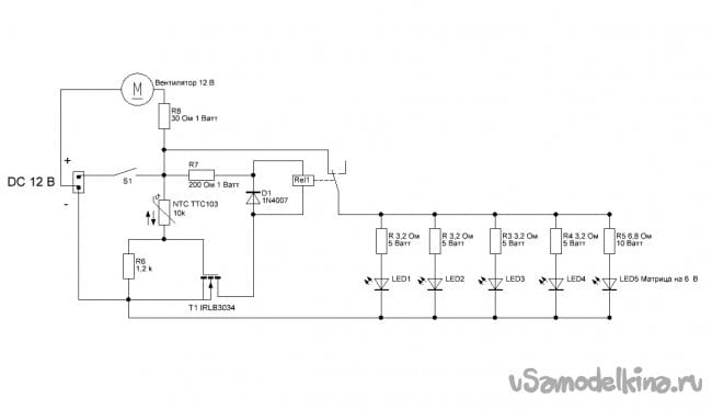
Теперь когда матрицы выбраны нужно подумать над тем, как их подключить. Напрямую к блоку питания подключать нельзя. Нужно ограничить ток до 900 мА. Я решил всё особо не усложнять и ограничить ток классически – с помощью резисторов. Напряжение на блоке питания стабилизированное, поэтому проблем быть не должно.
Расчет резисторов
Чтобы продлить жизнь светодиодных матриц, решил их не грузить по максимуму, а эксплуатировать при напряжении 9,5В и ограничить ток 800 мА.
Падение напряжения у нас будет: 12-9,5 = 2,5В
Считаем сопротивление резистора:
2,5/0,8 = 3,2 Ом.
Считаем мощность резистора:
0,8*0,8*3,2 = 2 Ватта.
Я использовал резисторы на 3,2 Ом на 5 Ватт
Т.к. резисторов на 3,2 Ома у меня не было, я соединил последовательно резисторы 2,2 Ом и 1 Ом.
Для другого типа матриц (где напряжение 6-7В), напряжение решил ограничить в районе 6,5В, ток - 800 мА
Падение напряжения: 12-6,5 = 5,5 В
Считаем сопротивление резистора:
5,5/0,8 = 6,8 Ом
Считаем мощность резистора:
0,8*0,8*6,8 = 4,3 Ватта
Взял резистор с запасом - на 10 Ватт
Охлаждение
Теперь предстояло определиться с вопросом охлаждения. В радиаторе я просверлил отверстия, нарезал резьбу М2 и закрепил матрицы при помощи винтов, предварительно нанеся термопасту.
Несмотря на то, что я использовал массивный радиатор, за пол часа температура постепенно поднималась до 80 градусов. Добавил 70 мм вентилятор. Напряжение вентилятора снизил при помощи резистора R8 (общая схема ниже), чтобы уменьшить скорость и снизить шум. В текущем варианте (с вентилятором) температура не поднималась выше 35 градусов.
Резисторы для матриц нагреваются до 100 градусов. Решил для них тоже наладить охлаждение. Резисторы обмазал термопастой и зажал их между длинной алюминиевой полоской и небольшим радиатором.
Алюминиевую полоску согнул в дугу и закрепил вокруг радиатора с матрицами. Крепится дуга к основному радиатору при помощи 4х винтов М4 (предварительно просверлил отверстия и нарезал резьбу).
Я решил сделать систему аварийного отключения при перегреве, на случай если вентилятор выйдет из строя. Питание матриц автоматически отключится при повышении температуры радиатора до 40 - 45 градусов. Для этого я собрал простую схему на термисторе, полевом транзисторе и реле.
Принцип действия следующий: при повышении температуры сопротивление термистора NTC снижается (он «открывается») , на затворе полевого транзистора T1 увеличивается напряжение и он открывается. Реле по умолчанию находится в замкнутом состоянии. Полевой транзистор T1 переключает реле и цепь размыкается. После снижения температуры всё происходит в обратном порядке: полевой транзистор T1 закрывается и реле переключается в исходное замкнутое состояние. Термистор NTC и резистор R6 образуют делитель напряжения. Изменяя сопротивление резистора R6 можно настроить порог срабатывания. Для защиты полевого транзистора от индуктивных выбросов реле добавлен диод D1. Т.к. катушка моего реле рассчитана на 5 В, а питание у меня 12 В, я добавил резистор R7, чтобы снизить напряжение.
Общая схема:
Осталось всё окончательно собрать и закрепить над растениями. Припаял провода для каждой отдельной матрицы. Закрепил термистор на радиаторе рядом с матрицами.
Систему аварийного отключения я приклеил на корпус с обратной стороны с помощью суперклея.
Светильник я подвесил над подоконником при помощи проволоки и веревок из полиэтилена.
Светит вполне ярко, мне нравится.
Проект имеет потенциал для доработки. Например можно добавить Ардуино, модуль реального времени, полевой транзистор и сделать включение и выключение по времени.
Становитесь автором сайта, публикуйте собственные статьи, описания самоделок с оплатой за текст. Подробнее здесь.




















