Пожарная сигнализация – обязательный компонент мастерской. В своей, приходится работать и с открытым пламенем, и с различными нагревательными приборами. Отопление печное, дровяное. Топить печь приходится без постоянного присмотра. Ограждение (стены) мастерской деревянные, стеллажи вдоль них также. В последнее время появилась электрическая печь для декоративного сплавления и формовки стекла. Мощность ее невелика, однако, процессы очень длительные – 12…16 часов. Удобно оставлять ее работающей на ночь.
Пожарная сигнализация, фабричный модуль китайского производства уже работал, но не обеспечивал нужное. Модуль всем хорош - компактен, этакая невеликая шайба, энергонезависим, контролирует сразу два фактора сопутствующие возгоранию – уровень СО и задымление. Недостатки существенны. Это главным образом очень тихий сигнал слышимый только в этом же помещении, батарейки или аккумуляторы тоже расходует быстро. Датчик СО и дымовой во имя компактности и удешевления находятся в одном небольшом корпусе, хотя оптимальное расположение датчика СО – на уровне груди оператора, а дымового – под потолком.
Первоначально сделана попытка вынести пьезоизлучатель на внешнюю стену мастерской и снабдить его рупором. Сигнал стал работать намного громче, но не достаточно для уверенного распознания в зашумленной обстановке внутри дома (рядом). Вторая модернизация – снабдил модуль простым усилителем, нагруженным на два небольших динамика. Работа сигнала значительно улучшилась, но пропала энергонезависимость, а как замечали коллеги, это может быть решающим моментом – возгорания часто возникают из-за неполадок с электропроводкой, при этом сигнализация может обесточиться. Разнес и датчики – опустил опознаватель угарного газа на проводе и закрыл жестяной коробочкой.
Очередная и надеюсь, последняя модернизация призвана устранить все текущие недостатки – в качестве звукового излучателя применил автомобильно-мотоциклетный «ревун», питание устройства от сети, энергонезависимость обеспечивает буферный аккумулятор небольшой емкости. Для включения излучателя по сигналу фабричного модуля собрана несложная схема.
Что было использовано для работы.
Набор инструментов для радиомонтажа, радиоэлементы, мелочи. Набор для некрупных слесарных работ.
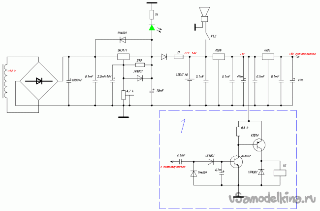
Итак. Схема электрическая принципиальная внешней доработки приведена ниже.
Здесь, модуль 1 – электронный ключ нагруженный реле К1, срабатывающий по сигналу штатного пьезоизлучателя компактной пожарной сигнализации (на схеме не показана). Переменный сигнал поступает на его выпрямитель и на конденсаторе 4.7мкФ появляется напряжение открывающее транзисторы. В каждом случае – тревога, проверка, сигнал при включении, пьезоизлучатель сигнализации некоторое время пиликает, все это время реле своими нормально разомкнутыми контактами К1.1 подает питание на ревун.
Блок питания выполнен ступенчатым образом на микросхемах стабилизаторов и особенностей не имеет. На микросхеме LM317Т собран регулируемый стабилизатор с буферным герметичным свинцовым аккумулятором емкостью 7 Ач. В отличие от схемы с дежурным аккумулятором переключаемым релейно такая схема проще, надежнее, дешевле, оперирует значительно меньшими токами. Элементы схемы практически не нагреваются, трансформатор питания требуется небольшой мощности. Недостаток такого способа резервирования питания – большое время зарядки аккумулятора не имеет принципиального значения – электричество у нас больше чем на пол дня не пропадает, а за это время аккумулятор разряжается незначительно и быстро восстанавливает емкость при включении сети. Кроме того, главная задача резервирования питания – подать сигнал в случае (во время) неполадок с сетью, перегрузкой в мастерской, КЗ и т.п. Когда отключается сетевое питание.
На аккумулятор пришлось потратится, после модуля пожарной сигнализации это самая дорогая часть, однако, постоянно заряженный 12 В аккумулятор очень полезен на случай вечерних перебоев с электричеством. Сигнализацию на это время вполне можно отключить. Подключив аккумулятор к имеющемуся инвертору небольшой мощности можно вечер коротать при свете небольшой энергосберегающей лампочки или напрямую, без потерь на КПД преобразования, подключить 12 В светодиодный модуль или кусок светодиодной ленты белого цвета свечения (наклеенные на железку для теплоотвода).
Подстроечным резистором (лучше многооборотным) устанавливаем на аккумуляторе допустимое напряжение. Обычно оно указано на корпусе аккумулятора и для буферного режима рекомендовано 13.8 В. Диод после микросхемы LM317Т защищает аккумулятор от разряда через нее при отключении питания. Светодиод показывает наличие сетевого напряжения, при его отключении он гаснет. О работе схемы от аккумулятора можно судить по ЖК индикатору пожарной сигнализации (отображает концентрацию СО и некоторые специальные символы), кроме того, раз в 5 сек, она пыхает зеленым. Всё дескать в порядке, бдим.
Стабилизаторы на микросхемах 7809 (для питания релейной схемы включения ревуна) и 7805 (питание исходной пожарной сигнализации вместо гальванических элементов) особенностей также не имеют. Большие емкости на входе не ставил – все недалеко, на одной платке оставшейся в результате экспериментов. Устройство планировалось именно с дежурным аккумулятором переключающимся контактами реле с зарядки на работу, однако схема работала неудовлетворительно и постепенно упростилась до описанного.
А начиналось все так славно.
В результате, плата была демонтирована на 2/3, оставлены только выпрямитель и пара стабилизаторов, схема преобразилась в буферную, испытания показали, что лучшего и не нужно. Дополнительные элементы смонтированы на остатках печатных площадок и проводников, некоторые соединения сделаны объемным способом, но держа в голове мысль о надежности. Стабилизаторы снабжены небольшими флажками-теплоотводами из листового алюминия. Приклепал их вытяжными заклепками к фланцам микросхем в корпусах ТО-220, плюхнув предварительно чуток теплопроводящей пасты. LM317Т с той же пастой и такой же заклепкой была закреплена прямо изнутри жестяного корпуса для дополнительной электроники. Корпус со светодиодами остался от предыдущей доработки, почти ничего и делать не пришлось.
Фабричная часть закреплена мелкими винтиками на крышке корпуса, две пары проводов (питание и сигнал с пьезоизлучателя) проходят внутри, сквозь стенку. Кабель для вынесенного датчика СО выходит прямо из сигнализации. Из дополнительной коробки выходит только два «сетевых» провода от трансформатора и аккумулятора. Оба стоят на полке рядом. Последний вывод для сирены, разъемное соединение к проводке наружу, под свес крыши. Сирена очень громкая, при 12 В потребляет 300 мА и если включать на столе, приходится затыкать или накрывать подушкой – уши болят. Испытания показали полную работоспособность схемы, громкий сигнал невозможно не заметить при любой шумовой обстановке, собственно, ругнувшись подпрыгивает почти вся деревня.
Вид на местности, где: 1 – пожарная сигнализация фабричного производства; 2 – жестяной корпус с дополнительной электроникой; 3 – вынесенный датчик СО; 4 – буферный аккумулятор, а за ним и сетевой трансформатор. В цепь первичной обмотки трансформатора включен предохранитель с лепестками для объемного монтажа на ток 0,25 А, и затянут в термотрубку.
Babay Mazay, март, 2020 г.
   Становитесь автором сайта, публикуйте собственные статьи, описания самоделок с оплатой за текст. Подробнее здесь.
        
        










 
                    