Приветствую вас Самоделкины!
Хочу вам напомнить, что первичные цепи этой схемы не имеют гальванической развязки и находятся под потенциалом сети! Будьте внимательны и соблюдайте элементарную технику безопасности при настройке, подключении и использовании этой схемы!
Так же желательно первое включение и настройку схемы производить с включенной лампой накаливания 220 В 95 Вт в разрыв фазного провода питающего эту схему. Это предотвратит красочное фаер-шоу у вас на столе, если вы допустите ошибку при монтаже или посадите "соплю" на плате при пайке.
Только учтите, что лампа не убережёт вас от поражения электротоком, будьте внимательны и аккуратны!!!
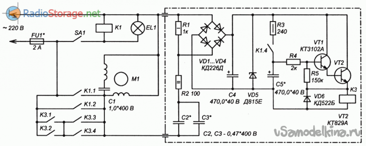
Хочу поделиться некоторым усовершенствованием схемы задержки выключения вентилятора, например в санузле. Я несколько лет назад уже собирал более простую схему, которая включает вентилятор примерно на 7 минут, это в моём случае, вытяжки санузла после нажатия на кнопку.
Работает отлично, прошлым летом сгорел стабилитрон во время сильной грозы. А так нареканий нет.
И вот на просторах интернета мне подкинули идею, а можно ли переделать схему под такой функционал:
1 - включил свет, вентилятор работает постоянно пока включен выключатель.
2 - выключил свет, вентилятор работает некоторое время, в моём случае 2 минуты и затем выключается.
3 - в выключенном состоянии ток от сети не потребляется вообще, как и в прошлой схеме.
4 - и конечно минимальное потребление тока на собственные нужды во время работы схемы, по сравнению с 10 Вт потребляемой мощности первой схемы.
В качестве примера мне скинули схему в которой используется два реле с несколькими группами контактов.
Мне стало интересно, а можно ли немного ужать количество релюшек, до 1 шт, с минимальным количеством контактных групп, что бы осуществить задуманное.....
И вот что у меня получилось и как это происходило.....
Налив чай с лимончиком я начал мучать протеус для проверки моих безумный идей по реализации задуманного...
Первый вариант получился с постоянно включенным импульсным блоком питания, но зато используется реле всего с одной группой контактов.
Работает так, как и предполагалось, пока включен свет выключателем S1 вентилятор L2 работает. После выключения вентилятор выключается через несколько минут, в моём случае через 2.
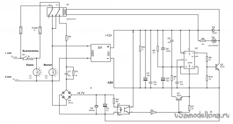
Удалось обойтись одним реле, но что бы схема была постоянно включена при замкнутом S1, пришлось добавить оптрон U1, подключив его через бестрансформаторный блок питания после выключателя S1. И что бы не перегрузить транзистор оптрона во время разрядки конденсатора C5, я добавил транзистор Q1.
После тестирований в протеусе собрал схему на плате.
Схема работала точно так же, как и в протеусе. Пока выключатель S1 включен, свет и вентилятор включены постоянно. После выключения S1 свет тухнет сразу, а вентилятор выключается с задержкой.
Но изначально была задача что бы ток не потреблялся в выключенном состоянии!
После очередных танцев с бубном за клавиатурой в протеусе, у меня получилось такая схема.
Я не утверждаю, что это единственно верная схема, это просто мой вариант возможной реализации задуманного функционала...
В качестве узла задержки может быть использована любая другая схема, я просто использовал отработанную и рабочую схему.
Работает это безобразие как-то примерно так, но это не точно.... Посмотреть можно здесь.
После подключения к сети при условии, что выключатель S1 выключен, контакты реле К1 разомкнуты. Эта схема полностью обесточена и соответственно вообще не потребляет ток от сети!
При включении выключателя S1 подаётся сетевое напряжение на лампу L1 и через предохранитель и нормально-замкнутые контакты реле К1,2 на вентилятор и блок питания 12В. БП запитывает таймер U2, на его выводе 2 напряжение близко к нулю (конденсатор С5 разряжен), и на выходе 3 появляется логическая 1. Которая открывает транзистор Q1, срабатывает реле К1 и своими контактами К1,1 блокирует контакты выключателя S1.
Так же через замкнувшиеся контакты К1,2 сетевое напряжение поступает на безстрансформаторный БП на гасящем конденсаторе С1, диодном мосте D1, стабилизируется стабилитроном D2 и сглаживающим конденсатором С2. Далее через токоограничевающий резистор R2 поступает на светодиод оптрона U1. Транзистор оптрона U1 открывается и подаёт лог 1 на базу Q1. Открытый переход транзистора Q1 удерживает времязадающий конденсатор С5 в разряженном состоянии, тем самым поддерживая низкое напряжение (около НУЛЯ) на 2 выводе микросхемы U2.
В результате на выводе 2 таймера U2 будет поддерживаться лог 0 пока включен выключатель S1, а на выводе 3 будет лог 1 и реле будет удерживаться во включенном состоянии. В этом состоянии схема будет находиться всё время, пока включен выключатель света S1.
И так, вы закончили все свои дела и с облегчением вышли из избы-читальни, выключили свет S1. Лампа L1 гаснет, но реле К1 остаётся замкнутым. Через разомкнутый выключатель S1 и замкнутые контакты реле К1,2 сетевое напряжение уже не поступает на бестранс. БП и диод оптрона U1. Его транзистор закрывается и закрывает транзистор Q1. В результате чего начинает заряжаться времязадающий конденсатор С5 подключенный к выводу 2 таймера U2. Как только напряжение на обкладках С5 достигнет 2\3 от напряжения питания (в моём случае приметно 8В, это произойдёт через 2 мин в моём случае), таймер переключиться и на его выводе 3 появится лог 0. Соответственно транзистор Q2 закроется, реле К1 отпустит и своими контактами отключит от сети вентилятор L2 и БП этой схемы.
В этом состоянии схема не потребляет ток от сети, потому что физически отключена нормально-разомкнутыми контактами. При следующем нажатии на S1 весь цикл повторяется заново.
Настройка:
При использовании исправных деталей, правильном монтаже - схема начинает работать после первого включения. Не забывайте о мерах безопасности!
Ёмкость конденсатора С1 подбираете такой, что бы ток через стабилитрон D2 был минимальный, не больше 1 мА. Но как показала практика в подобных бес трансформаторных БП для питания одного светодиода от сети 220 В, достаточно ёмкости гасящего конденсатора 100 нФ. При этом основной ток идёт через диод оптрона, а стабилитрон гасит всплески в сети.
Резистором R подобрать ток диода оптрона на уровне 5-8 мА.
Время задержки выключения зависит от номиналов времязадающей цепи конденсатора С5 и резистора R5. Чем больше их номиналы - тем больше время задержки отключения . Но исходя из личного опыта не стоит устанавливать время срабатывания более 15 минут для таймера NE555. Если использовать микросхему NE7555, которая собрана на полевых транзисторах, то время можно увеличить до 30 минут. Это из личного опыта.
Детали:
Резисторы:
R0 - резистор с нулевым сопротивлением в качестве предохранителя, SMD 1206. Я поставил 2 в паралель.
R1-R10 - любые маломощные, номиналы согласно схемы. В моём случае SMD 0805.
Конденсаторы:
С1 - любой неполярный с рабочим напряжением не менее 400 В, ёмкостью 100 нФ. Например К73-19.
С2, С3, - электролитические, номиналы согласно схемы на рабочее напряжение не менее 16 В. Например К50-35.
С5 - электролитический, номинал согласно схемы с минимальным током утечки и напряжением не ниже 16 В. Например К50-35. Но лучше взять от старой видеокарты.
С4, С6, С7 - любые малогабаритные, керамические ёмкостью 100 нФ на напряжение от 25 В. В моём случае SMD 1206.
Диоды:
D1 - любой малогабаритный диодный мост с обратным напряжением не ниже 400 В и током 1 А. Например DF104M, DF01S.
D3 - любой низкочастотный диод с обратным напряжением от 400 В и током 1 А. Например IN4005 - IN4007.
D4 - любой яркий малогабаритный светодиод 3 мм с током 20 мА. Я не ставил.
Стабилитрон:
D2 - любой мощностью 0,5-1 Вт с напряжением стабилизации 4,7-5,1 В. Например 1N4730, 1N4732A.
Транзисторы:
Q1, Q2 любые маломощные, низкочастотные n-p-n структуры с током коллектора от 100 мА. Например BC547 или наш аналог КТ315.
Оптопара:
U1 - оптопара РС817, широко используется во всяких БП и ЗУ.
Микросхема:
U2 - интегральный таймер NE555.
Реле:
К1 - любое малогабаритное реле контакты которого рассчитаны на напряжение 220 В и ток от 5 А. При работе на индуктивную нагрузку это важно.
Блок питания:
Любой стабилизированный блок питания с выходным напряжением 12 В при силе тока до 0,5 А. Можно использовать как классический на обычном трансформаторе и линейном стабилизаторе, так и современный импульсный.
Предохранители:
FUSE - любые, малогабаритные рассчитанные на напряжение 220 В и то 1 А.
Выключатель:
S1 - обычный включатель освещения. который используется у вас дома или любой другой, рассчитанный на сетевое напряжение 220 В и ток в зависимости от нагрузки.







