Приветствую вас уважаемые самоделкины!
Совершенно неожиданно мне потребовалась на производстве, задержка отключения слаботочного сигнала +24 В от датчика на входе в PLC. Что бы исключить ложное срабатывание при нормальном тех процессе. Не буду писать много буковок и строков текста о причинах...
В архиве схем этого сайта есть несколько подобных схем, но меня интересует максимальная простота и минимализм деталей, плюс питание от +24 В. Перегуглив интернет, я остановился на классической схеме реле задержки отключения нагрузки на двух транзисторах, полевом транзисторе в качестве времязадающего и биополярном в качестве выходного.
.Подобные схемы отлично работают и я просто эту схему адаптировал под свои требования.
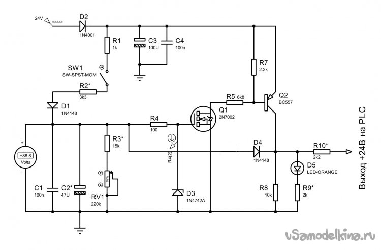
Потратив некоторое кол-во времени в программе ПРОТЕУС у меня получилась такая схема:
Плату я рисовал под SMD компоненты.

Схема, рисунок платы и мои мысли по сборке тут
Работает в железе так же хорошо, как и при симуляции в ПРОТЕУСЕ, По моему мнению (которое не может быть единственно верным и правильным!) положительные качества этой схемы такие:
1 - Использование полевого транзистора Q1 в качестве времязадающего элемента, в результате можно применить времязадающий конденсатор гораздо меньшей ёмкости.
2 - Для отсчёта времени применяется разряд предварительно заряженного конденсатора С2. Что выгодно отличается от схем, где происходит заряд конденсатора. И если у применяемого вами конденсатора будет большая утечка тока, то конденсатор при большом временном интервале может просто не зарядится до порога включения и нагрузка не отключится.
Схемы с разрядом конденсатора полностью лишены этого недостатка и при большом токе утечки, просто уменьшается время задержки отключения. Чем сильнее ток утечки, тем меньше становится время задержки отключения.
Работает всё это безобразие, как то примерно так:
После подачи питания напряжение +24 В поступает на схему через диод D2 (нужен для защиты от случайно переплюсовки, поверьте моему опыту это очень сильно помогает!) на схему. Изначально контакты SW1 (Это может быть концевой выключатель или манометр ЭКМ) разомкнут, и напряжение на конденсаторе С2 близко к 0. Соответственно на затворе транзистора Q1 напряжение отсутствует, он закрыт и так же закрыт транзистор Q2, потому что его База подтянута к + питания через резистор R7. На выходе схемы присутствует напряжение близкое к 0.
После замыкания контактов SW1 напряжение +24 В через резистор R1 (если вы случайно, кратковременно замкнёте верхний по схеме вывод выключателя SW1 на корпус, то резистор R1 ограничит ток и не произойдёт фактически короткого замыкания по питанию +24 В) через замкнутые контакты SW1 и резистор R2 (если случайно попадёт + 24 В на нижний по схеме контакт SW1, то резистор R2 ограничит ток через стабилитрон D3, что бы он не сгорел), дальше через диод D1 (защита от переплюсовки, можно не ставить) на времязадающий конденсатор С2 и быстро заряжает его до напряжения стабилизации стабилитрона D3 12 В. На затворе Q2 появляется положительное напряжение +12 В, он открывается и через отрытый переход Сток-Исток подаёт минут на базу транзистора Q2. Он открывается и через его открытый переход Коллектор-Эммитер напряжение +24 В подаётся на светодиод D5 (индикация работы реле) и через резистор R10 (в случае случайного короткого замыкания на выходе схемы, ограничивает выходной ток и не даёт сгореть транзистору Q2) поступает на выход схемы. Это состояние длится пока контакты SW1 замкнуты.
После размыкания контактов SW1, конденсатор начинает разряжаться. Тем самым удерживая транзистор Q2 через резистор R4 (я использовал его в качестве перемычки на плате, можно не ставить!) в открытом состоянии. Время задержки отключения зависит от ёмкости С2, резистора R3 (минимальное время отключения), подстроечного резистора RV1 (время задержки MAX-MIN) и порогового напряжения открытия Q1 (если использовать транзистор с логическим уровнем открытия 2,5 В, то увеличивается время работы схемы.) Стабилитрон D3 служит так же для подавления импульсных помех (всплесков напряжения, иголок, на затворе Q1).
Как только конденсатор С2 разрядиться до напряжения ниже порогового значения для транзистора Q1, он закроется. Сопротивление его перехода Сток-Исток сильно возрастёт, транзистор Q2 так же закроется, поскольку на его базе будет запирающее положительное напряжение. Светодиод погаснет и на выходе схемы будет напряжение близкое к 0.
Диод D4 я использовал для более быстрой разрядки конденсатора С2. Когда транзистор Q1 закрыт, то конденсатор С2 быстрее разряжается через резистор R8 и диод D4.
Детали:
Резисторы:
R1 - R10 любые маломощные, номиналы согласно схемы, мощностью 0,125 - 0,25 Вт. В моём случае SMD.
RW1 любой малогабаритный подстроечный резистор. Я подобрав нужное мне время задержки, впаял вместо него постоянное.
Конденсаторы:
С1, С4 любые малогабаритные, керамические ёмкостью 100 нФ с рабочим напряжением от 50В.
С2 электролитический с рабочим напряжением 25 В, ёмкостью согласно вашей схемы. Например К50-35, я использовал электролитический полимерный, у него очень малый ток утечки и хорошая термостабильность.
С4 электролитический ёмкостью 100 220 мкФ номинальным напряжением не ниже 35 В. Например К50-35.
Диоды:
D1, D4 любые малогабаритные, маломощные диоды с током от 100 мА. Например IN4148 или наш аналог КД521.
D2 любой маломощный, низкочастотный диод с током 0,5 - 1 А и обратным напряжением от 50 В. Например IN4001 - IN4007.
D3 любой стабилитрон мощностью 0,5 - 1Вт с напряжением стабилизации 12 В. Например 1N4742А или наш Д814Д.
D5 любой малогабаритный светодиод, который у вас есть. Не забудьте подобрать токоограничивающий резистор R9 под ваш светодиод, его свечение должно быть заметно и при этом светодиод не слепит.
Транзисторы:
Q1 любой маломощный N-канальный полевой транзистор. Я использовал с логическим уровнем 2N7002.
Q2 любой маломощный, низкочастотный структуры n-p-n с током коллектора от 100 мА и напряжением от 50 В
Например BC557 или наш КТ361, КТ503 и им подобные.
Хочу напомнить, что это всего лишь мой возможный вариант схемы задержки отключения, который может быть сделан вами гораздо лучше, чем у меня.


