Ранее я уже выкладывал статью, как изготовить практически из хлама специализированный переключатель для гитарных педалей. Пришло время сделать из хлама саму педаль! Зачем я вообще потратил своё время на это и написал эту статью. На моей памяти я встречал немало людей, с мнением:"Да вот было бы у меня то, было бы у меня это, да я бы...". Если бы, да кабы, как говорится в старой пословице. В этой статье я покажу изготовление гитарной педали практически из ничего. Не из "энергии эфира" конечно, но проще и дешевле наверное не получится.
Первым делом я сел и подумал, что такое может быть дома у человека, не увлекающегося электроникой, что может послужить донором деталей. И тут как нельзя к стати на глаза попались платы от энергосберегающих лампочек.Точно, это оно! Эра этих лампочек как раз подходит к концу, их всё больше вытесняют светодиодные, а сгоревшие "экономки" обычно просто выкидывают. Если таковых уже не осталось дома — можно поспрашивать по знакомым, уверен парочку достать получится. А ведь это шикарный донор для наших целей! Внутри этих ламп использованы хорошие пленочные конденсаторы, идеально подходящие для звуковых целей. Так же имеется как правило парочку транзисторов, правда для наших целей они подходят не очень. Помимо этого потребуется один потенциометр, достать который можно там же, где и для кнопки, а так же гнезда для джеков. С гнездами конечно сложнее, их из хлама не сделаешь конечно. К сожалению одной лампочки не хватит, потребуется ещё какой-то донор деталей, плата старого телевизора или магнитофона, радиоприемника, в общем ещё потребуется подходящий транзистор и резисторы.
Далее я распаял лампочки, в итоге получил такие детали.
После чего отсортировал их.
Транзисторы 13003 и 122D
Конденсаторы пленочные:
680pF
1,5n
2,2n
6,8n
10n
47n
100n
А так же электролиты на 3,3mF и 10mF. Помимо этого целая жменя диодов 1N4007. Конечно же это не все элементы от лампочки, дросселя и трансформатор нам совершенно ненужны, а как я думал "диоды" в стеклянном корпусе оказались динисторами.
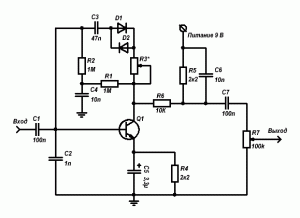
Все детали конечно же не понадобятся, основная их часть отправиться в кассетницу с радиодеталями ожидая своего часа. Делать будем конечно-же перегруз, уверен в качестве первой педали все думают именно о нём. Помозговав набросал схему.
Схема простая, проще выйдет только фузз. Как видим реализована она всего на одном транзисторе, по этому от характеристик этого самого транзистора будет сильно зависеть и конечный звук. В принципе — подойдёт совершенно любой транзистор с n-p-n структурой. Однако лучше конечно же использовать "звуковые" низкочастотные транзисторы. Основной параметр, который нас интересует — это коэффициент усиления по току, обозначаемый в справочниках как hfe, а в советских как h21э. Лучшим выбором будет КТ3102Е или ему аналогичный по hfe, однако пойдут и распространенные современные ширпотребные аналоги КТ315: ST8050, 2SC9014, BC547, получше будут 2N3904, 2N5089.В общем выбор большой, да тот же КТ315 с индексом Б и Е пойдёт, если сможете подобрать с hfe хотя бы 300, но качество звука пострадает, имейте в виду. Для измерения этого параметра на всех современных мультиметрах присутствует специальный слот для транзисторов. Если у Вас нет мультиметра — то только подбором, поставьте кусочек панельки для микросхемы и тыкайте транзисторы оценивая звук. Но должен сказать, что если Вы собрались заниматься радиолюбительством, неважно полный Вы профан в этом и сколько Вам лет - измерительный прибор Вам необходим. Увлечение радиоэлектроникой невозможно без мультиметра и паяльника, как черчение без карандаша и линейки. Но вернемся к схеме.
Я взял транзистор BC547 с hfe=530, маловато конечно, но пойдёт. По опыту для этой схемы лучше всего когда hfe около 1000 или больше. Потенциометр R8 желательно брать не менее 470 кОм, можно, и даже лучше, если 1 МОм. Конденсаторы все использованы из того ряда, что выпаял из лампочек. Из сторонних деталей потребовался только транзистор и резисторы. В общем что ещё по схеме сказать не знаю, типичная схема с диодным ограничением. Ах, да, диоды. Как ни странно, но конкретно в этой схеме хорошо "звучат" диоды именно из лампочки, то есть 1N4007, а не привычные в этом деле 1N4148. Возможно с другими диодами звучать будет ещё лучше. Вообще схема очень вариативная в этом плане, так как деталей крайне мало и каждая выполняет свою конкретную функцию, то меняя детали можно изменять звучание примочки на выходе. Можете поиграться и с емкостью конденсаторов, и с сопротивлениями, только сначала соберите по схеме, что-бы не было вопросов, почему не работает. Схема собрана на макетной плате. Так как с пространственным воображением у меня всё хорошо и опыт в пайке уже есть, то собрал "на глаз".
Для тех же, кто только начинает — предлагаю воспользоваться вот такой схемкой навесного монтажа.

Так как примочка скорее демонстрационная модель, то ручку громкости ставить попросту не стал. В качестве корпуса удобно использовать любую подходящую консервную банку, я взял банку от какой-то ветчины.
И просверлил. Если нет дрели — жесть у них тонкая, по сути можно ненужными ножницами продырявить нужное отверстие.
Ну и смонтировал всё внутри. Без кнопки правда, но всем желающим снова же повторюсь, изготовление кнопки из хлама я уже описывал в отдельной статье.
Главное не забудьте корпус заземлить. Сделать это можно например через потенциометр, припаяв массу к его корпусу. В моём случае заземление корпуса идет через гнезда. Конечный вид, как вариант)
Ну и это всё было бы бесполезно, если бы не послушали. Опытным сразу скажу, не стоит ожидать чуда, это же педаль на одном транзисторе! Для Вас у меня в профиле схемы соответствующего уровня!
Вот как-то так жужжит. Но можно получить и ещё более интересное звучание.
Что-же, теперь я думаю показал, что при желании можно творить и из хлама!
Ну а на этом всё и всем удачи в творчестве!
Становитесь автором сайта, публикуйте собственные статьи, описания самоделок с оплатой за текст. Подробнее здесь.












