Идея состояла в сборке линейного блока питания с регулировкой напряжения и тока из китайского набора. Проверить работоспособность этого китайского «чуда» с использованием имеющегося в наличии трансформатора. Поместить конструкцию в готовый заводской корпус так, чтоб в случае необходимости корпус можно было легко использовать и для других проектов (т.е. минимальная резка и сверловка самого корпуса под крепеж). И иметь возможность дальнейших доработок без лишних проблем.
В данной конструкции было использовано:
- Корпус модель G717, фирмы «Gainta» размерами 225х165х90мм.
- Китайский набор для сборки AC-DC, CC/CV 3А.
- Китайский модуль цифрового ампер-вольтметра 100V 10A.
- Трансформатор маркировка 97660-215-AB RH 0703.
- Трансформатор маркировка AA-1570BN.
- Гнезда лабораторные типа «BANANA».
- Кабельный ввод PG7.
- Держатель для предохранителя 20х5.
- Вентилятор 60х60х11мм 12V 0,13A.
- Стеклотекстолит фольгированный односторонний/
- Обрезок ламината толщиной 6,7мм.
- Крепеж М3, М4.
- Провод монтажный.
- Трубка термоусадочная.
- Радиодетали согласно схемам.
- Стойки для плат высотой 10мм с резьбой под винт 3мм.
Из инструментов использовалось:
- Дрель на стойке.
- МФИ «Dremel» на стойке.
- МФИ осциллирующий.
- Паяльник
- Отвертки, кусачки и т.д.
Полученный с «Aliexpress» набор деталей конструктора. Печатная плата выполнена довольно качественно на двустороннем стеклотекстолите, с защитной маской и металлизацией отверстий.
Корпус («Gainta» модель G717 ) очень давно лежал в шкафу без дела. По этому, решил использовать его (пока для этой конструкции).
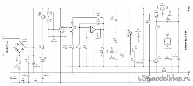
Схема БП, с использованными деталями. Полученные в наборе выпрямительные диоды 1N5408 (рассчитаны на ток 3A и должны работать на пределе), были заменены на более мощные FR607 (рассчитанные на ток 6A). Для повышения плавности регулировок потенциометры P1 и P2 были заменены на многооборотные «BOURNS». Входные и выходные параметры и обозначения деталей на схеме указаны в соответствии с описанием конструктора.
При монтаже деталей на печатную плату резисторы R1, R7 и диоды D1-D4 установлены на расстоянии от печатной платы, что уменьшает ее нагрев и нагрев рядом расположенных деталей. Операционные усилители установлены с помощью монтажных панелек (т.к. сомневался в качестве китайских операционников). Для удобства дальнейшей сборки конструкции, на месте установки светодиода D12 была установлена стандартная контактная панель на 2 контакта. Идущий в комплекте набора стабилизатор L7824 для вентилятора на 24V (на схеме не указан) на плату не устанавливался, т.к. под рукой не было вентилятора под это напряжение (хотя при желании можно установить стабилизатор L7812 на 12V).
Имеющийся в наличии трансформатор (97660-215-AB RH 0703) имеет всего одну вторичную обмотку. По этому для гальванической развязки питания модуля цифрового ампер-вольтметра, а за одно и питания вентилятора, был изготовлен дополнительный маломощный стабилизированный блок питания (12V 0,7A), собранный по простейшей стандартной схеме включения ИС L7812 (который может пригодиться и для дальнейших экспериментов, питания дополнительных модулей и т.д.). При изготовлении данного БП использовались стандартные разъёмы для подключения светодиода и вентилятора из распаянных старых компьютерных плат (что позволяет подключать различные вентиляторы c типичными для оргтехники разъемами).
Для минимизации сверловки основных частей корпуса все основные модули конструкции были размещены на установочной панели, которая крепится к нижней части корпуса всего четырьмя винтами М4. Заднюю и переднюю панели корпуса было не особенно жалко, т.к. их без проблем можно заменить. Установочная панель была изготовлена из обрезка ламината толщиной 6,7мм. (к сожалению, не было подходящего куска текстолита).
Для установки потенциометров из обрезка алюминиевого «Г» образного профиля формата 20х40х2мм и кусочка текстолита был изготовлен отдельный держатель. Т.к. при их установки прямо на переднюю панель оставался большой и не эстетичный зазор между передней панелью и ручками регулировок.
Крепление трансформатора, радиатора, держателя регуляторов, соединительной колодки и стоек на установочной панели.
Установка и соединение остальных компонентов конструкции на установочной панели.
Для индикации состояния БП используются светодиоды из разборки компьютерного хлама с их стандартными разъемами. Зеленый светодиод показывает наличие напряжения 12V на выходе дополнительного БП. Красный светодиод показывает переход основного БП в режим стабилизации и регулировки тока (CC).
Информационные наклейки распечатаны на простой бумаге. Для наклеивания их на переднюю панель используется двусторонний скотч. С лицевой стороны наклейки заламинированы прозрачным скотчем. Форма и размер наклеек сделана так, чтоб укладываться в ширину стандартных рулонов скотча (48мм).
Охлаждающий вентилятор с решеткой крепится на задней панели корпуса. Вентиляционные отверстия пока сделаны только с одной боковой стороны крышки корпуса, (с противоположенной относительно вентилятора), что обеспечивает прохождение воздушного потока через все пространство корпуса.
Транзистор Q4 основного БП и микросхема стабилизатора L7812 дополнительного БП крепятся к радиаторам через изолирующие прокладки. Светодиоды на передней панели зафиксированы термоклеем.
Окончательная сборка блока питания.
Некоторые результаты измерений и нюансы работы получившейся конструкции блока питания. С учетом использования трансформатора с более низким выходным напряжением, чем указано в описании китайского конструктора.
- Работа с нагрузкой из нихромовой проволоки около 3,9 Ом, срабатывает режим ограничения тока (регуляторы на максимуме).
- Ток КЗ на выходе БП, на момент срабатывания защиты 3,5А (регуляторы на максимуме).
- Диапазон регулировки напряжение на выходе БП: 0,017-20V (без нагрузки БП).
- Напряжение отрицательной полярности на выводах №4 ОУ: U2, U3 -5,28V (без нагрузки БП).
- Напряжение положительной полярности на выходе моста и выводах №7 ОУ: U1, U2, U3 +22,3V (без нагрузки БП).
- Диапазон регулировки напряжение на выходе ОУ U2 (вывод №6): 0,3-21,4V (без нагрузки БП). При этом настройка установки нуля с помощью подстроечного резистора RV1 не работает. ОУ просто на него ну ни как не реагирует. Возможно в поставленных «китайскими товарищами» микросхемах TL081CP выводы №1 и №5 (Offset null) просто не задействованы??? Возможно, не хватает напряжения питания или по другим причинам. Я пока не разобрался.
Если кто сталкивался с данным нюансом, убедительная просьба поделиться информацией!!!
К сожалению, пока используемый трансформатор оказался слабоват, для нагрузок более 2А. Так, что придется поискать более мощный. Далее можно увидеть результаты тестов с электронной нагрузкой «1602 CNC Electronic Load», которая для большей точности подключена по четырехпроводной схеме (регуляторы БП на максимуме). Ориентироваться, конечно, лучше по показаниям электронной нагрузки (т.к. она не однократно проверялась), чем по ампер-вольтметру БП.
Сработал ограничитель тока.
Сравнение показаний измерителей.
В остальном получившийся блок питания очень даже прилично работает (но пока до 15-14V при токах до 1,5-2A). Система охлаждения прекрасно справляется. Вентилятор попался довольно тихий. В дальнейшем надеюсь, подобрать более подходящий трансформатор. Тогда интересно будет опробовать различные полезные доработки этого китайского «чуда», встречающиеся на просторах интернета.
Если что-то в описании упущено, надеюсь, эти нюансы можно рассмотреть на представленных фото. Заранее прошу прощения за возможные ошибки и опечатки.
Если нужна дополнительная информация, пишите на почту, постараюсь обязательно ответить. Отзывы, идеи, предложения по улучшению конструкции и комментарии приветствуются.
Декабрь 2021г.
Станислав Шурупкин.
Email: st-shur@mail.ru
Становитесь автором сайта, публикуйте собственные статьи, описания самоделок с оплатой за текст. Подробнее здесь.

























































