Все уже обсуждали недавно опубликованную самоделку - Беспроводная мини блютуз колонка... . Вот и я нашёл подходящую мыльницу и решил разработать схему зарядного устройства и на макетной плате собрать её.
Корпус мыльницы как раз подошёл по всем необходимым параметрам. Клеммы для аккумулятора, пружина и контакт, взял от старого батарейного отсека магнитофона Электроника 302. Плату вырезал так, чтобы было удобно вставлять и вытаскивать аккумулятор.
Следующим этапом самоделки, была придумана схема и произведена комплектация компонентов 80-ых годов. С моими глазами их можно увидеть и с моими руками их можно потрогать. Поэтому я применяю радиодетали с которыми можно работать без микроскопа. Вот такая смонтированная схемка получилась.
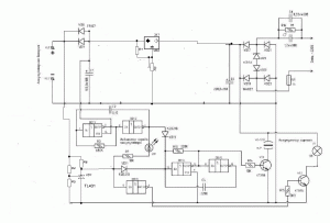
Как я уже раньше писал, что проверенную и отработанную схему, рисую начисто. Вот она, можете фотографировать и использовать

В краткой форме немного опишу схему. Питающее напряжение подаётся через реактивное сопротивление С7; С8; R16 на стабилитроны VD19; VD20. Стабилитроны используются как защита от перенапряжения в момент переходных процессов в схеме. Далее, питание поступает на схему стабилизатора, собранного на транзисторах VT2; VT3; VT4; VT5. Выходное напряжение, равное 4,7 Вольта, на конденсаторе С1, выставляется подбором резистора R4. На элементах DD1; DD2; DD5; DD6, микросхемы 561ЛН2, собраны генераторы. Они обеспечивают световую и звуковую индикацию процесса. Мигающий светодиод говорит о том, что происходит процесс заряда аккумулятора. Когда он перестаёт мигать, звуковой сигнал с пьезо зуммера, усиленный транзистором VТ6, сообщает что аккумулятор заряжен. Это сообщение формируется срабатыванием триггера, собранного по цепочке VT1; DD4; DD3; VT7. Транзистор VT1, открывается когда на аккумуляторе достигает напряжение 4,0 Вольта. Подстройка этого напряжения осуществляется резистором R1. Транзистор VТ7, при срабатывании схемы триггера, подключает в питающую цепь конденсатора С6, лампочку мощностью 1W на 12 Вольт. Лампа берёт часть энергии на себя и предотвращает перенапряжение на входе стабилизатора. Я использовал автомобильную лампочку от подсветки приборной панели.
Вот как-то так, спасибо за внимание.
