Ничего не найдено :(
    В гостях у Самоделкина! » Темы » Советы » Ламповый гитарный предусилитель Rectivator

    Ламповый гитарный предусилитель Rectivator

    Приветствую, радиолюбители-самоделкины!



    Гитарная электроника - это та область, в которой до сих пор активно применяются радиолампы, несмотря на то, что ещё лет 40-50 на смену лампам пришли более практичные полупроводниковые элементы. Обусловлено это, по заявлениям гитаристов, более приятным звуком ламповой техники, да и сам внешний вид играет здесь немалую роль - одно только эстетическое удовольствие от вида тускло светящихся в темноте нитей накала ламп стоит многого. Многие производители гитарной аппараты выпускают ламповые агрегаты, то же касается и самодельных радиолюбительских конструкций - в сети представлено довольно много схем различных ламповых гитарных примочек, начиная от простых перегрузов, заканчивая полноценными ламповыми усилителями.

    В этой статье речь пойдёт о сборке лампового предусилителя для гитары, который может использоваться, например, для создания комбика в сочетании с транзисторным оконечным усилителем. Либо для замены штатного предусилителя в каком-нибудь заводском устройстве, если он не отвечает необходимым требованиям. Описываемый предусилитель позволит создавать приличный плотный перегруз вплоть до хайгейна, регулировать уровни низких, средних, высоких частот, также он формирует нужную АЧХ гитарного сигнала, готовя его для дальнейшего усиления и воспроизведения на динамике. Автором схемы является Алексей Забродин.



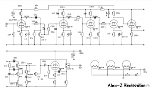
    Вся схема построена на 3-х отечественных лампах 6Н2П-ЕВ, что является её значительным плюсов в плане стоимости - отечественные лампы можно легко найти в продаже и стоят они значительно дешевле импортных. Однако имеют больший разброс параметров, а потому даже простая замена одних ламп (с одной маркировкой) на другие может привести к изменению звука. Обратите внимание, что на схеме лампы обозначены с индексом "ЕВ", в котором буква Е обозначает повышенную долговечность лампы, буква В - повышенную надёжность и механическую прочность. Если получится найти лампы с такими индексами - они подойдут лучшим образом, однако и обычные 6Н2П в данной схеме вполне будут работать. Можно заметить, что у ламп 6Н2П есть аналоги у которых совпадает цоколёвка, например, 6Н1П или 6Н23П - они также будут работать в данной схеме и выдавать какой-то звук на выходе, однако схема рассчитана именно под 6Н2П, а потому лампы-аналоги можно ставить лишь временно для проверки работоспособности схемы. Возникает вопрос - почему на схеме указано 6 ламп, а на деле их использует всего 3, ответ кроется в том, что каждая из ламп 6Н2П представляет собой двойной триод, то есть состоит из 2-х одинаковых половинок, которые и указываются на схеме отдельно.

    Входной сигнал с гитары подаётся на вход IN, выходной сигнал, готовый для подачи на оконечный усилитель снимается с выхода OUT, при этом в схеме имеются 6 регулировок.

    • GAIN - регулировка степени перегруза, можно настраивать от практически чистого до плотного дисторшена
    • BASS - уровень низких частот
    • TREBLE - уровень высоких частот
    • MIDDLE - уровень средних частот
    • PRESENCE - придаёт звуку некоторую окраску
    • LEVEL - уровень громкости на выходе


    Также на схеме около выхода имеется тумблер, позволяющих обходить выходной каскад, работающий в качестве буфера, и снимать сигнал напрямую с ручки регулировки громкости. В правой нижней части схемы показано подключение накала ламп, накал подаётся на 4 и 5 выводы ламп, напряжение должно составлять 6 - 6.3В. Также в цепь накала включен светодиод, индицирующий включение предусилителя. В остальном схема не имеет каких-либо сложностей, не требует настройки, достаточно лишь аккуратно её собрать, с соблюдением номинала всех деталей.

    Отдельно стоит сказать про питание - в ламповой технике, в отличие от транзисторной, зачастую требуются два напряжения питания: анодное, составляющее обычно пару-тройку сотен вольт, и накальное (в данном случае 6,3В. В качестве источника питания идеальным образом подходит анодно-накальный трансформатор, который предусматривает две обмотки - анодную для получения высокого напряжения, и накальную на 6,3В. Однако если такого трансформатора нет, то накалы ламп можно питать и от обычного сетевого адаптера, стабилизировав выходное напряжение на уровне 6,3В, при этом важно, чтобы он не давал сильных помех в выходном напряжении.

    Обратите внимание на важную деталь - анодное напряжение (300-320В) подаётся на схему через резистор 10 кОм, который устанавливается на отдельную печатную плату питания. Обе платы, как самого предусилителя, так и питания можно скачать в архиве в конце статьи. Плата питания не является обязательной для сборки, если добавить резистор 10 кОм в цепь анодного питания перед схемой.

    Часто ламповые устройства собираются навесным монтажом, это позволяет свести к минимуму паразитные связи между деталями. Однако грамотно разведённая печатная плата также может обеспечить не менее надёжную работу лампового устройства, в чём я убедился. Процесс сборки показан на фотографиях ниже.






    На самой печатной плате устанавливаются и разъёмы входа-выхода для гитарных штекеров, и три ламповые панельки, и все 6 потенциометров. Проводами к плате подводится питающее напряжение. Рекомендую использовать для изготовления плат таких размером текстолит потолще, например, 2 мм, иначе плату немного выгибает винтом от нагрева при ЛУТ методе нанесения дорожек. В дальнейшем плату желательно разместить в металлическом корпусе, иначе при максимальном уровне усиления становится заметен фон внешних наводок. В работе данный предусилитель показал себя наилучшим образом - очень приятный плотный звук, приятная работа темброблока, и всё это собрано из дешёвых и очень доступных компонентов. Удачной сборки!


    gitarnyj-preamp.rar [36.67 Kb] (скачиваний: 745)
    Продам эту самоделку или изготовлю на заказ. Напишите мне или оставьте комментарий для обсуждения деталей.

    Выпрямляем проволоку и делаем боудены для модели планера

    Электронное табло - 4 (ЭТ4)

    Добавить комментарий

    137 комментариев
    Гость Derin #90125
    sergeyp,


    А есть схема блока питания

    Korolev #90124
    ino53,
    Ага, щаз... И "семейники" сатиновые на стринги поменять...

    А ты давно ГОСТ-овские "семейники" надевал? По ГОСТ 31408-2009 "Изделия трикотажные бельевые для мужчин и мальчиков", ну или по ГОСТ 23712-85. Группа М38. ГОСУДАРСТВЕННЫЙ СТАНДАРТ СОЮЗА ССР. "БЕЛЬЕ НАТЕЛЬНОЕ ДЛЯ ВОЕННОСЛУЖАЩИХ. ТРУСЫ И ПЛАВКИ". smile   

    ino53 #90122
    Цитата: Korolev
    Забудь о ГОСТах,

    Ага, щаз... И "семейники" сатиновые на стринги поменять... smile 

    Korolev #90120
    ino53,
    А в ГОСТе, КМК, написано

    Забудь о ГОСТах, таперича ISO рулят. 

    ino53 #90119
    Цитата: sergeyp
    ino53,
    Middle and Presence - B20K...

    Да, есть такое дело... friends  Старый, слепой (Я!)... pardon А в ГОСТе, КМК, написано, не помню точно, что в обозначениях букавки ад цыфирок через пробел должны писаться, так что... Да и х-ка переменника не так...


    sergeyp #90118
    ino53,

    Middle and Presence - B20K...

    smile

    sergeyp #90117
    Derin,

    Это сайт САМОделкиных, я не делаю на заказ... Готовый можно найти на сайте "AliExpress.com".  smile 

    Derin #90116
    sergeyp,


    сейчас все отлично читается, а можно вам заказать и цена

    Derin #90115
    ino53,


    А вообще сколько будет стоить если предусилитель заказать

    ino53 #90114

    А как связаться с А. Забродиным. На схеме плохо видны номиналы деталей,...

    "Как, с самим?!..." (Мастер и Марг.) 

    sergeyp - Всё прекрасно увеличивается... good  smile 

    Не, ну если с телефона... pardon 


    sergeyp #90113
    Derin,

    Что конкретно, Вам не удалось прочитать? Всё прекрасно увеличивается...  yes 

    Derin #90112

    А как связаться с А. Забродиным. На схеме плохо видны номиналы деталей, можно ли выложить схему почетче

    Гость Юрий #84514
    Гость Сергей,


    Здравствуйте, не подскажете какой трансформатор нужен, чтобы ток был 2А. ТП114-1 подойдет? На что влияет просадка по току?

    Гость Сергей #82604

    Кто является автором платы питания? При однополупериодном выпрямителе ток, протекающий через трансформатор увеличивается в 2 раза. Накал трех ламп 6н2п-ев требует 1,02А и при использовании однополупериодного выпрямителя, требует 2,04А от трансформатора. Номинальный ток вторичной обмотки ТП-134-Л061 1А.

    Гость Sergej #69805
    Korolev,


    Нет,не возникает.

    Гость Степан #66649

    Да как то раньше обходились без отдельной индикации питания накалов.тем более, что он неотключаемый. Пощупаешь лампочку- тёплая, значит накал есть, а то и просто взглянешь на катоды.

    Конечно, я не меломан. Мне трудно понять почему 6н1п менее годна.. Схватишь, какая есть, вставишь, и все работает.ну на звуке точно, все работает. А тут исходя из текста, выходит, что сам себя после такой замены не узнаешь. Тем более, если контакты в этой приблуде не золотые.

    Korolev #66640

    Возникает вопрос - почему на схеме указано 6 ламп, а на деле их использует всего 3

    У кого возникает-то?

    Также в цепь накала включен светодиод, индицирующий включение предусилителя.

    fool

    Привет, Гость!


    Зарегистрируйтесь

    Или войдите на сайт, если уже зарегистрированы...

    Войти

    Добавьте самоделку

    Добавьте тему

    Онлайн чат

    Последние комментарии

    Все комментарии