На просторах интернета описано множество вариантов изготовления аналогичных схем собранных с использованием разных комбинаций транзисторов и одинаковым принципом работы.
Основные идеи были:
1. Собрать данное устройство из имевшихся после разборки разного электронного хлама деталей.
2. Сделать законченную конструкцию, т.е. включая корпус.
3. При изготовлении избавить себя от поиска или самостоятельной намотки катушек индуктивности, указанных в найденных схемах номиналов, а использовать те, которые имелись под рукой!
4. Провести сравнительное тестирование конструкции с оборудованием заводского изготовления.
В данной конструкции использовано:
- Люминесцентные лампы «ЭРА».
- Корпус от сгоревшего пускорегулятора от люминесцентной лампы.
- Фольгированный стеклотекстолит односторонний 109х28мм.
- Шурупы 3мм.
- Кусочки пластика.
- Радиодетали согласно схеме.
Из инструментов использовалось:
- МФИ типа «Dremel».
- Паяльник.
- Суперклей.
- Отвертка, кусачки и т.д.
Поскольку в найденных мною в интернете схемах используются катушки с разной индуктивностью, в идею эксперимента входило заставить нормально работать две катушки с одинаковыми номиналами. По этому для начала схема собиралась и тестировалась на макетной плате. Настраивалась с использованием оборудования времен еще СССР.
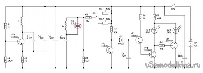
Принципиальная схема устройства, согласно использованных деталей.
В схеме были использованы катушки от двух одинаковых люминесцентных лампочек «ЭРА» (давно валялись без дела, пользуюсь светодиодными). Т.к. у меня не было под рукой LC-метра, а вычислять параметры другими способами не было желания, то их индуктивность мне пока не известна.
В описаниях, найденных в интернете, аналогичных схем устройств указывались разные рабочие частоты от 30кГц до 120кГц. Подбором частотозадающего конденсатора C1 удалось добиться синусоиды относительно правильной формы на излучающей катушке L1. Рабочая частота получилась около 91кГц.
На приемной катушке L2 сигнал имел искажения в виде неравномерной синусоиды и «зюки» на ней. Или за счет взаимных наводок, или из-за появления гармоники (не стал глубоко вникать).
Используя метод «научного тыка», параллельно приемной катушке был установлен конденсатор C5 (который отсутствует в аналогичных схемах), исходя из идеи C5=C1. Который откорректировал приемный LC контур под рабочую частоту. В результате на приемной катушке поднялась амплитуда сигнала и выровнялась форма синусоиды, что значительно повысило чувствительность прибора.
Расстояние между катушками подбиралось минимальным, при котором нет сильной прямой наводки между катушками, при условии отсутствия рядом замкнутого проводника (для удобства проверки относительно коротких якорей).
Печатная плата делалась с возможностью установки катушек на расстоянии 21мм и 27мм между их центрами (для удобства возможного эксперимента с разными катушками). Так же на плате оставлены свободные поля для удобства монтажа платы в корпусе.
Печатная плата выполнена на куске одностороннего фольгированного стеклотекстолита размерами 109х28мм.
Монтаж на плате получился не очень презентабельного вида, т.к. использовался кусок стеклотекстолита, валявшийся у меня еще с советских времен. Видимо от времени, у него внутри образовались непонятные разводы и пятна бурого цвета, которые меня сильно смущали, но не повлияли на работоспособность приборчика.
Корпус приборчика был изготовлен из корпуса сгоревшего пускорегулятора от люминесцентной лампы.
С помощью МФИ типа «Dremel» установленного в самодельный станок, верхняя часть корпуса была обрезана по краю отверстий для проводов. Сточены мешающиеся ребра. Надфилями подогнана нижняя часть корпуса.
Далее в корпус с помощью суперклея были вклеены пластиковые опоры для платы и вырезаны отверстия для переключателей, светодиодов и отверстия для доступа к подстроечным резисторам. Потом просверлены отверстия под саморезы 3мм для скрепления корпуса.
В результате получился достаточно удобный корпус размерами 113х33х17мм. Который легко разбирается для замены батарейки. Отверстия для регулировки можно заклеить кусочком изоленты.
Для удобства эксплуатации приборчика стрелками на наклейке указаны местоположения центров катушек индуктивности. Красными точками на корпусе указаны центры катушек.
Сначала приборчик проверялся дома на имевшемся якоре, где кусочком провода был имитирован замкнутый виток. Так же устройство прекрасно реагирует на любой кусочек замкнутого провода (т.е. без наличия сердечника). Прибор очень чуствительный и реагирует на любой замкнутый проводник включая оправу очков, кольцо для ключей и т.д. По этому очень удобно иметь два заранее настроенных диапазона чуствительности.
Так же результаты проверки якорей этим приборчиком сравнивались с результатами полученными на специализированном оборудовании фирмы «Bosch» в условиях мастерской.
Результатами сравнительной диагностики якорей на КЗ я остался очень доволен т.к. они полностью совпали. Приборчик уверенно показывал наличие КЗ на «убитых» якорях и не показывал ложных срабатываний на «здоровых».
Уже после тестирования в мастерской. Экспериментируя с уже готовым приборчиком, обнаружилась интересная возможность настройки не только двух режимов чувствительности приборчика, но и двух разные режимов работы:
1. При включении горит зеленый, при проверке «здорового» якоря продолжает гореть зеленый, при наличии КЗ на якоре загорается красный, при этом срабатывает на простой кусок замкнутого провода, не реагирует на металлическую поверхность.
2. При включении горит красный, при проверке «здорового» якоря загорается и горит зеленый, при наличии КЗ на якоре загорается красный, при этом не срабатывает на простой кусок замкнутого провода, реагирует на металлическую поверхность загорается зеленый.
В мастерской приборчик тестировался в первом режиме. Как оказалось, благодаря наличию переключателя и двух подстроечных резисторов, приборчик можно настроить либо на два уровня чувствительности или на два разных режима работы.
Если что-то в описании упущено, надеюсь, эти нюансы можно рассмотреть на представленных фото. Заранее прошу прощения за возможные ошибки и опечатки.
Если нужна дополнительная информация, пишите на почту, постараюсь обязательно ответить. Отзывы, идеи, предложения по улучшению конструкции и комментарии очень приветствуются.
Январь 2020г.
Станислав Шурупкин.
Email: st-shur@mail.ru
Становитесь автором сайта, публикуйте собственные статьи, описания самоделок с оплатой за текст. Подробнее здесь.































